Example ImageÃÀ¸ß÷

EN
EN
  • ÓªÒµ×Éѯ

    Öйú£º

    Email: marketing@medicilon.com.cn

    ÓªÒµ×ÉѯרÏߣº400-780-8018

    £¨½öÏÞЧÀÍ×Éѯ£¬£¬£¬£¬ÆäËûÊÂÒËÇ벦´ò´¨É³×ܲ¿µç»°£©

    ´¨É³×ܲ¿µç»°: +86 (21) 5859-1500

    ÍâÑó£º

    +1(781)535-1428(U.S.)

    0044 7790 816 954 (Europe)

    Email:marketing@medicilon.com

ÔÚÏßÁôÑÔ¡Á
µã»÷Çл»
Customer Center
¿Í»§ÖÐÐÄ
Jun 12,2025
Ë«°ÐÏòHDACÒÖÖÆ¼ÁºÍATM¼¤»î¼ÁSP-1-303ÒÖÖÆ´Æ¼¤ËØÊÜÌåÑôÐÔÈéÏÙ°©Ï¸°ûÉú³¤£¬£¬£¬£¬±¾Ñо¿ÖÐPKʵÑéͨ¹ýÃÀ¸ß÷¾ÙÐÐ
Dual-targeting chromatin regulation and DNA damage repair signaling presents a promising avenue for cancer therapy. SP-1-303 acts as a class I isoform selective histone deacetylase (HDAC) inhibitor and an activator of the ataxia-telangiectasia mutated protein (ATM). SP-1-303 emerges as a novel second generation class I (HDAC1 and HDAC3) selective HDAC inhibitor, and ATM activator, capable of modulating estrogen receptor (ER) expression, and inhibiting growth of ER+ BC cells. Combined targeting of class I HDACs and ATM by SP-1-303 offers a promising therapeutic approach for treating ER+ breast cancers and supports further preclinical evaluation.
Éó²é¸ü¶à
Ë«°ÐÏòHDACÒÖÖÆ¼ÁºÍATM¼¤»î¼ÁSP-1-303ÒÖÖÆ´Æ¼¤ËØÊÜÌåÑôÐÔÈéÏÙ°©Ï¸°ûÉú³¤£¬£¬£¬£¬±¾Ñо¿ÖÐPKʵÑéͨ¹ýÃÀ¸ß÷¾ÙÐÐ
Jun 12,2025
¿¹Äæ×ªÂ¼²¡¶¾ÁÆ·¨(ART)Ô¤·ÀΧ²úÆÚHIVѬȾ£¬£¬£¬£¬±¾Ñо¿ÖжàÌæÀ­Î¤ÄÆÑκÍÓÎÀë̬¾ùÓÉÃÀ¸ß÷Ìṩ
Vertical transmission accounts for most human immunodeficiency virus (HIV) infection in children, and treatments for newborns are needed to abrogate infection or limit disease progression. A hallmark of human immunodeficiency virus type 1 (HIV-1) infection is the early establishment of a persistent viral reservoir1. Daily antiretroviral therapy (ART), the current standard of care, can reduce plasma viral load (PVL) to undetectable levels, but treatment interruption results in viral rebound. Being small molecules, ART drugs rapidly diffuse to distal sites; for instance, DTG was detectable at therapeutically relevant concentrations in colorectal tissue within 1?h of a single oral dose in a Phase I trial.
Éó²é¸ü¶à
¿¹Äæ×ªÂ¼²¡¶¾ÁÆ·¨(ART)Ô¤·ÀΧ²úÆÚHIVѬȾ£¬£¬£¬£¬±¾Ñо¿ÖжàÌæÀ­Î¤ÄÆÑκÍÓÎÀë̬¾ùÓÉÃÀ¸ß÷Ìṩ
Jun 12,2025
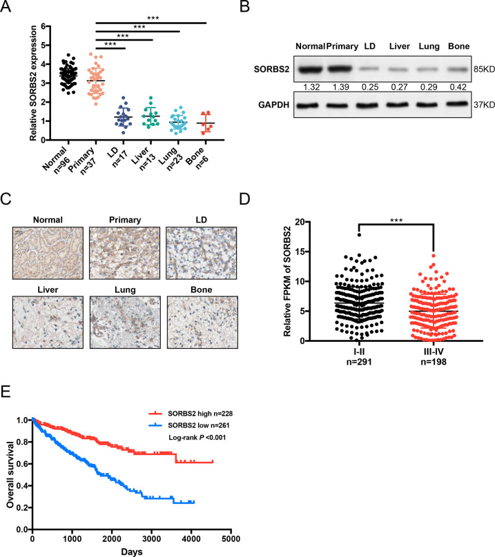
ͨ¹ýÔöÇ¿MTUS1ÎȹÌÐÔÒÖÖÆÍ¸Ã÷ϸ°ûÉöϸ°û°©×ªÒÆ£¬£¬£¬£¬±¾Ñо¿ÖÐÌåÍâʵÑéÖØ×éÂѰ×ͨ¹ýÃÀ¸ß÷ºÏ³ÉºÍ´¿»¯
Clear cell renal cell carcinoma (ccRCC) is the most prevalent histological subtype of kidney cancer and is believed to mainly originate from proximal tubular epithelial cells of the nephron. MTUS1 was significantly downregulated in ccRCC tissues, especially in metastatic tissues. Knockdown of MTUS1 decreased microtubule stability, whereas increased microtubule dynamics by promoting the ratio of unphosphorylated KIF2CS192 adapting to high motility of metastatic cancer cells. MTUS1 is a potent microtubule-stabilizing protein19, so we assessed the impact of MTUS1 knockdown on microtubule dynamics. MTUS1 regulates microtubule dynamics via promoting KIF2CS192 phosphorylation by Aurora B. Western blot and immunohistochemistry further confirmed significantly lower expression of SORBS2 protein in metastatic tissues than that in primary tissues and normal tissues.
Éó²é¸ü¶à
ͨ¹ýÔöÇ¿MTUS1ÎȹÌÐÔÒÖÖÆÍ¸Ã÷ϸ°ûÉöϸ°û°©×ªÒÆ£¬£¬£¬£¬±¾Ñо¿ÖÐÌåÍâʵÑéÖØ×éÂѰ×ͨ¹ýÃÀ¸ß÷ºÏ³ÉºÍ´¿»¯
Jun 12,2025
ÐÂÐÍ5-HT3ÊÜÌåÅäÌåÓÐÍûÓÃÓÚÖÎÁÆÉñ¾­¾«Éñ¼²²¡ºÍ賦µÀ¼²²¡£¬£¬£¬£¬±¾Ñо¿ÖÐÒ©ÀíҩЧѧÑо¿Í¨¹ýÃÀ¸ß÷¾ÙÐÐ
Droxytryptamine (5-HT; serotonin) 5-HT3 receptor is an excitatory ligandgated ion channel expressed in for example the brain and the gastrointestinal tract. CSTI-300 as a selective, high affinity 5-HT3 receptor partial agonist. CSTI-300 was examined alongside the selective 5-HT3 receptor antagonist alosetron (which is also currently marketed as a therapeutic for IBS-d). Sub-cutaneous application of 5-hydroxytryptophan (5-HTP; 10 mg/kg) markedly increased the rat¡¯s sensitivity to abdominal contractions. CSTI-300 and Alosetron displayed similar efficacy in a rodent in vivo model of IBS-d, measured by a reduction in colonic sensitivity. The experiments (Rat colon distension model of IBS-d) were carried out by Medicilon. The protocol complied with and was approved by the Institutional Animal Care and Use Committee and Medicilon is accredited by the NIH Office of laboratory Animal Welfare (OLAW) and AAALAC. Experiments (dog behavioural and emesis model) were performed by Medicilon. The protocol for the dog behavioural and emesis model complied with and was approved by the Institutional Animal Care and Use Committee.
Éó²é¸ü¶à
ÐÂÐÍ5-HT3ÊÜÌåÅäÌåÓÐÍûÓÃÓÚÖÎÁÆÉñ¾­¾«Éñ¼²²¡ºÍ賦µÀ¼²²¡£¬£¬£¬£¬±¾Ñо¿ÖÐÒ©ÀíҩЧѧÑо¿Í¨¹ýÃÀ¸ß÷¾ÙÐÐ
Jun 11,2025
¶¡Ï©ËáÄÚõ¥ÊÇÒ»ÖÖºÜÓÐÔ¶¾°µÄ×ÔÈ»·ÀÎÛ²úÆ·£¬£¬£¬£¬±¾Ñо¿Öд¿¶È>99%µÄ¶¡Ï©ËáÄÚõ¥Í¨¹ýÃÀ¸ß÷ºÏ³É
Butenolide is a promising antifouling natural product. Rosin-based antifouling paint with the incorporation of butenolide, a promising antifoulant, possesses the potential to deter the settlement of marine organisms on submerged surfaces. Butenolide with a purity >99% was synthesized by Medicilon, Inc. (Shanghai, China).
Éó²é¸ü¶à
¶¡Ï©ËáÄÚõ¥ÊÇÒ»ÖÖºÜÓÐÔ¶¾°µÄ×ÔÈ»·ÀÎÛ²úÆ·£¬£¬£¬£¬±¾Ñо¿Öд¿¶È>99%µÄ¶¡Ï©ËáÄÚõ¥Í¨¹ýÃÀ¸ß÷ºÏ³É
Jun 11,2025
µÚ¶þ´úǰÏßÏÙËØÊÜÌåÞ׿¹¼Á£¬£¬£¬£¬±¾Ñо¿ÖÐÑÛ²¿PKʵÑéͨ¹ýÃÀ¸ß÷¾ÙÐÐ
?Prostanoids are established mediators of inflammation, and the therapeutic efficacy of drugs that block their global biosynthesis in conditions such as rheumatoid arthritis is well-known. AGN 225660 blocks pro-inflammatory prostanoid receptors (DP1, EP1, EP4, FP, TP). AGN 225660 represents a second-generation compound with an ¡°druggable¡± core structure. AGN 225660 exhibited good ocular bioavailability and was active in reducing ocular inflammation associated with phacoemulsification surgery, lipopolysaccharide (LPS), and arachidonic acid induced uveitis. Ocular Pharmacokinetic studies were performed at Medicilon.
Éó²é¸ü¶à
µÚ¶þ´úǰÏßÏÙËØÊÜÌåÞ׿¹¼Á£¬£¬£¬£¬±¾Ñо¿ÖÐÑÛ²¿PKʵÑéͨ¹ýÃÀ¸ß÷¾ÙÐÐ
Jun 11,2025
SIRT6±ä¹¹¼¤»î¼ÁÔÚ½áÖ±³¦°©ÖÐʩչÖÎÁÆ×÷Ó㬣¬£¬£¬±¾Ñо¿ÖÐPKʵÑéͨ¹ýÃÀ¸ß÷¾ÙÐÐ
Colorectal cancer (CRC) is the leading cause of cancer death; however, targets with broad anti-CRC effects are limited. Sirtuin6 (SIRT6) is a conserved nicotinamide adenine dinucleotide (NAD+)-dependent deacetylase that is widely pathologically downregulated in CRC. MDL-811, an allosteric SIRT6 activator, enhances SIRT6 deacetylation. Pharmacokinetic studies were performed by Shanghai Medicilon Inc, China, following standard protocols.
Éó²é¸ü¶à
SIRT6±ä¹¹¼¤»î¼ÁÔÚ½áÖ±³¦°©ÖÐʩչÖÎÁÆ×÷Ó㬣¬£¬£¬±¾Ñо¿ÖÐPKʵÑéͨ¹ýÃÀ¸ß÷¾ÙÐÐ
Jun 11,2025
MGST1¹ý±í´ïͨ¹ý¼¤»îAkt/GSK-3¦ÂÐźÅͨ·ÓÕµ¼Î¸°©Ï¸°ûÔöÖ³£¬£¬£¬£¬±¾Ñо¿ÖÐMGST1¹ý±í´ïµÈÌåÍâʵÑéͨ¹ýÃÀ¸ß÷¾ÙÐÐ
Gastric cancer (GC) is one of the most common malignancies and is the leading global cause of death by cancer. Over recent decades, targeted therapies and immunotherapy have become significant new approaches for the treatment of GC. Ferroptosis is a newly verified form of modulated cell death that is characterized by lipid peroxidation. Further exploration of the function of ferroptosis in the progression of GC has provided novel opportunities for diagnosis and treatment. The overexpression of MGST1 induced the activation of the Akt/GSK-3¦Â pathway. An Akt inhibitor antagonized the inhibitory effects of MGST1 on autophagy and ferroptosis. MGST1 and ATG16L1 overexpression, and MGST1 depletion assay were conducted by Medicilon.
Éó²é¸ü¶à
MGST1¹ý±í´ïͨ¹ý¼¤»îAkt/GSK-3¦ÂÐźÅͨ·ÓÕµ¼Î¸°©Ï¸°ûÔöÖ³£¬£¬£¬£¬±¾Ñо¿ÖÐMGST1¹ý±í´ïµÈÌåÍâʵÑéͨ¹ýÃÀ¸ß÷¾ÙÐÐ
Jun 11,2025
ͨ¹ýÁªºÏÖÎÁÆÌá¸ßÃâÒßÁÆ·¨ÁÆÐ§£¬£¬£¬£¬±¾Ñо¿ÖÐÁÙ´²Ç°ÌåÄÚҩЧÑо¿Í¨¹ýÃÀ¸ß÷¾ÙÐÐ
Cell division cycle 7 (CDC7), a serine/threonine kinase, plays important roles in the initiation of DNA replication. TAK-931, a highly specific CDC7 inhibitor, acts as a next-generation of replication stress (RS) inducer. Combination treatment with TAK-931 and immune checkpoint inhibitors (ICIs) enhances antiproliferative activities in preclinical syngeneic mouse models. The flowcytometry (FCM)-based immune profiling panel studies in J558 allograft syngeneic mouse models were performed at Medicilon. In vivo efficacy studies in J558 allograft models in combination with anti-mPD-1, anti-mPD-L1, and anti-mCTLA-4 antibodies were performed at Medicilon. Therapeutic potential of TAK-931 in antitumor efficacy and immunity, which may improve clinical benefit of the currently-used immunotherapy by combination treatment.
Éó²é¸ü¶à
ͨ¹ýÁªºÏÖÎÁÆÌá¸ßÃâÒßÁÆ·¨ÁÆÐ§£¬£¬£¬£¬±¾Ñо¿ÖÐÁÙ´²Ç°ÌåÄÚҩЧÑо¿Í¨¹ýÃÀ¸ß÷¾ÙÐÐ
Jun 10,2025
Ò»ÖÖÓÐÍûÖÎÁƷǾƾ«ÐÔÖ¬·¾ÐԸβ¡ (NAFLD) µÄDZÔÚÒ©Î£¬£¬£¬±¾Ñо¿ÖÐÁÙ´²Ç°¼±ÐÔ¶¾ÐÔÆÀ¹Àͨ¹ýÃÀ¸ß÷¾ÙÐÐ
Chrysin is a natural flavonoid that has been reported as a potential treatment for non-alcoholic fatty liver disease (NAFLD). Researchers synthesized a novel chrysin derivative prodrug (C-1) and further investigated its potential therapeutic mechanism against NAFLD in vitro and in vivo. C-1 had a low toxicity profile. Their data demonstrated that C-1 may be a promising agent for NAFLD therapy. Evaluation experiments of the acute toxicities of C-1 were conducted by Medicilon.
Éó²é¸ü¶à
Ò»ÖÖÓÐÍûÖÎÁƷǾƾ«ÐÔÖ¬·¾ÐԸβ¡ (NAFLD) µÄDZÔÚÒ©Î£¬£¬£¬±¾Ñо¿ÖÐÁÙ´²Ç°¼±ÐÔ¶¾ÐÔÆÀ¹Àͨ¹ýÃÀ¸ß÷¾ÙÐÐ
¡Á
ËÑË÷ÑéÖ¤
µã»÷Çл»
¡¾ÍøÕ¾µØÍ¼¡¿¡¾sitemap¡¿