ÃÀ¸ß÷
ÓªÒµ×Éѯ
Öйú£º
Email: marketing@medicilon.com.cn
ÓªÒµ×ÉѯרÏߣº400-780-8018
£¨½öÏÞЧÀÍ×Éѯ£¬£¬£¬£¬ÆäËûÊÂÒËÇ벦´ò´¨É³×ܲ¿µç»°£©
´¨É³×ܲ¿µç»°: +86 (21) 5859-1500
ÍâÑó£º
+1(781)535-1428(U.S.)
0044 7790 816 954 (Europe)
Email:marketing@medicilon.com



¡°´Óҩѧ¹âÁÙ´²£¬£¬£¬£¬¡ªÖÂÐÔÆÀ¼Ûʵ²Ù×êÑлᡱ¾«²Ê»Ø·Å
8ÔÂ27-28ÈÕ£¬£¬£¬£¬ÓÉÆÑ¹«Ó¢ÂÛ̳£¬£¬£¬£¬¹ú¼ÊÖÆÒ©ÏîÄ¿¹ÜÀíлᣨIPPM£©ÁªºÏÖ÷ÀíµÄ¡°´Óҩѧ¹âÁÙ´²¡ª¡ªÒ»ÖÂÐÔÆÀ¼Ûʵ²Ù×êÑлᡱÍêÃÀÂäÄ»¡£¡£¡£¡£´Ë´Î¹«ÒæÐÔ¾Û»áÓÉÃÀ¸ß÷ÉúÎïÒ½Ò©µÈÆóÒµÔÞÖúÖ§³Ö£¬£¬£¬£¬À´×Ô½Õ㻦µÄ200¶àλÏà¹Ø²Î»áÖ°Ô±·×·×ÌåÏÖÊÕ»ñÂúÂú¡£¡£¡£¡£»£»£¾Û»áÉÏ£¬£¬£¬£¬ÃÀ¸ß÷CMC²¿·Ö¸±Ö÷ÈλƳå½ÒÏþÁËÌâΪ¡°¿Ú·þ»º¿ØÊÍÖÆ¼Á¶þ´Î¿ª·¢²ßÂÔdzÎö¡±µÄÑݽ²£¬£¬£¬£¬Á¬ÏµÃÀ¸ß÷µÄÏÖʵ°¸Àý£¬£¬£¬£¬ÐÎÏó·ÖÏíÁË»º¿ØÖƼÁµÄÑз¢ÂÄÀúºÍ²ßÂÔ¡£¡£¡£¡£

¡øÑݽ²¼Î±öÑݽ²

¡ø»Æ³å¸±Ö÷ÈΣ¨ÖÐÐÄ£©ºÍ²Î»áÖ°Ô±ÓÚչ̨½»Á÷
Õò¾²Í裺Éî¶ÈÆÊÎöÐÐÒµÏÖ×´£¬£¬£¬£¬ÖÜÈ«×÷·ÏÒ»ÖÂÐÔÆÀ¼Û½¹ÂÇ
27ÈÕ£¬£¬£¬£¬Ëæ×žۻáÀ¿ªá¡Ä»£¬£¬£¬£¬ÁÐλר¼ÒÖÜÈ«µÄÕë¶ÔÒ»ÖÂÐÔÆÀ¼ÛµÄÕþ²ßÅä¾°¼°ÏÖÔÚº£ÄÚÇéÐμòÆÓ¶øÇåÎú×÷ÁËÊáÀí£¬£¬£¬£¬ÈÃÏÖ³¡²Î»áÖ°Ô±ÊÜÒæÁ¼¶à¡£¡£¡£¡£
Õã½Ê¡Ê³ÎïÒ©Æ·Ä¥Á·Ñо¿Ôº»¯Ñ§Ò©Æ·Ä¥Á·Ëù¸±Ëù³¤Ñîΰ·å£¬£¬£¬£¬¿ª³¡±ãÏò¸÷ÈËÖÜÈ«½éÉÜÁËÒ»ÖÂÐÔÆÀ¼ÛÏà¹ØÕþ²ß£¬£¬£¬£¬ÑîËù³¤¶ÔÕþ²ßµÄÉîÈë̽ÌÖÈÃÓë»áÕß¶ÔÒ»ÖÂÐÔÆÀ¼ÛÕþ²ßµÄÃ÷È·´ÓƬ¶Ï»¯µÄÊìϤ̫¹ýµ½ÕûÌå¿ò¼ÜµÄ¸ß¶È£¬£¬£¬£¬×÷·ÏÁËÆ¬Ã滯ÒܶϿÉÄܵ¼Ö¾öÒéʧÎóµÄ½¹ÂÇ¡£¡£¡£¡£
¼ª´óÁÙ´²Ò»ÆÚ¶¡ÑÞ»ª½ÌÊڵġ¶º£ÄÚÁÙ´²ºÍÒ©ÆóÏàÖúÏÖ×´¡·Ö÷ÌâÑݽ²¼°¼ÃÄÏͨ·Ê×´´ÈËÓáÂØµÄ¡¶ÐÂÀå¸ïϵķÂÖÆÒ©Ñб¬·¢Ì¬¡·Ö÷ÌâÑݽ²±ãÏñÊÇ¡°Õò¾²Í衱µÄÖ÷ҪҩЧÒòËØ£¬£¬£¬£¬Óá×ܵÄÑݽ²ÈÃÓë»áÕßÏàʶÁËÕþ²ßÀå¸ïÏ·ÂÖÆÒ©µÄÕû¸öÑб¬·¢Ì¬µÄÕûÌå״̬£¬£¬£¬£¬¾ÙÀýÁ˳£¼ûÎÊÌâ¼°Ôµ¹ÊÔÓÉ£¬£¬£¬£¬²¢ÇÒÕë¶Ô²¿·ÖÎÊÌâ¸ø³ö¹æ±Ü½¨Ò飻£»£»¶¡ÏÈÉúµÄÑݽ²ÔòÈÃÓë»áÕß¹ØÓÚÒ»ÖÂÐÔÆÀ¼ÛµÄÁÙ´²²¿·ÖÔÚº£ÄÚµÄÏàÖúÏÖ×´ÓÐÁËÒ»¸öÇåÎúµÄÊìϤ¡£¡£¡£¡£
¶ÔÖ¢Ò©£ºÍøÂÞÒ»ÖÂÐÔÆÀ¼ÛÒªº¦ÎÊÌ⣬£¬£¬£¬Õë¶ÔÐÔ¸ö¸ö»÷ÆÆ
³ýÁËÕþ²ß´óÆ«ÏòµÄ½â¶ÁºÍ̽ÌÖ£¬£¬£¬£¬¼¼Êõʵ²ÙÒ²ÊDZ¾´Î¾Û»áµÄÖØµã¡£¡£¡£¡£½ÓÏÂÀ´µÄÁÐλÑݽ²¼Î±öÃÇÎ§ÈÆÒ»ÖÂÐÔÆÀ¼ÛÊÂÇéÖеÄÒªº¦ÎÊÌâ¾ÙÐÐÖð²½ÆÊÎö£¬£¬£¬£¬ÓÐÕë¶ÔÐÔ¸ø³öÓ¦¶Ô¼Æ»®ºÍ½¨ÒéµÄ¸É»õ¼¯½õ£»£»£»¾«²ÊµÄÑݽ²±¨¸æ½ÓÄÉͼÎIJ¢Ã¯£¬£¬£¬£¬ÀíÂÛÓë°¸ÀýÏàÁ¬ÏµµÈ·½·¨ÉîÈëdz³öµÄÏòÓë»áÕß½ÌÊÚÓ¦¶Ô²î±ðÒ»ÖÂÐÔÆÀ¼ÛÎÊÌâµÄÓÐÓýâ¾ö¼Æ»®¡£¡£¡£¡£
ºþÄÏʡҩÎïÇå¾²ÆÀ¼ÛÑо¿ÖÐÐĸ±Ö÷ÈÎËïÑÇÖÞ¾«²Ê½â¶ÁÁË·ÂÖÆÒ©Ò»ÖÂÐÔÆÀ¼ÛÖÆ¼Á´¦·½¹¤ÒÕ¿ª·¢´¦·½Ç°Ñо¿µÄÒªº¦ÏîÄ¿£¬£¬£¬£¬×÷ΪһλÂÄÀú¸»ºñµÄÖÆ¼ÁÑз¢ÏȽø£¬£¬£¬£¬¶ÔÒ©Æ·Ñз¢µÄÁ¢Ïî¡¢ÖÆ¼ÁºÍÖÊÁ¿Ñо¿µÈ·½Ãæ¾ßÓÐÆÕ±é¡¢Éî¿ÌµÄ֪ʶ¡£¡£¡£¡£ËïÏÈÉúΪÈËֱˬ£¬£¬£¬£¬ÓïÑÔϬÀû£¬£¬£¬£¬Ö±Ö¸ÖƼÁ¹¤ÒÕÑз¢Àú³ÌÖеÄÎÊÌâ²¢Á¬ÏµÏêϸ°¸ÀýÈÈÇé·ÖÏí×Ô¼ºµÄÂÄÀú£¬£¬£¬£¬±ß½²±ß¾ÙÀý£¬£¬£¬£¬Óë»áÕß±ßÌý±ß×öÌõ¼Ç£¬£¬£¬£¬ÖØÏÖѧÉúʱ´úµÄÎÂÜ°Ê±ÊÆ¡£¡£¡£¡£´ÓÊÂÑз¢ÊÂÇé¶àÄ꣬£¬£¬£¬ËïÏÈÉúÔÚÑݽ²×îºóÓïÖØÐij¤µÄÉêâÁ´ÓÊÂÒ½Ò©Ñз¢µÄÆóÒµ£¬£¬£¬£¬¡°Ò»¶¨ÒªÇåÎúÑз¢µÄÆ«Ïò£¬£¬£¬£¬²»ÒÔÉú²úΪµ¼ÏòµÄÑз¢²»Òª¸ã¡±¡£¡£¡£¡£
ÃÀ¸ß÷CMC²¿·Ö¸±Ö÷ÈλƳ壬£¬£¬£¬Ëù´øÀ´µÄÖÆ¼Á¹¤ÒÕ¿ª·¢µÄ¾«²Ê·ÖÏí£¬£¬£¬£¬ÒýÀ´ÈÈÁÒµÄÕÆÉù¡£¡£¡£¡£»£»£»ÆÖ÷ÈνáÒµÓÚÉϺ£Ò½Ò©¹¤ÒµÑо¿Ôº£¬£¬£¬£¬´ÓÊ¿ڷþ»º¿ØÊÍÖÆ¼ÁÒÔ¼°Ö¬ÖÊÌåÖÆ¼Á¿ª·¢10Ä꣬£¬£¬£¬Éæ¼°ÏîÄ¿ÓлºÊÍ΢Í裬£¬£¬£¬ÉøÍ¸±ÃƬÒÔ¼°³¦ÈܹǼܻºÊÍÆ¬µÈ¡£¡£¡£¡£
¾Û»á×îºó»¹°²ÅÅÁËɳÁú̽ÌÖ»·½Ú£¬£¬£¬£¬Óɰ²»ÕÊ¡ÏÈ·æÖÆÒ©ÓÐÏÞ¹«Ë¾¸±×Ü˾ÀíÎâÏþÃ÷Ö÷³Ö£¬£¬£¬£¬Îâ×Üî£ÖÇ»¬»üÌïÖ÷³ÖÆø¸Åµ÷¶¯Ì¨ÉĮ̈ÏÂÈÈÁÒ»¥¶¯£¬£¬£¬£¬Ñݽ²¼Î±öΪÓë»áÕßÌá³öµÄÒ»ÖÂÐÔÆÀ¼ÛÀú³ÌÖеÄʵ²ÙÎÊÌâ´ðÒɽâ»ó£¬£¬£¬£¬¸÷¸ö»÷ÆÆ¡£¡£¡£¡£
´Ó2012ÄêÒ»ÖÂÐÔÆÀ¼Û±»ÌáÆð£¬£¬£¬£¬µ½2014ÄêCFDA¾öÒéÆô¶¯ÖÜȫһÖÂÐÔÆÀ¼ÛÊÂÇéÔÙµ½2016ÄêһϵÁÐÏà¹ØÕþ²ßÂ½ÐøÂäʵ£¬£¬£¬£¬ÃÀ¸ß÷ÔÚ¶´Ï¤ÐÐÒµÐÎÊÆµÄͬʱ£¬£¬£¬£¬ÕÆÎÕ¿Í»§µÄÊг¡ÐèÇ󣬣¬£¬£¬×Ô¶¯¹æ±ÜÑз¢Òþ»¼£¬£¬£¬£¬×ÊÖú¿Í»§Ë³ËìÍê³Éҩѧ°æ¿éÐÂÒ©Ñз¢£¬£¬£¬£¬½øÈëÁÙ´²É걨¶ÔÃÀ¸ß÷À´Ëµ¸üΪÖ÷Òª£¬£¬£¬£¬¼á³ÖÒÔ¹¤Òµ»¯Îªµ¼ÏòµÄÒ½Ò©ÁÙ´²Ç°Ñз¢ÊÇÃÀ¸ß÷µÄÉú³¤Æ«Ïò¡£¡£¡£¡£ÃÀ¸ß÷½«Õäϧÿ´ÎºÍÒµ½çͬÈʽ»Á÷µÄʱ»ú£¬£¬£¬£¬Æð¾¢Îª¿Í»§¶¨ÖÆÔ½·¢¸öÌ廯µÄÒ»ÖÂÐÔÆÀ¼ÛÁÙ´²Ç°¼Æ»®¡£¡£¡£¡£
ÃÀ¸ß÷¾«²ÊÑݽ²·ÖÏí£º
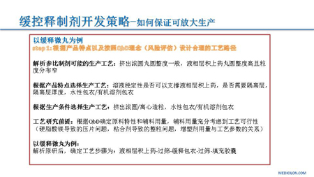
ÃÀ¸ß÷ÉúÎïÒ½Ò©CMC²¿·Ö¸±Ö÷ÈλƳå½ÒÏþÁËÌâΪ¡¶¿Ú·þ»º¿ØÊÍÖÆ¼Á¶þ´Î¿ª·¢²ßÂÔdzÎö¡·µÄÑݽ²£¬£¬£¬£¬Õë¶Ô»º¿ØÊÍÖÆ¼Á¿ª·¢ÖеÄÎȹÌÐÔ¡¢BEÊÔÑé¡¢·Å´óÉú²úÈý¿éÖØµãÄÚÈÝ£¬£¬£¬£¬ÏêϸÖÜÈ«µÄ½éÉÜÁËÆä¿ª·¢²ßÂÔ²¢Á¬Ïµ°¸Àý¾ÙÀý˵Ã÷£¬£¬£¬£¬Ö®ºóΪÁËÄÜÈÃÓë»áÕß¶Ô»º¿ØÊÍÖÆ¼ÁµÄÑз¢Á÷³ÌÓÐÒ»¸öÇåÎúµÄÕûÌå˼Ð÷£¬£¬£¬£¬»ÆÖ÷ÈÎÓÖÒÔ¶þ¼×Ë«ëÒΪÀýÖØÊö»º¿ØÊÍÖÆ¼ÁµÄÕû¸öÑз¢°ì·¨¡£¡£¡£¡£
ÏÂÃæÎª»ÆÖ÷ÈεIJ¿·ÖÑݽ²PPT·ÖÏí£º






Ïà¹ØÐÂÎÅ