Example ImageÃÀ¸ß÷

EN
EN
  • ÓªÒµ×Éѯ

    Öйú£º

    Email: marketing@medicilon.com.cn

    ÓªÒµ×ÉѯרÏߣº400-780-8018

    £¨½öÏÞЧÀÍ×Éѯ£¬£¬£¬ÆäËûÊÂÒËÇ벦´ò´¨É³×ܲ¿µç»°£©

    ´¨É³×ܲ¿µç»°: +86 (21) 5859-1500

    ÍâÑó£º

    +1(781)535-1428(U.S.)

    0044 7790 816 954 (Europe)

    Email:marketing@medicilon.com

ÔÚÏßÁôÑÔ¡Á
µã»÷Çл»
News information
ÐÂÎÅ×ÊѶ

¹¤Òձ任ָµ¼Ô­Ôò9ÄêÊ×µ÷£¬£¬£¬¹¤Òպ˶Խ«³ÉÉú²úÆóÒµÏ´ÅÆÐ¡°É±Æ÷¡±

2017-01-16
|
»á¼ûÁ¿£º
2017ÄêÒÀÈ»ÊÇÒ©Æ·ÖÆÔìÒµÑб¬·¢²úÕþ²ßÐû²¼µÄ´óÄê¡£¡£¡£

1ÔÂ10ÈÕ£¬£¬£¬CFDAÒ©Æ·ÉóÆÀÖÐÐÄÐû²¼Á˹ØÓÚ¡¶ÒÑÉÏÊл¯Ñ§Ò©Æ·Éú²ú¹¤Òձ任Ñо¿¼¼ÊõÖ¸µ¼Ô­Ôò¡·Õ÷ÇóÒâ¼ûµÄ֪ͨ(ÒÔϼò³Æ¡°2017Äê°æÖ¸µ¼Ô­Ôò¡±)¡£¡£¡£ÕâÊÇ×Ô2008ÄêÔ­¹ú¼ÒʳÎïÒ©Æ·¼àÊÓ¹ÜÀí¾ÖÐû²¼µÄ¡¶ÒÑÉÏÊл¯Ñ§Ò©Æ·±ä»»Ñо¿µÄ¼¼ÊõÖ¸µ¼Ô­Ôò(Ò»)¡·(ÒÔϼò³Æ¡°2008Äê°æÖ¸µ¼Ô­Ôò¡±)ÒÔÀ´µÄÊ״ε÷½â¡£¡£¡£

¡°2017Äê°æÖ¸µ¼Ô­Ôò¡±Ö÷Òª°´ÖÊÁÏÉú²úºÍÖÆ¼ÁÉú²ú½Ç¶È¾ÙÐÐÉú²ú¹¤Òձ任Ñо¿£¬£¬£¬²¢ÖصãÒÔÖÊÁÏÒ©¡¢¿Ú·þ¹ÌÌåÖÆ¼ÁºÍ×¢Éä¼Á3ÖÖÊÐÃæÉÏ»¯Ñ§Ò©Æ·µÄÖ÷Á÷¼ÁÐÍÖÆ¶©±ä»»Ñо¿¼°ÐÅÏ¢ÒªÇ󡣡£¡£Ëæ×Å¡°2017Äê°æÖ¸µ¼Ô­Ôò¡±µÄÐû²¼£¬£¬£¬2016Äê8ÔÂCFDAÌᳫµÄÒ©Æ·Éú²ú¹¤Òպ˶ÔÊÂÇ齫»áÔÚÉÏÊö3¸ö¼ÁÐÍÓÅÏÈ¿ªÕ¹¡£¡£¡£

Á½´óÁÁµã


Ò»Óë¹ú¼ÊÏÖÐбê×¼½Ó¹ì

¡°2017Äê°æÖ¸µ¼Ô­Ôò¡±ºÜÊÇ×¢ÖØÓë¹ú¼ÊÏÖÐбê×¼½Ó¹ì£¬£¬£¬ÌåÏÖÔÚ3¸ö·½Ã棺

µÚÒ»£¬£¬£¬·ÂÖÆÒ©Éú²ú¹¤Òձ任ºó£¬£¬£¬Ç¿µ÷ÓëÔ­ÑвúÆ·µÄµÈͬÐÔ»òµÈЧÐÔ£¬£¬£¬ÆÀ¹ÀÒªÁìÐèÇкϹú¼ÊÏÖÐбê×¼¡£¡£¡£

µÚ¶þ£¬£¬£¬¶à´Î²Î¿¼¹ú¼ÊͨÐÐÖ¸µ¼Ô­Ôò£¬£¬£¬ÈçÖÊÁÏÒ©ÖÐÐÂÔÓÖʵĿØÖƲο¼ICH Q3»®¶¨µÄÖÊ¿ØÏÞ¶È¡£¡£¡£²Î¿¼ÎÄÏ×Ò²º­À¨ÁËFDA¡¢EMEA¡¢TGAºÍICHÓйØÖ¸µ¼Ô­Ôò¡£¡£¡£

µÚÈý£¬£¬£¬×¢ÖزúÆ·ÔÚº£ÄÚÍâµÄÒ©µäÊÕÔØÇéÐΣ¬£¬£¬²¢ÒªÇó¶ÔÔ­Åú×¼ÖÊÁ¿±ê×¼¡¢ÏÖÐаæÖйúÒ©µä±ê×¼ÒÔ¼°ÏÖÐаæÍâÑóÖ÷Á÷Ò©µä±ê×¼¾ÙÐнÏÁ¿¡£¡£¡£

×ÝÉî


¡°2017Äê°æÖ¸µ¼Ô­Ôò¡±ÒªÇóÉú²ú¹¤Òձ任ºóµÄÖÊÁ¿ÒªÔ­ÑвúÆ·Ò»Ö£¬£¬£¬²¢ÇÒÆÀ¹ÀÒªÁìÒªÓë¹ú¼ÊÏÖÐбê×¼½Ó¹ì£¬£¬£¬ÕâÓë¹ú¼ÒÏÖÔÚÍÆÐзÂÖÆÒ©Ò»ÖÂÐÔÆÀ¼ÛÕþ²ßÆ«ÏòÏàÒ»Ö¡£¡£¡£Á¬Ïµ¹¤Òպ˶ÔÊÂÇ飬£¬£¬¹¤Òձ任µÄÑо¿½«µ¹±Æ¿Ú·þ¹ÌÌåÖÆ¼ÁºÍ×¢Éä¼Á¿ªÕ¹ÓëÔ­ÑвúÆ·ÖÊÁ¿Ò»Ö¡¢ÁÙ´²µÈЧµÄÑо¿¡£¡£¡£

ƾ֤¹¤Òպ˶ԵÄʱ¼ä±í£¬£¬£¬Ò©Æ·Éú²úÆóÒµÓ¦ÓÚ2017Äê6ÔÂ30ÈÕǰÍê³ÉÔÚ²úÆ·ÖÖÉú²ú¹¤ÒÕµÄÑо¿ÑéÖ¤¡¢Ìá½»Ôö²¹ÉêÇëµÈÏà¹ØÊÂÇ飬£¬£¬ÆäËûÔݲ»Éú²úÆ·ÖÖÓ¦ÓÚ2017Äê12ÔÂ31ÈÕǰÍê³ÉÉÏÊöÊÂÇé;δ׼ʱÍê³ÉµÄ£¬£¬£¬Ó¦×èÖ¹Éú²ú¡£¡£¡£

¡°2017Äê°æÖ¸µ¼Ô­Ôò¡±ÔöÌíÁËÓëÔ­ÑÐÒ»ÖµÄÒªÇ󣬣¬£¬Ô¤¼Æ»áÓв¿·Ö²úÆ·Òò´Ë¶øÍ£²ú¡£¡£¡£²»ÔÚÊ×Åú±ØÐèÔÚ2018ÄêÍê³ÉµÄ289¸öÒ»ÖÂÐÔÆÀ¼Û²úƷĿ¼µÄ²úÆ·Ó¦Æð¾¢×îÏÈÒ»ÖÂÐÔÆÀ¼ÛÁË¡£¡£¡£

¶þ¸ü×¢ÖØÁ÷³Ì¹Ü¿Ø

¢±Öصã²Î¿¼2008°æÈý¸öÏîÄ¿

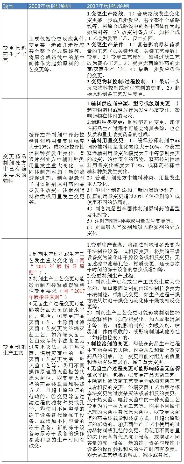
¡°2008Äê°æÖ¸µ¼Ô­Ôò¡±½«¹¤Òձ任Ñо¿·ÖΪÖÊÁÏÒ©Éú²ú¹¤Òձ任¡¢Ò©Æ·ÖƼÁ´¦·½ÖÐÒÑÓÐÒ©ÓÃÒªÇóµÄ¸¨ÁϺÍÖÆ±¸¹¤Òձ任¡¢×¢²á±ê×¼±ä»»¡¢¹æ¸ñ±ä»»¡¢ÓÐÓÃÆÚºÍÖü²ØÌõ¼þ±ä»»¡¢Ò©Æ·µÄ°ü×°ÖÊÁϺÍÈÝÆ÷±ä»»¡¢Èë¿ÚÒ©Æ·²úµØ±ä»»¡¢Èë¿ÚÖÊÁÏÒ©²úµØºÍÈë¿ÚÒ©Æ·ËùÓÃÖÊÁÏÒ©²úµØ±ä»»¡¢±ä»»º£ÄÚÉú²úÒ©Æ·ÖÆ¼ÁµÄÖÊÁÏÒ©²úµØ10¸öÏîÄ¿¡£¡£¡£

2016Äê8ÔÂÐû²¼µÄ¹ØÓÚ¿ªÕ¹Ò©Æ·Éú²ú¹¤Òպ˶ÔÊÂÇéµÄͨ¸æ£¬£¬£¬¶Ô¢ñÀà±ä»»¡¢¢òÀà±ä»»ºÍ¢óÀà±ä»»µÄ»®·Ö¸ü¶àÊDzο¼¡°2008Äê°æÖ¸µ¼Ô­Ôò¡±µÄ¡°±ä»»ÖÊÁÏÒ©µÄÉú²ú¹¤ÒÕ¡±ºÍ¡°Ò©Æ·ÖƼÁ±ä»»ÖƼÁµÄÉú²ú¹¤ÒÕ¡±£¬£¬£¬ÆäÓàÏîÄ¿»ù±¾Ã»ÓÐÌá¼°¡£¡£¡£

¡°2017Äê°æÖ¸µ¼Ô­Ôò¡±³ýÁ˲ο¼±ä»»¡°ÖÊÁÏÒ©µÄÉú²ú¹¤ÒÕ¡±ºÍ¡°Ò©Æ·ÖƼÁ±ä»»ÖƼÁµÄÉú²ú¹¤ÒÕ¡±£¬£¬£¬»¹²Î¿¼ÁË¡°2008Äê°æÖ¸µ¼Ô­Ôò¡±ÖС°±ä»»Ò©Æ·ÖƼÁ´¦·½ÖÐÒÑÓÐÒ©ÓÃÒªÇóµÄ¸¨ÁÏ¡±£¬£¬£¬²¢ÕûºÏÔÚ¡°±ä»»Ò©Æ·ÖƼÁÉú²ú¹¤ÒÕ¡±ÖС£¡£¡£

2ÔöÌí¹¤ÒÕÁ÷³ÌÒªº¦»·½ÚµãµÄ»®·Ö

¡°2008Äê°æÖ¸µ¼Ô­Ôò¡±ÊÇÔÚÊ®´óÏîĿϻ®·Ö¢ñÀà±ä»»¡¢¢òÀà±ä»»ºÍ¢óÀà±ä»»ÌõÀí¶ÔÓ¦µÄ¹¤Òձ任ϸ½ÚÄÚÈÝ¡£¡£¡£

¡°2017Äê°æÖ¸µ¼Ô­Ôò¡±ÔòÊÇÔڱ任ÖÊÁÏÒ©Éú²ú¹¤ÒÕºÍ±ä»»Ò©Æ·ÖÆ¼ÁÉú²ú¹¤ÒÕÁ½´óÏîÄ¿ÏÂÔöÌí¶Ô¹¤Òձ任Á÷³ÌÒªº¦»·½ÚµãµÄ»®·Ö£¬£¬£¬È»ºóÔÚÒªº¦»·½ÚµãÉÏϸ·ÖϸС±ä»»(¼´¢ñÀà±ä»»)¡¢Öеȱ任(¼´¢òÀà±ä»»)ºÍÖØ´ó±ä»»(¼´¢óÀà±ä»»)¶ÔÓ¦µÄ²î±ðÌõÀíµÄϸ½ÚÄÚÈÝ¡£¡£¡£

ÆäÖУ¬£¬£¬±ä»»ÖÊÁÏÒ©Éú²ú¹¤ÒվͰüÀ¨±ä»»Éú²úõè¾¶(ÈçËõ¶Ì¡¢ÑÓÉì»òµ÷½âÉú²úõè¾¶£¬£¬£¬±ä»»ÊÔ¼ÁºÍÆðʼÖÊÁϵÈ)¡¢±ä»»Éú²úÌõ¼þ(Èç½Á°è·½·¨¡¢¸ÉÔï·½·¨µÈ¹¤ÒÕÔ­Àí±ä»»£¬£¬£¬Í¶ÁÏÁ¿¡¢·´Ó¦Î¶ȡ¢·´Ó¦Ê±¼ä¡¢½Á°èËÙÂÊ¡¢½Á°èʱ¼äµÈ¹¤ÒÕ²ÎÊý±ä»»)¡¢±ä»»ÎïÁÏ¿ØÖÆ/Àú³Ì¿ØÖÆ(Èç±ä»»ÊÔ¼Á¡¢ÆðʼÖÊÁÏȪԴ¡¢ÖƱ¸¹¤ÒÕ¡¢ÖÊÁ¿¿ØÖƵÈ)¼°ÆäËü¿ÉÄܵı任¡£¡£¡£

»¯Ñ§Ò©Æ·Éú²ú¹¤Òձ任Ö÷Òª°üÀ¨±ä»»¸¨ÁÏ(ȪԴ¡¢Ðͺ𢼶±ð¡¢ÓÃÁ¿¡¢ÖÖÀàµÈ)¡¢±ä»»Éú²ú×°±¸¡¢±ä»»ÖƱ¸¹¤ÒÕ(¹¤ÒÕÔ­Àí±ä»»Èç¸É·¨ÖÆÁ£ºÍʪ·¨ÖÆÁ£µÄ»¥±ä£¬£¬£¬¹¤ÒÕÌõ¼þ±ä»»Èç¸ÉÔïζȡ¢Ñ¹Æ¬Ó²¶ÈµÈ)¡¢±ä»»ÖƼÁÉú²úÀú³ÌÖÊÁ¿¿ØÖÆÒªÁì¼°ÆäÏÞ¶È(ÖÐÐÄÌåÖÊÁ¿±ê×¼±ä»»¡¢Àú³ÌÄ¥Á·ÏîÄ¿±ä»»)µÈ¡£¡£¡£

ÔöÌí¶Ô¹¤Òձ任Á÷³ÌÒªº¦»·½ÚµãµÄ»®·Ö£¬£¬£¬Èá°2017Äê°æÖ¸µ¼Ô­Ôò¡±¸üÌù½üÖÆÒ©¹¤³ÌѧµÄÍ·ÄÔ¡£¡£¡£

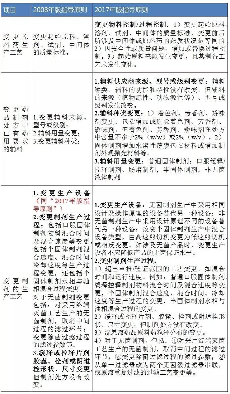
3ÈýÌõÀíËù¹éÀàµÄϸ½ÚÄÚÈݸüÏêϸ»¯

ÔöÌí¡°¶Ô¹¤Òձ任Á÷³ÌÒªº¦»·½Úµã¡±ÕâÒ»¸öά¶Èºó£¬£¬£¬¡°2017Äê°æÖ¸µ¼Ô­Ôò¡±Á¬ÏµÏ¸Ð¡±ä»»¡¢Öеȱ任ºÍÖØ´ó±ä»»ÈýÌõÀíÆÊÎö²î±ðϸ½ÚÄÚÈݵÄÓ°Ïìˮƽ£¬£¬£¬¸üÄÜÏêϸ»¯²î±ð¹¤Òձ任µÄϸ½ÚÄÚÈÝÔÚ¹¤Òձ任ÖÐÄÜÒýÆðÄÄÖÖÌõÀíµÄÓ°Ï죬£¬£¬´Ó¶øµÖ´ïÑо¿ÑéÖ¤µÄЧ¹û¡£¡£¡£

ÀýÈçÔÚ¡°2008Äê°æÖ¸µ¼Ô­Ôò¡±ÖУ¬£¬£¬¸¨ÁÏÓÃÁ¿±ä»»ÊÇ·ÅÔÚ¢òÀà±ä»»µÄ£¬£¬£¬¶øÔÚ¡°2017Äê°æÖ¸µ¼Ô­Ôò¡±ÖУ¬£¬£¬¸¨ÁÏÓÃÁ¿±ä»»È´ÓÐÈýÌõÀíµÄ±ä»»£¬£¬£¬¶øÕâÈýÌõÀíµÄ±ä»»Ë®Æ½Óë¼ÁÐÍÓÐÏà¹ØÐÔ(¼û±í1¡¢2¡¢3)¡£¡£¡£

±í1 ¢ñÀà±ä»»(¼´Ï¸Ð¡±ä»»)±ÈÕÕ
ÃÀ¸ß÷¡¤MGM(ÖйúÓÎ)¹ÙÍøÕýÍø
Êý¾ÝȪԴ£ºÊ¶ÃôÐÅÏ¢(×¢£º¡°¹ØÓÚ¿ªÕ¹Ò©Æ·Éú²ú¹¤Òպ˶ÔÊÂÇéµÄͨ¸æ¡±Ïà¹ØÄÚÈݲο¼¡°2008Äê°æÖ¸µ¼Ô­Ôò¡±£¬£¬£¬µ«¸¨ÁϳýÍâ¡£¡£¡£¡°2017Äê°æÖ¸µ¼Ô­Ôò¡±½«¸¨Áϱ任ÄÚÈÝ·ÅÔÚ¡°±ä»»Ò©Æ·ÖƼÁÉú²ú¹¤ÒÕ¡±²¿·Ö¡£¡£¡£ÏÂͬ¡£¡£¡£)

±í2 ¢òÀà±ä»»(¼´Öжȱ任)±ÈÕÕ
ÃÀ¸ß÷¡¤MGM(ÖйúÓÎ)¹ÙÍøÕýÍø
Êý¾ÝȪԴ£ºÊ¶ÃôÐÅÏ¢

±í3 ¢óÀà±ä»»(¼´ÖØ´ó±ä»»)±ÈÕÕ
ÃÀ¸ß÷¡¤MGM(ÖйúÓÎ)¹ÙÍøÕýÍø
Êý¾ÝȪԴ£ºÊ¶ÃôÐÅÏ¢

¸¨ÁÏÓÃÁ¿±ä»»µÄϸС±ä»»£ºÊÇÖ¸¶Ô²úÆ·ÖÊÁ¿ºÍÐÔÄܲ»±¬·¢ÈκÎÓ°Ïì¡£¡£¡£±ä»»Ç°ºóÒ©ÎïÈܳö/ÊÍ·ÅÐÐΪ¼á³ÖÒ»Ö£¬£¬£¬»òÓëÌåÄÚÎüÊÕºÍÁÆÐ§ÓйصÄÖ÷ÒªÀí»¯ÐÔ×ÓºÍÖ¸±ê¼á³ÖÒ»Ö¡£¡£¡£³ý²úÆ·ÐÎ×´Í⣬£¬£¬±ä»»ºóÒ©Æ·ÖÊÁ¿±ê׼ûÓиıä»òÔ½·¢ÑϿᡣ¡£¡£

¸¨ÁÏÓÃÁ¿±ä»»µÄÖеȱ任£ºÊÇÖ¸±ä»»Ç°ºóÒ©ÎïÈܳö/ÊÍ·ÅÐÐΪ¼á³ÖÒ»Ö£¬£¬£¬»òÓëÌåÄÚÎüÊÕºÍÁÆÐ§ÓйصÄÖ÷ÒªÀí»¯ÐÔ×ÓºÍÖ¸±ê¼á³ÖÒ»Ö¡£¡£¡£³ý²úÆ·ÐÎ×´Í⣬£¬£¬±ä»»ºóÒ©Æ·ÖÊÁ¿±ê׼ûÓиıä»òÔ½·¢ÑϿᡣ¡£¡£

¸¨ÁÏÓÃÁ¿±ä»»µÄÖØ´ó±ä»»£ºÊÇÖ¸¶ÔÒ©Æ·ÖÊÁ¿¿ÉÄܱ¬·¢½ÏÏÔÖøµÄÓ°Ïì¡£¡£¡£Èç°ë¹ÌÌåÖÆ¼ÁÌí¼ÓÁËеÄÉøÍ¸Ôö½ø¼Á;°ë¹ÌÌåÖÆ¼Á·À¸¯¼ÁÓÃÁ¿±ä»»Áè¼Ý20%(°üÀ¨É¾³ý)»òʹÓòî±ðµÄ·À¸¯¼Á¡£¡£¡£ÖƱ¸»ìÐüÐͰë¹ÌÌåÖÆ¼ÁÖÊÁÏÒ©µÄ¾§Ðͱ¬·¢¸Ä±ä¡£¡£¡£

×ÝÉî

¡°2017Äê°æÖ¸µ¼Ô­Ôò¡±Ô½·¢ÖÜÈ«ÔÚ´Ó¹¤ÒÕÉè¼Æ¡¢¹¤ÒÕÁ÷³Ì¹ÜÀí½Ç¶ÈÈ¥Ñо¿ÑéÖ¤Éú²ú¹¤ÒÕת±ä¶ÔÒ©Æ·µÄÇå¾²ÐÔ¡¢ÓÐÓÃÐÔºÍÖÊÁ¿¿É¿ØÐÔµÄÓ°Ïì¡£¡£¡£ÆóÒµÔÚѧϰ¡°2017Äê°æÖ¸µ¼Ô­Ôò¡±Ê±£¬£¬£¬Ó¦Í¬Ê±Ìå»áCFDA¹ØÓÚ¹¤ÒÕ¹ÜÀí´ÓË鯬»¯µ½ÏµÍ³»¯µÄ¸Ä±ä¡£¡£¡£

δÀ´Õ¹Íû


1.Ô¤¼Æ¡¶¹ØÓÚ¿ªÕ¹Ò©Æ·Éú²ú¹¤Òպ˶ÔÊÂÇéµÄͨ¸æ¡·ËùÌá¼°µÄÖÐÒ©ºÍÉúÎïÖÆÆ·µÄÖ¸µ¼Ô­ÔòÒ²½«ÒªÐû²¼¡£¡£¡£

2.¡°2017ÄêÖ¸µ¼Ô­Ôò¡±ÑϽ÷¶È½Ï2008Äê°æÌá¸ß£¬£¬£¬ÌåÏÖÁ˹ú¼ÒÌáÉý·ÂÖÆÒ©Ò©Æ·ÖÊÁ¿µÄ¿ÌÒ⣬£¬£¬Îª»¯Ñ§Ò©Éú²úÆóÒµÊúÁËÒ»¸öеÄÃż÷¡£¡£¡£¹¤Òպ˶Եĺ½Ðмì²é½«»áÆØ¹âһЩ²»¶Ô¹æÉú²úµÄÆóÒµ£¬£¬£¬¹¤Òպ˶Խ«³ÉΪÉú²úÆóҵеÄÏ´ÅÆ´óɱÆ÷¡£¡£¡£

3 .»¯Ñ§Ò©ÆóÒµÓ¦Æð¾¢ÌáÉý¾ºÕùÁ¦£¬£¬£¬Íù¹ú¼Ê±ê×¼¿¿Â££¬£¬£¬ÕùÈ¡ÔÚÓÅʤÁÓÌ­¾ºÕùÖС°Ê£ÕßΪÍõ¡±¡£¡£¡£
Ïà¹ØÐÂÎÅ
¡Á
ËÑË÷ÑéÖ¤
µã»÷Çл»
¡¾ÍøÕ¾µØÍ¼¡¿¡¾sitemap¡¿