Example ImageÃÀ¸ß÷

EN
EN
  • ÓªÒµ×Éѯ

    Öйú£º

    Email: marketing@medicilon.com.cn

    ÓªÒµ×ÉѯרÏߣº400-780-8018

    £¨½öÏÞЧÀÍ×Éѯ£¬£¬£¬ £¬ÆäËûÊÂÒËÇ벦´ò´¨É³×ܲ¿µç»°£©

    ´¨É³×ܲ¿µç»°: +86 (21) 5859-1500

    ÍâÑó£º

    +1(781)535-1428(U.S.)

    0044 7790 816 954 (Europe)

    Email:marketing@medicilon.com

ÔÚÏßÁôÑÔ¡Á
µã»÷Çл»
News information
ÐÂÎÅ×ÊѶ

Ò»ÖÂÐÔÆÀ¼ÛÂ䵨ÔÚ¼´£º·Ç289Ŀ¼30²úÆ·¿ÉÍûǰ·½»ñLOGO

2017-09-07
|
»á¼ûÁ¿£º
2017Äê8ÔÂÆð£¬£¬£¬ £¬CFDA/CDEÕë¶ÔÒ»ÖÂÐÔÆÀ¼ÛÒ»Á¬·¢Á˼¸´óͨ¸æ£¨Èç±í1Ëùʾ£©£¬£¬£¬ £¬Í¨¸æÄÚÈݰüÀ¨¶ÔÏÖÔÚ289Ŀ¼ÄÚ·ÂÖÆÒ©Ï£ÍûÇéÐκ͡°Í¨¹ýÒ»ÖÂÐÔÆÀ¼Û¡±±êʶͼµÄÐû²¼£¬£¬£¬ £¬Öйú·ÂÖÆÒ©³ÈƤÊ飨¡¶ÖйúÉÏÊÐҩƷĿ¼¼¯¡·£©µÄ³ûÐÎÒ²Ðû²¼ÁËÕ÷ÇóÒâ¼û¸å£¬£¬£¬ £¬ÕâÒâζ×ÅÒ»ÖÂÐÔÆÀ¼Û×îÏȽøÈëÕþ²ßÖ´ÐÐÆÚ¡£¡£¡£¡£

±í1£ºCFDA/CDE½üÆÚÐû²¼µÄÕþ²ßÒ»ÀÀ

ÃÀ¸ß÷¡¤MGM(ÖйúÓÎ)¹ÙÍøÕýÍø

£¨Êý¾ÝȪԴ£ºÏÌ´ïÊý¾ÝV3.2£©

289Ŀ¼ƷÖÖ£º²Î±ÈÖÆ¼ÁÉÐδÍêȫ׼±¸ºÃ


ƾ֤¡¶×ֹܾØÓÚ·ÂÖÆÒ©ÖÊÁ¿ºÍÁÆÐ§Ò»ÖÂÐÔÆÀ¼ÛÊÂÇéÓйØÊÂÏîµÄͨ¸æ¡·£¬£¬£¬ £¬Îª±ãÓÚÆóҵѡÔñ²Î±ÈÖÆ¼Á£¬£¬£¬ £¬CFDA×ֽܾ«°Ñ¡¶¹ØÓÚÂäʵ¡´¹úÎñÔº°ì¹«Ìü¹ØÓÚ¿ªÕ¹·ÂÖÆÒ©ÖÊÁ¿ºÍÁÆÐ§Ò»ÖÂÐÔÆÀ¼ÛµÄÒâ¼û¡µÓйØÊÂÏîµÄͨ¸æ¡·£¨2016ÄêµÚ106ºÅ£©Ëù¸½289¸öÆ·ÖÖµÄÔ­ÑÐÆóÒµÒ©Æ·ÁгöÇåµ¥²¢ÏòÉç»áÐû²¼£¬£¬£¬ £¬¹©ÆóҵѡÔñ²Î±ÈÖÆ¼Áʱ²Î¿¼¡£¡£¡£¡£ÏÌ´ïÊý¾ÝV3.2ÕûÀí×èÖ¹2017Äê9ÔÂ6ÈÕCFDAËùÐû²¼µÄ°ËÅú²Î±ÈÖÆ¼Áºó·¢Ã÷£¬£¬£¬ £¬289Ŀ¼²úÆ·ÖÐÈÔÓÐ112¸öÔÝδÐû²¼²Î±ÈÖÆ¼Á¡£¡£¡£¡£
ÁíÍ⣬£¬£¬ £¬CFDAÔÊÐí£¬£¬£¬ £¬ÆóÒµ±¨×ֱܾ¸°¸µÄ²Î±ÈÖÆ¼ÁËùÓÐÏòÉç»á¹ûÈ»¡£¡£¡£¡£Ïà½Ï֮ϣ¬£¬£¬ £¬ÆóÒµÉ걨²Î±ÈÖÆ¼ÁÕÕ¾ÉÏà¶ÔÆð¾¢¡£¡£¡£¡£2017Äê9ÔÂ4ÈÕÖйúʳÎïÒ©Æ·¼ì¶¨Ñо¿ÔºËùÐû²¼µÄÆóÒµ²Î±ÈÖÆ¼Á±¸°¸ÇéÐΣ¨2016Äê5ÔÂ20ÈÕÖÁ2017Äê8ÔÂ20ÈÕ£©Êý¾Ýչʾ£¬£¬£¬ £¬289Ŀ¼²úÆ·ÖÐ46¸öÔÝδÓÐÆóÒµÉ걨²Î±ÈÖÆ¼Á±¸°¸¡£¡£¡£¡£
ÆóÒµºÍ¹ú¼Ò¶¼Î´Ðû²¼²Î±ÈÖÆ¼ÁµÄ²úÆ·ÓÐ23¸ö¡£¡£¡£¡£È»¶øÓëCFDAËùÐû²¼µÄÆóÒµ¿ªÕ¹289Ŀ¼ÄÚ·ÂÖÆÒ©ÖÊÁ¿ºÍÁÆÐ§Ò»ÖÂÐÔÆÀ¼ÛµÄ»ù±¾ÇéÐνÏÁ¿·¢Ã÷£¬£¬£¬ £¬Ö»ÓÐ5¸ö²úƷûÓпªÕ¹Ò»ÖÂÐÔÆÀ¼Û£¬£¬£¬ £¬ÆäÓà²úÆ·¶¼ÓÐÆóÒµÕýÔÚ¿ªÕ¹¡£¡£¡£¡£ÕâÒâζ×ÅÆóÒµ±¸°¸²Î±ÈÖÆ¼ÁÓëÏÖʵ¿ªÕ¹Ò»ÖÂÐÔÆÀ¼ÛµÄÇéÐÎÕÕ¾ÉÓÐÐÅÏ¢²î¡£¡£¡£¡£
¡¡¡¡

±í2£ºÆóÒµºÍ¹ú¼Ò¶¼Î´ÓвαÈÖÆ¼ÁµÄÃûµ¥

ÃÀ¸ß÷¡¤MGM(ÖйúÓÎ)¹ÙÍøÕýÍø

£¨Êý¾ÝȪԴ£ºÏÌ´ïÊý¾ÝV3.2£©

289ÒÔÍâÆ·ÖÖ£º30¸öÒ©Æ·»ñ¡°Ò»ÖÂÐÔ¡±±êʶÔÚÍû

¡¡¡¡¡¡¡¡
×Ô2017Äê6ÔÂÆð£¬£¬£¬ £¬·ÂÖÆÒ©ÖÊÁ¿ÓëÁÆÐ§Ò»ÖÂÐÔÆÀ¼Û°ì¹«ÊÒÐû²¼ÁËÁ½Åú289Ŀ¼ÒÔÍâÆ·ÖÖ¸´ºËÄ¥Á·»ú¹¹Ãûµ¥£¬£¬£¬ £¬¹²30¸ö²úÆ·º­À¨ÔÚÆäÖС£¡£¡£¡£
±ÊÕßÒÔΪ£¬£¬£¬ £¬Õâ30¸ö²úÆ·Ó¦ÓÐÆóÒµÉ걨ÁËÒ»ÖÂÐÔÆÀ¼Û£¬£¬£¬ £¬·ÂÖÆÒ©ÖÊÁ¿ÓëÁÆÐ§Ò»ÖÂÐÔÆÀ¼Û°ì¹«ÊҲŻáÐû²¼¸´ºËÄ¥Á·»ú¹¹¡£¡£¡£¡£
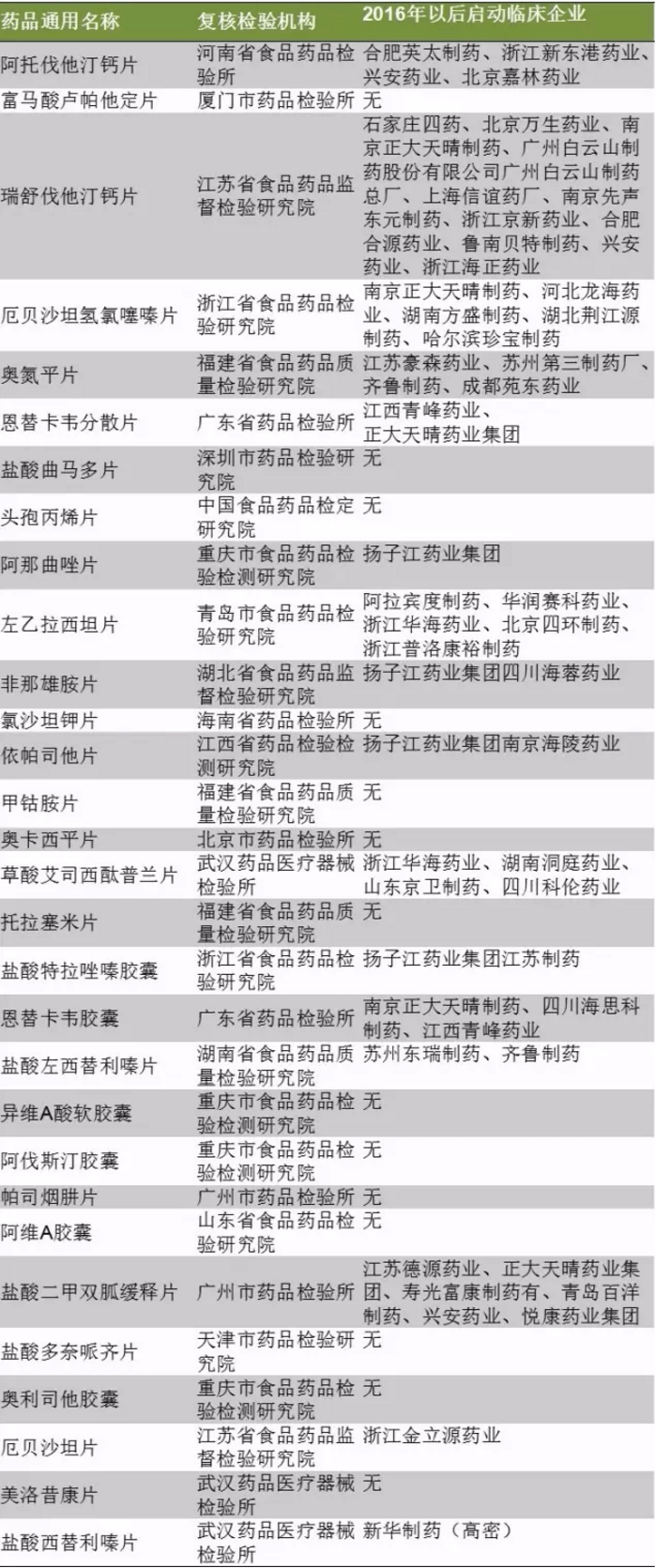
Èç±í3Ëùʾ£¬£¬£¬ £¬¸»ÂíËá¬ÅÁËû¶¨Æ¬¡¢ÑÎËáÇúÂí¶àƬ¡¢Í·æß±ûϩƬ¡¢ÂÈɳ̹¼ØÆ¬¡¢¼×îܰ·Æ¬¡¢°Â¿¨Î÷ƽƬ¡¢ÍÐÀ­ÈûÃׯ¬¡¢ÒìάAËáÈí½ºÄÒ¡¢°¢·¥Ë¹Í¡½ºÄÒ¡¢ÅÁ˾ÑÌëÂÆ¬¡¢°¢Î¬A½ºÄÒ¡¢ÑÎËá¶àÄÎßßÆëÆ¬¡¢°ÂÀû˾Ëû½ºÄÒºÍÃÀÂåÎô¿µÆ¬2017ÄêÒÔºóÔÝδÉ걨ÁÙ´²¡£¡£¡£¡£
ÆäÖУ¬£¬£¬ £¬Ê¯Ò©¼¯ÍŵÄÑÎËáÇúÂí¶àƬºÍÑÎËá¶àÄÎßßÆëÆ¬¡¢»ªº£Ò©ÒµÂÈɳ̹¼ØÆ¬¡¢»ªÈóË«º×µÄÃÀÂåÎô¿µÆ¬¶¼»ñµÃÃÀ¹úANDA£¬£¬£¬ £¬³ýÁËʯҩÑÎËá¶àÄÎßßÆëÆ¬Íâ¶¼ÊǺ£ÄÚÒÑÉÏÊеIJúÆ·¡£¡£¡£¡£Ô¤¼Æ14¸ö2016ÄêÒÔºóδÆô¶¯ÁÙ´²µ«ÓÖ½øÈ븴ºËÃûµ¥µÄ²¿·Ö²úÆ·É걨һÖÂÐԵ쬣¬£¬ £¬ÊǾ³ÄÚ¹²ÏßÉú²ú²¢ÔÚÎ÷Å·ÈÕÉÏÊÐµÄÆ·ÖÖ¡£¡£¡£¡£
2016ÄêÒÔºóÆô¶¯ÁÙ´²µÄ16¸ö²úÆ·ÖУ¬£¬£¬ £¬Ñï×Ó½­Ò©Òµ¼¯ÍÅÓÐÏÞ¹«Ë¾¶À¼ÒÆô¶¯ÁÙ´²µÄ²úÆ·Êý×î¶à£¬£¬£¬ £¬¹²3¸ö£¬£¬£¬ £¬»®·ÖÊǰ¢ÄÇÇúßòƬ¡¢·ÇÄÇÐÛ°·Æ¬ºÍÒÀÅÁ˾ËûƬ¡£¡£¡£¡£²úÆ··½Ã棬£¬£¬ £¬ÈðÊæ·¥ËûÍ¡¸ÆÆ¬ÁÙ´²Æô¶¯µÄÈȶÈ×î¸ß¡£¡£¡£¡£
¡¡¡¡
±í3£º¾ß¸´ºËÄ¥Á·»ú¹¹289Ŀ¼ÒÔÍâÆ·ÖÖµÄ2016ÄêÖÁ½ñÁÙ´²É걨ÇéÐÎ
ÃÀ¸ß÷¡¤MGM(ÖйúÓÎ)¹ÙÍøÕýÍø
£¨Êý¾ÝȪԴ£ºÏÌ´ïÊý¾ÝV3.2£©

˼Ë÷<<<

ÏÖÔÚÒ»ÖÂÐÔÆÀ¼ÛÖ÷ÒªÕþ²ßÀûºÃΪ£ºÒ©Æ·¼¯Öвɹº¼´Ò½ÁÆ»ú¹¹²É¹ºÊ±£¬£¬£¬ £¬Éú²ú³§¼ÒÏíÓмÛÇ®ÓÅ´ýµÄȨÁ¦¡£¡£¡£¡£¿ÉÊÇ£¬£¬£¬ £¬ÏÖÔÚ·ÂÖÆÒ©ÖÊÁ¿ÓëÁÆÐ§Ò»ÖÂÐÔÆÀ¼Û°ì¹«ÊÒÔÝδÐû²¼»ñµÃͨ¹ýÒ»ÖÂÐÔÆÀ¼ÛµÄÆ·ÖÖÇåµ¥¡£¡£¡£¡£ÕâÒ²Òâζ×Å£¬£¬£¬ £¬¡°Í¬Æ·ÖÖҩƷͨ¹ýÒ»ÖÂÐÔÆÀ¼ÛµÄÉú²úÆóÒµµÖ´ï3¼ÒÒÔÉϵ쬣¬£¬ £¬ÔÚÒ©Æ·¼¯ÖвɹºµÈ·½Ãæ²»ÔÙÑ¡ÓÃδͨ¹ýÒ»ÖÂÐÔÆÀ¼ÛµÄÆ·ÖÖ¡±¼°¡°Í¨¹ýÒ»ÖÂÐÔÆÀ¼ÛµÄÒ©Æ·Æ·ÖÖ£¬£¬£¬ £¬Éç»á°ü¹Ü²¿·Ö½«ÔÚÒ½±£Ö§¸¶·½ÃæÓèÒÔÊʵ±Ö§³Ö£¬£¬£¬ £¬Ò½ÁÆ»ú¹¹Ó¦ÓÅÏȲɹº²¢ÔÚÁÙ´²ÖÐÓÅÏÈÑ¡Óá±µÄÕþ²ßÏÖʵδִÐС£¡£¡£¡£
¡¡¡¡
ÖµµÃ×¢ÖØµÄÊÇ£¬£¬£¬ £¬ÓÉÓÚÒ½ÁÆ»ú¹¹¡°Áã¼Ó³É¡±·½ÃæµÄˢУ¬£¬£¬ £¬Ò½Ôº×îÏÈÍйÜÒ©·¿£¬£¬£¬ £¬¿Ú·þÒ©µÄÊг¡Öð²½´ÓÒ½ÁÆ»ú¹¹ÍùÔºÍâÒ©·¿×ªÒÆ¡£¡£¡£¡£¿ÉÊÇ£¬£¬£¬ £¬Ò©·¿ÊDz»ÊÜÒ©Æ·¼¯ÖвɹºµÄÕþ²ßËùÔ¼ÊøµÄ£¬£¬£¬ £¬ÕâÒâζ×ÅÒ©·¿ÕվɿÉÒÔÏúÊÛδͨ¹ýÒ»ÖÂÐÔÆÀ¼ÛµÄÆ·ÖÖ¡£¡£¡£¡£Òò´Ë£¬£¬£¬ £¬´ÓÏÖÔÚ¿´À´£¬£¬£¬ £¬Í¨¹ýÒ»ÖÂÐÔÆÀ¼ÛµÄÆ·ÖÖµÄÕþ²ßÀûºÃÓÐÏÞ£¬£¬£¬ £¬Ö»ÄÜ×¢ÖØÓÚÒ½±£Ö§¸¶Åä¾°ÏÂÒ½ÁÆ»ú¹¹µÄʹÓÃÁ¿¡£¡£¡£¡£
Ïà¹ØÐÂÎÅ
¡Á
ËÑË÷ÑéÖ¤
µã»÷Çл»
¡¾ÍøÕ¾µØÍ¼¡¿¡¾sitemap¡¿