Example ImageÃÀ¸ß÷

EN
EN
  • ÓªÒµ×Éѯ

    Öйú£º

    Email: marketing@medicilon.com.cn

    ÓªÒµ×ÉѯרÏߣº400-780-8018

    £¨½öÏÞЧÀÍ×Éѯ£¬£¬£¬£¬ÆäËûÊÂÒËÇ벦´ò´¨É³×ܲ¿µç»°£©

    ´¨É³×ܲ¿µç»°: +86 (21) 5859-1500

    ÍâÑó£º

    +1(781)535-1428(U.S.)

    0044 7790 816 954 (Europe)

    Email:marketing@medicilon.com

ÔÚÏßÁôÑÔ¡Á
µã»÷Çл»
News information
ÐÂÎÅ×ÊѶ

CMSI21:°¢¶û×Ⱥ£Ä¬Ö¢»ò½«²»ÔÙÊÇÓ°ÏóµÄ¡°ÏðÆ¤²Á¡±

2020-08-21
|
»á¼ûÁ¿£º


ÿ¹ý3ÃëÖÓ

È«ÊÀ½ç¾Í»áÓÐһСÎÒ˽¼Ò×ß½ø°¢¶û´Äº£Ä¬Ö¢µÄÊÀ½ç


°¢¶û´Äº£Ä¬ÊÏÖ¢£¨Alzheimer¡¯s Disease£©ÊÇ21ÊÀ¼ÍÈËÀàÃæÁÙµÄ×î´ó¿µ½¡Íþв֮һ

°¢¶û´Äº£Ä¬ÊÏÖ¢£¨Alzheimer¡¯s Disease£©ÊÇ21ÊÀ¼ÍÈËÀàÃæÁÙµÄ×î´ó¿µ½¡Íþв֮һ¡£¡£¡£¡£ËüÊÇÒ»ÖÖÓÉÄÔϸ°ûÖð½¥ÍË»¯ÒýÆðµÄÉñ¾­ÍËÐÐÐÔ¼²²¡£¬£¬£¬£¬ÆäÌØÕ÷ÊÇ´óÄÔ¹¦Ð§ÊÜËð£¨ÈçÓ°Ïó¡¢ÓïÑÔ¡¢Í·ÄÔºÍÐÐΪÊÜË𣩣¬£¬£¬£¬×îÖÕ»áÒòÓªÑø²»Á¼»ò·Î²¿Ñ¬È¾µÈµ¼ÖÂéæÃü¡£¡£¡£¡£Ö÷Òª¼ûÓÚÍíÄêÈË£¬£¬£¬£¬²¢ÇÒ»áËæ×Å»¼ÕßÄêËêµÄÔöÌí²¡ÇéÖð½¥¼ÓÖØ¡£¡£¡£¡£ÎÒ¹úÔ¼ÓÐ1000Íò°¢¶û×Ⱥ£Ä¬²¡»¼Õߣ¬£¬£¬£¬Ô¤¼Æµ½2050Ä꣬£¬£¬£¬»¼ÕßÈËÊý½«´ï2700Íò¡£¡£¡£¡£WHO Õ¹Íûµ½2050ÄêÈ«Çò»¼²¡×ÜÈËÊý»áì­ÉýÖÁ1.35ÒÚ£¬£¬£¬£¬Õâ¿ÉÄÜÊÇÈËÀà½«ÒªÃæÁÙµÄ×îÑÏÖØµÄ¿µ½¡Î £»£»£»£»£»úÖ®Ò»¡£¡£¡£¡£

°¢¶û´Äº£Ä¬ÊÏÖ¢ÊÇÒ»ÖÖÓÉÄÔϸ°ûÖð½¥ÍË»¯ÒýÆðµÄÉñ¾­ÍËÐÐÐÔ¼²²¡

Òź¶µÄÊÇ£¬£¬£¬£¬ÖÁ½ñÎÒÃÇ»¹Ã»ÓÐÄÜÕÒµ½°¢¶û´Äº£Ä¬²¡µÄ·¢²¡Ôµ¹ÊÔ­ÓɺÍÓÐÓõÄÖÎÁƲ½·¥¡£¡£¡£¡£°¢¶û´Äº£Ä¬Ö¢Ò©ÎïµÄÑз¢ÊÇʧ°ÜÂÊ×î¸ßµÄÁìÓò£¬£¬£¬£¬ÏÖÓеÄÒ©ÎïÖ»Äܼõ»º´óÄÔ¼²²¡µÄÉú³¤£¬£¬£¬£¬ÎÞ·¨Äæ×ª¼²²¡¡£¡£¡£¡£¿ÉÊÇÔÚADÒ©ÎïµÄÑз¢µÄ·ÉÏ£¬£¬£¬£¬¿ÆÑÐÖ°Ô±ÀúÀ´Ã»ÓÐÍ£Ï½Ų½¡£¡£¡£¡£ÃÀ¸ß÷¾ßÓжàÄêÆÀ¼ÛADÐÂÒ©µÄ¸»ºñÂÄÀú£¬£¬£¬£¬¾ßÓдÓÌåÍâ¡¢ex-vivoºÍ¶àÖÖÌåÄÚÓÐÓõÄÄ£×ÓÆÀ¼ÛÐÂÒ©µÄÄÜÁ¦¡£¡£¡£¡£ÔÚ¶¯ÎïÄ£×Ó·½Ã棬£¬£¬£¬ÓµÓоÞϸÊóµÄÓ°Ïó»ñµÃÕϰ­Ä£×Ó¡¢Ó°ÏóÀο¿²»Á¼Ä£×Ó¡¢Ó°ÏóÔÙÏÖÕϰ­Ä£×Ó¡¢ÐÂÎïÌåʶ±ðÄ£×Ó¡¢D-°ëÈéÌÇÓÕµ¼µÄÓ°ÏóÕϰ­Ä£×ӵȡ£¡£¡£¡£ÔÚÓ°Ïó¹¦Ð§µÄ²âÊÔ·½Ãæ¿É½ÓÄÉÌøÌ¨·¨¡¢±Ü°µ·¨¡¢MorrisË®ÃÔ¹¬·¨¡¢CognitionWall¡¢ÐÂÎïÌåʶ±ð·¨µÈ¶àÖÖ²âÊÔÒªÁì¶Ô¶¯ÎïµÄÓ°Ïó¹¦Ð§¾ÙÐÐÓÐÓõIJâÊÔ¡£¡£¡£¡£
ÔÚÏÈǰµÄÑо¿ÖÐÒÑÏÔʾ֬ÖʵÄÑõ»¯½µ½âÓ뼸ÖÖÉñ¾­ÍËÐÐÐÔ¼²²¡µÄÉú³¤ÓйØ£¬£¬£¬£¬ÒòÈËÃǼÙÉèµ÷ÀíÖ¬ÖʹýÑõ»¯¿ÉÄܶÔÖÎÁư¢¶û´Äº£Ä¬Êϲ¡£¡£¡£¡£¨AD£©ÓÐÓᣡ£¡£¡£¿ËÈÕSalkÍŶӹØÓÚÕâÒ»¼ÙÉè¾ÙÐÐÁ˽øÒ»²½µÄ֤ʵ¡£¡£¡£¡£

ÔÚADÒ©ÎïµÄÑз¢µÄ·ÉÏ£¬£¬£¬£¬¿ÆÑÐÖ°Ô±ÀúÀ´Ã»ÓÐÍ£Ï½Ų½

CMS121¼õÇáADСÊóµÄÈÏÖª¹¦Ð§Õϰ­
¸ÃÑо¿Ö÷Òª¼¯ÖÐÔÚCMS121ÉÏ£¬£¬£¬£¬·ÇɪͪÑÜÉúÎïCMS121ÊÇÕë¶ÔÉñ¾­±äÐÔµÄÕâЩ·½Ãæ¶ø¿ª·¢µÄС·Ö×Ó£¬£¬£¬£¬Æä×ÔÈ»±£´æÓÚË®¹ûºÍÊß²ËÖС£¡£¡£¡£Ñо¿Ö°Ô±Ôٴν«Ð¡ÊóË¢ÐÂΪ¿ÉÉú³¤Îª°¢¶û´Äº£Ä¬ÊÏÖ¢µÄСÊ󣬣¬£¬£¬´Ó9¸öÔ´ó£¨Ï൱ÓÚÈËÀàÖÐÄ꣩ÆðÌìÌì¸øÓèÒ»¶¨µÄCMS121¼ÁÁ¿¡£¡£¡£¡£ÔÚÖÎÁÆ×îÏÈ֮ǰ£¬£¬£¬£¬Ð¡ÊóÒѾ­ÌåÏÖ³öѧϰºÍÓ°ÏóÎÊÌâ¡£¡£¡£¡£½«Ð¡Êó·ÖΪÈý×飬£¬£¬£¬»®·ÖΪ¸øÓ迵½¡Ð¡ÊóCMS121×¢Éä¡¢½ÓÊÜCMS121ÖÎÁƵϼ²¡Ð¡ÊóºÍ²»½ÓÊÜÖÎÁƵϼ²¡Ð¡Ê󡣡£¡£¡£ÔÚÈý¸öÔºó¼´Ð¡Êó12¸öÔ´óµÄʱ¼ä¶ÔÕâÈý×éСÊó¾ÙÐÐÁËÓ°ÏóºÍÐÐΪ²âÊÔ¡£¡£¡£¡£

CMS121¼õÇáת»ùÒòADСÊóµÄÈÏÖª¹¦Ð§Õϰ­

CMS121¼õÇáת»ùÒòADСÊóµÄÈÏÖª¹¦Ð§Õϰ­£¨Í¼Æ¬ÈªÔ´£ºScience Direct£©

Ñо¿Ö°Ô±»®·Ö´Ó¿Õ¼äÓ°Ïó£¨A£©£¬£¬£¬£¬·´Ó¦ÒÖÖÆ£¨B£©ºÍÓï¾³Ó°Ïó£¨C£©ÕâÈý¸ö·½Ã潫Èý×éСÊóÓëËüÃÇÄêËêÏàÆ¥ÅäµÄ¿µ½¡WTСÊó¾ÙÐбÈÕÕ¡£¡£¡£¡£
  • ͼAÖÐËäÈ»ËùÓеÄСÊó¶¼ÄÜÔÚMWM£¨Ë®ÃÔ¹¬£©ÖоÙÐÐËÄ´ÎÊÔÑéºó¶¼ÄÜÕÒµ½¿É¼ûƽ̨£¬£¬£¬£¬µ«Î´¾­ÖÎÁƵÄADСÊóÆÆ·ÑÁ˸ü¶àµÄʱ¼äÀ´¶¨Î»Òþ²ØÆ½Ì¨¡£¡£¡£¡£Ïà±È֮ϽÓÊÜCMS121ÖÎÁƵÄADСÊóÓëWTСÊóÏàͬ£¬£¬£¬£¬½öÔÚÒ»´ÎÊÔÑ飨T1£©ºó¼´¿É¶¨Î»Òþ²ØÆ½Ì¨¡£¡£¡£¡£
  • ͼBͨ¹ýÔÚ5·ÖÖÓµÄÊÔÑéÖÐÕÉÁ¿Ð¡ÊóÔÚEPM£¨¸ß¼ÜÃÔ¹¬£©ÕÅ¿ªË«±ÛÍ£ÁôµÄʱ¼äÍù¸´ÆÀ¹À·´Ó¦ÒÖÖÆ¡£¡£¡£¡£ÓëÆäËû²âÊÔ×éÏà±È£¬£¬£¬£¬Î´¾­ÖÎÁƵÄADСÊóÔÚÕÅ¿ªË«±ÛÉ쮮ᄵÄʱ¼äÏÔןü³¤£¬£¬£¬£¬È»¶øWT×éºÍ½ÓÊÜCMS121ÖÎÁƵÄADСÊóÖ®¼äÊÇÌåÏÖ²¢ÎÞ²î±ð¡£¡£¡£¡£
  • ͼCͨ¹ý¿Ö¾åÌõ¼þ²âÊÔ²âµÃADСÊóµÄÓï¾³Ó°ÏóÊܵ½Ë𺦡£¡£¡£¡£µÚÒ»ÌìÈü¸×éСÊó½ÓÊÜͳһÖÖÑá¶ñÉùÒô´Ì¼¤£¬£¬£¬£¬24Сʱºó½«Ð¡Êó·Å»ØÍ³Ò»¸ö·¿¼ä120ÃëÖÓ¿ÉÊÇûÓÐÑá¶ñÉùÒô´Ì¼¤¡£¡£¡£¡£ADСÊó½©Ó²×¡µÄʱ¼äÏÔ×ŶÌÓÚÆäËû²âÊÔ×飬£¬£¬£¬¶øÓëWTСÊóÏà±È£¬£¬£¬£¬ÓÃCMS121´¦Öóͷ£µÄADСÊóûÓÐÏÔʾ³öÕâÖÖÓï¾³Ó°Ïóȱʧ¡£¡£¡£¡£
CMS121¿É±ÜÃâÖ¬ÖÊÌ«¹ýÑõ»¯²¢ïÔÌ­Éñ¾­Ñ×Ö¢

CMS121ïÔÌ­Ö¬ÖʹýÑõ»¯²¢¾ßÓп¹Ñ×ÌØÕ÷

CMS121ïÔÌ­Ö¬ÖʹýÑõ»¯²¢¾ßÓп¹Ñ×ÌØÕ÷£¨Í¼Æ¬ÈªÔ´£ºScience Direct£©

Ö¬ÖʹýÑõ»¯×÷Óñ»ÒÔΪÊÇADϸ°û²¡ÀíѧµÄÖ÷Òª±ê¼Ç¡£¡£¡£¡£Ä¤Ö¬ÖʵĹýÑõ»¯²»µ«»áËðº¦Ö¬ÖÊË«²ã¹¦Ð§ºÍϸ°ûÍêÕûÐÔ£¬£¬£¬£¬²¢ÇÒÖ¬ÖʹýÑõ»¯µÄ¸±²úÆ·»¹¿ÉÒÔ×÷ΪÇ×µç×ÓÈ©ÓëDNA½»Áª»òÓë°±»ùËá¹²¼ÛÁ¬Ïµ£¬£¬£¬£¬´Ó¶ø×ÌÈźËËáºÍÂѰ×ÖʵĽṹºÍ¹¦Ð§¡£¡£¡£¡£±ðµÄ£¬£¬£¬£¬ËüÃÇ»¹¿ÉÒÔ×÷ΪÄܹ»ÓÕµ¼Ñ×Ö¢µÄÐźŷÖ×Ó¡£¡£¡£¡£
Ñо¿Ö°Ô±ÆÀ¹ÀÁËCMS121±ÜÃâϸ°ûºÍ¶¯ÎïÖ¬ÖʹýÑõ»¯ÔöÌíµÄÄÜÁ¦¡£¡£¡£¡£
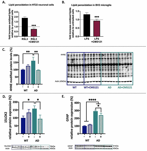
  • ÔÚHT22Éñ¾­ÔªÏ¸°ûϵÖУ¬£¬£¬£¬¹Èë׸ÊëĹýÑõ»¯Îïø4£¨GPX4£©µÄÒÖÖÆ¼ÁRSL3ÓÕµ¼Ö¬ÖʹýÑõ»¯ÔöÌí£¬£¬£¬£¬GPX4ÊÇÖ¬ÖʹýÑõ»¯ÎïµÄÖ÷ÒªÅŶ¾¼Á¡£¡£¡£¡£¶øCMS121Äܹ»×èÖ¹RSL3ÒýÆðµÄÖ¬ÖʹýÑõ»¯×÷ÓõÄÔöÌí£¨Í¼A £©¡£¡£¡£¡£
  • CMS121»¹ÒÖÖÆÁËLPS¼¤»îµÄBV2С½ºÖÊϸ°ûµÄÖ¬ÖʹýÑõ»¯×÷Óã¨Í¼ B£©¡£¡£¡£¡£
  • Ö÷ÒªµÄϸ°û¶¾ÐÔ¸±²úÆ·ºÍÖ¬ÖʹýÑõ»¯µÄ±ê¼ÇÎïÊÇ4-ôÇ»ùÈÉϩȩ£¨4HNE£©¡£¡£¡£¡£ÌåÄÚÊӲ쵽δ¾­´¦Öóͷ£µÄADСÊóº£ÂíÖÐ4HNEÂѰ׼ӺÏÎïµÄÔöÌí£¬£¬£¬£¬¾­CMS121µÄ´¦Öóͷ£½µµÍÁËADСÊóº£ÂíÖÐ4HNEÂѰ׼ӺÏÎïµÄˮƽ£¨Í¼C £©¡£¡£¡£¡£
  • ÔÚADÖУ¬£¬£¬£¬15LOX2ÓëÑ×Ö¢ÓйØ£¬£¬£¬£¬ÔÚÈËÀàAD»¼ÕßÖÐÆäˮƽÉý¸ß¡£¡£¡£¡£Í¬Ñù£¬£¬£¬£¬ÃÀ¸ß÷Ч¹ûÅúעδ¾­ÖÎÁƵÄADСÊóº£ÂíÖÐ15LOX2µÄÔöÌí£¬£¬£¬£¬CMS121µÄ´¦Öóͷ£Ê¹ADСÊóµÄ15LOX2ˮƽ½µµÍÖÁºÍδ´¦Öóͷ£µÄWTСÊóÏà½üˮƽ£¨Í¼D£©¡£¡£¡£¡£
  • ´óÄÔÖÐÑ×Ö¢Ó¦¼¤µÄÁíÒ»¸ö±ê¼ÇÊÇÉñ¾­½ºÖÊÔ­ÏËάËáÐÔÂѰף¨GFAP£©£¬£¬£¬£¬Ö¬ÖʹýÑõ»¯»áÔöÌíÆäÔÚº£ÂíÖеÄˮƽ¡£¡£¡£¡£Ñо¿Ö°Ô±·¢Ã÷ADСÊóº£ÂíÖÐGFAPˮƽÔöÌí£¬£¬£¬£¬¶øCMS121µÄÖÎÁƽµµÍÁËËüµÄˮƽ£¨Í¼E£©¡£¡£¡£¡£
ÕâЩЧ¹ûÅú×¢£¬£¬£¬£¬CMS121 ÔÚÌåÄÚ¾ßÓп¹Ñ××÷Ó㬣¬£¬£¬Õâ¿ÉÄÜÓëÆä¶ÔADÖÐÖ¬ÖʹýÑõ»¯ÔöÌíµÄÔ¤·À×÷ÓÃÓйØ¡£¡£¡£¡£
CMS121µ÷ÀíÖ¬ÖÊ´úл
¿ËÈÕ£¬£¬£¬£¬ÔÚË÷¶û¿ËÑо¿Ëù£¨Salk Institute£©Ñо¿°¢¶û´Äº£Ä¬ÊÏÖ¢ÖÎÁÆÒªÁìµÄ¿ÆÑ§¼ÒÃÇ·¢Ã÷ÁËһЩҪº¦»úÖÆÅú×¢CMS121¿ÉÒÔ¼ÓÈëµ÷ÀíÖ¬ÖÊ´úл£¬£¬£¬£¬½ø¶øÄæ×ªADСÊóµÄÓ°ÏóÁ¦Ëðʧ¡£¡£¡£¡£ÕâÒ»·¢Ã÷²»µ«Ô¤Ê¾×ÅÁÙ´²ÊÔÑéµÄ¿ÉÄÜÐÔ£¬£¬£¬£¬²¢ÇÒΪÑо¿Ö°Ô±ÌṩÁËÒ»¸öеĿÉ˼Á¿µÄ°ÐµãÀ´¸üÆÕ±éµÄ¿ª·¢ÖÎÁư¢¶û´Äº£Ä¬Ö¢µÄÒ©Îï¡£¡£¡£¡£

¿ª·¢ÖÎÁư¢¶û´Äº£Ä¬Ö¢µÄÒ©Îï

»ùÓÚÒÔÉÏÊÔÑéЧ¹ûÒÔ¼°Ö¬ÖÊ´úлºÍÖ¬ÖʹýÑõ»¯Ö®¼äµÄÖ±½ÓÁªÏµ£¬£¬£¬£¬SalkÍŶӼÌÐøÑо¿ÁËÔÚÖÎÁƺÍδÖÎÁƵÄADСÊóÖвî±ðÖ¬ÖÊ»ùÍŵÄˮƽÔõÑùת±ä¡£¡£¡£¡£Î´ÖÎÁƵÄADСÊóÓëCMS121ÖÎÁÆ×éÏà±È£¬£¬£¬£¬ÊӲ쵽×ÜÖ¬ÖÊÏà¹Ø´úлÎïˮƽÉý¸ß¡£¡£¡£¡£

×ÜÖ¬ÖÊ´úлˮƽ

×ÜÖ¬ÖÊ´úлˮƽ ͼƬȪԴ£¨Science Direct£©

²¢ÇÒÖ¬ÖʵÄ×ÜÌåÔöÌíÓëADСÊóÖÐרéµËáõ¥ºÍFASNÂѰ×ˮƽµÄÔöÌíÏà¹Ø¡£¡£¡£¡£FASNÊÇÖ¬ÖʺϳÉÖеÄÒªº¦Ã¸£¬£¬£¬£¬ËüʹÓÃNADPH´ß»¯ÓÉÒÒõ£¸¨Ã¸AºÍ±û¶þõ£¸¨Ã¸AÐγÉרéµËáõ¥¡£¡£¡£¡£

רéµËáõ¥Ë®Æ½

רéµËáõ¥Ë®Æ½ ͼƬȪԴ£¨Science Direct£© FASNÂѰ×ˮƽ ͼƬȪԴ£¨Science Direct£©

Êý¾ÝÅú×¢CMS121ȷʵ¿ÉÒÔʹADСÊóµÄרéµËáõ¥Ë®Æ½Õý³ £»£»£»£»£»¯£¬£¬£¬£¬²¢ÇÒ¾­CMS121´¦Öóͷ£µÄADСÊóFASNˮƽ½Ïδ¾­´¦Öóͷ£µÄADСÊóµÍ¡£¡£¡£¡£
FASNÊÇCMS121µÄ°Ðµã
ÕâЩЧ¹û´Ùʹ¸ÃÍŶӼÌÐø¶ÔÒѹʻ¼Õß´óÄÔÑù±¾ÖеÄFASNˮƽ¾ÙÐÐÆÊÎö¡£¡£¡£¡£Ð§¹û·¢Ã÷ÕâЩÈËÀàÊÜÊÔÕßµÄFASN·Ö×ÓÊýĿԶ¸ßÓÚÓëËûÃÇͬÁäµÄ¿µ½¡±ÈÕÕÕߣ¬£¬£¬£¬Õâ½øÒ»²½Åú×¢FASNºÜ¿ÉÄÜÊÇÖÎÁư¢¶û´Äº£Ä¬Êϲ¡Ò©ÎïµÄÖ÷Òª°Ðµã¡£¡£¡£¡£

HT22ϸ°ûÁѽâÎïÖÐFASNø»îÐÔ

HT22ϸ°ûÁѽâÎïÖÐFASNø»îÐÔ Í¼Æ¬ÈªÔ´£¨Science Direct£©

ΪÁ˽øÒ»²½È·¶¨CMS121µ÷ÀíÖ¬ÖÊ´úлµÄ°Ð±êÊÇFASN£¬£¬£¬£¬Ñо¿Ö°Ô±¶ÔHT22£¨Ð¡Êóº£ÂíÉñ¾­ÔªÏ¸°û£©¾ÙÐÐÁËÒ©Îï°Ð±êÅÐ¶ÏÆÊÎö£¨DARTS£©¡£¡£¡£¡£ÕÉÁ¿ÁËHT22ϸ°ûÁѽâÎïÖÐFASNµÄø´Ù»îÐÔ£¬£¬£¬£¬ÓÃÒÑÖªµÄFASNÒÖÖÆ¼ÁÈýÂÈÉúÓÃ×÷ÑôÐÔ±ÈÕÕ¡£¡£¡£¡£ÓÉͼ¿ÉÒÔ¿´³ö¶¯Á¦Ñ§ÇúÏßÏßÐԽ׶εÄVmaxËæCMS121Ũ¶ÈµÄÔöÌí¶ø½µµÍ£¬£¬£¬£¬Ö¤ÊµÎúFASNµÄ»îÐÔÊÇÓÉCMS121½éµ¼µÄ£¬£¬£¬£¬½ø¶øÖ¤ÊµÁËFASNȷʵÊÇCMS121µÄÉúÎïѧ°Ð±ê¡£¡£¡£¡£
Ч¹ûÓëÌÖÂÛ
ÒÔÉÏÕâЩÊÔÑéЧ¹û¾ù֤ʵÁË·ÇɪͪÑÜÉúÎïCMS121ȷʵÄܹ»¼õÇáADСÊóµÄÏà¹ØÈÏÖª¹¦Ð§Ï½µ£¬£¬£¬£¬²¢ïÔ̭СÊóº£ÂíÖе;ÐÔÖ¬ÖʹýÑõ»¯²úÆ·4HNE¡£¡£¡£¡£ÎÒÃÇÒѾ­È·¶¨FASNÊÇCMS121µÄ°Ð±ê£¬£¬£¬£¬FASNÊÇAD»¼ÕßÖÐÖ¬ÖʺϳɵÄÒªº¦Ã¸£¬£¬£¬£¬ÔÚÖ¬ÖʺϳÉÖлáÔöÌí¡£¡£¡£¡£Í¨¹ýCMS121ÒÖÖÆFASN¿ÉÒÔ±ÜÃâÖ¬ÖʹýÑõ»¯¡¢Éñ¾­Ñ×Ö¢ºÍϸ°ûéæÃü£¬£¬£¬£¬²¢½«²»Îȹ̵ÄÖ¬ÖÊ´úлÓëÈÏÖª¹¦Ð§Õϰ­¡¢Éñ¾­Ñ×Ö¢ºÍÉñ¾­±äÐÔÁªÏµÆðÀ´¡£¡£¡£¡£Ñо¿Ö°Ô±½ÓÏÂÀ´»á¼ÌÐøÖÂÁ¦ÓÚÁÙ´²ÊÔÑéÒÔÑо¿Æä¶ÔÈËÌåµÄÓÐÓÃÐÔ¡£¡£¡£¡£ÕâÏîÑо¿Ò²ÎªADÒ©ÎïÑз¢ÁìÓò¿ª·¢ÁËÓÐȤµÄÐÂ;¾¶£¬£¬£¬£¬Ñо¿Ö°Ô±Ò²Ï£ÍûËüÄÜÆô·¢ÆäËû¿ÆÑ§¼ÒÑо¿°ÐÏòFASNµÄ»¯ºÏÎïºÍÖ¬ÖʹýÑõ»¯Àú³Ì¡£¡£¡£¡£

ÃÀ¸ß÷¾ßÓжàÄêÆÀ¼ÛADÐÂÒ©µÄ¸»ºñÂÄÀú

ÃÀ¸ß÷»áÒ»Á¬¹Ø×¢ADÒ©ÎïÑз¢µÄÏ£Íû£¬£¬£¬£¬Ï£ÍûÄÜΪADÐÂÒ©Ñз¢Ð¢Ë³Ò»·ÝʵÁ¦¡£¡£¡£¡£
²Î¿¼Á´½Ó£º
https://www.salk.edu/news-release/new-molecule-reverses-alzheimers-like-memory-decline/

¹ØÓÚÃÀ¸ß÷

ÃÀ¸ß÷£¨¹ÉƱ´úÂ룺688202£©½¨ÉèÓÚ2004Ä꣬£¬£¬£¬×ܲ¿Î»ÓÚÉϺ££¬£¬£¬£¬ÖÂÁ¦ÓÚΪȫÇòÖÆÒ©ÆóÒµ¡¢Ñо¿»ú¹¹¼°¿ÆÑÐÊÂÇéÕßÌṩȫ·½Î»µÄÁÙ´²Ç°ÐÂÒ©Ñо¿Ð§ÀÍ¡£¡£¡£¡£ÃÀ¸ß÷µÄһվʽ×ÛºÏЧÀÍÒÔÇ¿ÓÐÁ¦µÄÏîÄ¿¹ÜÀíºÍ¸ü¸ßЧ¡¢¸ßÐԼ۱ȵÄÑз¢Ð§ÀÍÖúÁ¦¿Í»§¼ÓËÙÐÂÒ©Ñз¢Àú³Ì£¬£¬£¬£¬Ð§Àͺ­¸ÇÒ½Ò©ÁÙ´²Ç°ÐÂÒ©Ñо¿µÄÈ«Àú³Ì£¬£¬£¬£¬°üÀ¨Ò©Îï·¢Ã÷¡¢Ò©Ñ§Ñо¿¼°ÁÙ´²Ç°Ñо¿¡£¡£¡£¡£ÃÀ¸ß÷Ó뺣ÄÚÍâÓÅÖʿͻ§ÅäºÏÉú³¤£¬£¬£¬£¬ÎªÈ«Çò700¶à¼Ò¿Í»§ÌṩÐÂÒ©Ñз¢Ð§ÀÍ£¬£¬£¬£¬ÃÀ¸ß÷½«¼ÌÐø×¤×ãÈ«ÇòÊÓÒ°£¬£¬£¬£¬¾ÛÁ¦ÖйúÁ¢Ò죬£¬£¬£¬ÎªÈËÀ࿵½¡Ð¢Ë³ÊµÁ¦£¡


ÁªÏµÃÀ¸ß÷
Email: marketing@medicilon.com.cn
µç»°: +86 (21) 5859-1500£¨×Ü»ú£©
Ïà¹ØÐÂÎÅ
¡Á
ËÑË÷ÑéÖ¤
µã»÷Çл»
¡¾ÍøÕ¾µØÍ¼¡¿¡¾sitemap¡¿