Example ImageÃÀ¸ß÷

EN
EN
  • ÓªÒµ×Éѯ

    Öйú£º

    Email: marketing@medicilon.com.cn

    ÓªÒµ×ÉѯרÏߣº400-780-8018

    £¨½öÏÞЧÀÍ×Éѯ £¬£¬ £¬£¬ÆäËûÊÂÒËÇ벦´ò´¨É³×ܲ¿µç»°£©

    ´¨É³×ܲ¿µç»°: +86 (21) 5859-1500

    ÍâÑó£º

    +1(781)535-1428(U.S.)

    0044 7790 816 954 (Europe)

    Email:marketing@medicilon.com

ÔÚÏßÁôÑÔ¡Á
µã»÷Çл»
News information
ÐÂÎÅ×ÊѶ

Ô˶¯ÔõÑù³ÉΪÖÎÁư©Ö¢µÄ¡°Ò»¼ÁÁ¼Ò©¡±½ñÌìÎÒÃÇÖÕÓÚÖªµÀÁË£¡

2020-11-12
|
»á¼ûÁ¿£º
Ô˶¯»áÓ°Ïìµ½ÈËÌåµÄÏÕЩËùÓÐ×éÖ¯ £¬£¬ £¬£¬¿ÆÑ§¼ÒÃÇÒѾ­·¢Ã÷¾ÙÐÐÌåÓýÄ¥Á¶¿ÉÒÔ½µµÍ°©Ö¢µÄΣº¦ £¬£¬ £¬£¬²¢¸ÄÉÆ°©Ö¢»¼ÕßµÄÔ¤ºó¡£¡£¡£¡£¡£¼á³ÖÄ¥Á¶µÄÈËȺÍùÍù°©Ö¢·¢²¡ÂÊ½ÏµÍ £¬£¬ £¬£¬²¢ÇÒÓëÔ˶¯µÄƵÂʺÍÇ¿¶È³ÉÕý±È¡£¡£¡£¡£¡£Ç¿ÁÒÌåÁ¦Ô˶¯µÄ´úлÐèÇóͨ³£»£»£»£»áµ¼ÖÂÓªÑøÊ¹Óöø±¬·¢ÖØ´óת±ä £¬£¬ £¬£¬Ö÷ÒªÊÇͨ¹ýÖÐÑë̼´úл¡£¡£¡£¡£¡£ÕâЩÔ˶¯ÒýÆðµÄ´úл¸Ä±ä»áÓ°ÏìËùʹÓõÄÄÜÁ¿µ×ÎïµÄ±ÈÀý £¬£¬ £¬£¬²¢¿ÉÄܸı伡ÈâÄÚ´úл²úÆ·µÄÂþÑÜ¡£¡£¡£¡£¡£
ÃâÒßϸ°ûµÄ»îÐÔÓëÆä´úлÇ×½üÏà¹Ø £¬£¬ £¬£¬ÃâÒßϸ°ûÄÜÁ¿Ñ§µÄÐí¶à·½Ãæ¿ÉÄܶÔÔ˶¯ÒýÆðµÄ´úлת±äÃô¸Ð¡£¡£¡£¡£¡£ÖÚËùÖÜÖª £¬£¬ £¬£¬Ô˶¯»áÓ°ÏìÃâÒßϸ°ûµÄ¹¦Ð§ £¬£¬ £¬£¬¶ø¸Ä±äµÄÃâÒß·´Ó¦Ôò±»ÒÔΪÊÇÔ˶¯¶Ô°©Ö¢Î£º¦ºÍÏ£ÍûµÄDZÔÚÓ°Ïì»úÖÆ¡£¡£¡£¡£¡£¿ËÈÕ £¬£¬ £¬£¬Èðµä¿¨ÂÞÁÖ˹¿¨Ñо¿ËùµÄÑо¿Ö°Ô±ÓÃСÊóÑо¿ÁËÔ˶¯ÔõÑù×ÊÖúÃâÒßϵͳ¶Ô¿¹Ö×ÁöµÄÏ£Íû £¬£¬ £¬£¬²¢ÕÒµ½ÁËÒ»ÖÖÚ¹ÊÍÄܹ»ËµÃ÷ΪʲôÔ˶¯ÓÐÖúÓÚ¼õ»ºÐ¡ÊóµÄ°©Ö¢Éú³¤:ÉíÌåÔ˶¯¸Ä±äÁËÃâÒßϵͳϸ°û¶¾ÐÔTϸ°ûµÄ´úл £¬£¬ £¬£¬´Ó¶øÌá¸ßÁËËüÃǹ¥»÷°©Ï¸°ûµÄÄÜÁ¦ £¬£¬ £¬£¬ÕâÏîÑо¿½ÒÏþÔÚ¡¶e Life¡·ÔÓÖ¾ÉÏ¡£¡£¡£¡£¡£
µ±Ð¡ÊóÔ˶¯Ê± £¬£¬ £¬£¬Ö×ÁöµÄÉú³¤»áïÔÌ­ £¬£¬ £¬£¬¶øÕâÖÖïÔÌ­È¡¾öÓÚѪҺÖÐÑ­»·µÄÌØ¶¨ÀàÐÍÃâÒßϸ°ûCD8 + Tϸ°ûµÄˮƽ¡£¡£¡£¡£¡£Ñо¿Ö°Ô±·¢Ã÷Ô˶¯Àú³ÌÖм¡ÈâÊͷŵ½ÑªÒºÖеķÖ×ÓʹCD8 + Tϸ°û¸ü»îÔ¾ £¬£¬ £¬£¬½«¾­³£Ô˶¯µÄСÊóµÄÃâÒßϸ°û×ªÒÆµ½²»Ô˶¯µÄСÊóÖÐʱ £¬£¬ £¬£¬²»Ô˶¯µÄСÊó¶ÔÖ×Áöϸ°ûµÄ¶Ô¿¹Á¦¸ü¸ß¡£¡£¡£¡£¡£ÕâЩЧ¹ûÅú×¢ £¬£¬ £¬£¬Í¨¹ýÔ˶¯¸Ä±äÁËCD8 + Tϸ°û £¬£¬ £¬£¬ÒÔÌá¸ßÆä¶Ô¿¹Ö×ÁöµÄЧÁ¦¡£¡£¡£¡£¡£Tϸ°ûʶ±ðºÍÏû³ý°©Ï¸°ûµÄÄÜÁ¦ÊÇ×èÖ¹Ö×ÁöÉú³¤±Ø²»¿ÉÉÙµÄ £¬£¬ £¬£¬Ò²ÊÇÄ¿½ñÃâÒßÖÎÁÆÒªÁìµÄ»ù´¡Ö®Ò»¡£¡£¡£¡£¡£Ô˶¯¿ÉÒÔͨ¹ýÔöÇ¿ÃâÒßϵͳµÄ¼¤»îÀ´¸ÄÉÆÕâЩÖÎÁƵÄЧ¹û £¬£¬ £¬£¬´Ó¶øÊ¹¿¹Ö×Áöϸ°ûÔ½·¢ÓÐÓᣡ£¡£¡£¡£

Ô˶¯ÔõÑù³ÉΪÖÎÁư©Ö¢µÄ¡°Ò»¼ÁÁ¼Ò©¡±½ñÌìÎÒÃÇÖÕÓÚÖªµÀÁË£¡

1
Ô˶¯»á¸Ä±äѪ½¬µÄг´úл
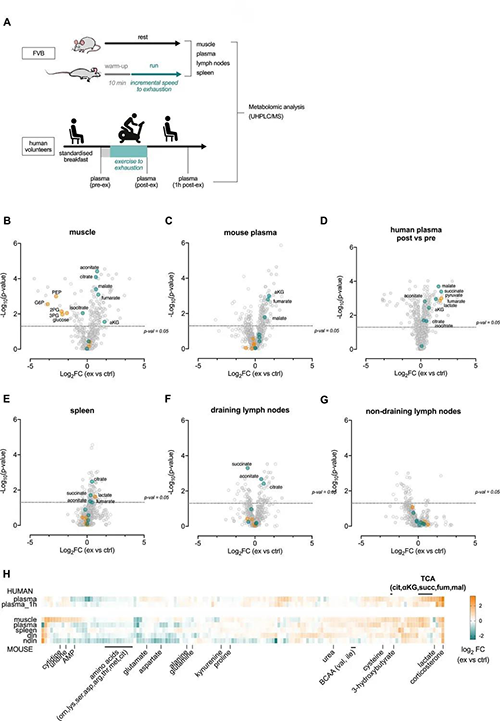
ΪÁËÑо¿´úлÎïµÄÈ«ÉíʹÓÃÂÊÔõÑùËæ×ÅÔ˶¯¶ø¸Ä±ä £¬£¬ £¬£¬Ñо¿Ö°Ô±¶ÔÏìÓ¦Ô˶¯µÄ¼¡ÈâºÍѪ½¬¾ÙÐÐÁË´úл×éѧÑо¿¡£¡£¡£¡£¡£ÔÚFVBÅ侰϶ÔÒ°ÉúÐÍСÊó¾ÙÐÐÁËÏêϸµÄÄÍÁ¦²âÊÔ £¬£¬ £¬£¬Ô˶¯ºóÁ¢¼´»ñÈ¡¹Ç÷À¼¡ºÍѪ½¬ £¬£¬ £¬£¬ËÙ¶³²¢Í¨¹ýÖÊÆ×£¨GC-MS£©ÆÊÎö¡£¡£¡£¡£¡£
Ô˶¯»áÓ°ÏìÆÕ±éµÄ´úл;¾¶ £¬£¬ £¬£¬ÓÈÆäÊÇÔ˶¯ïÔÌ­Á˹Ç÷À¼¡ÖÐÌǽͽâ´úлÎïµÄƵÂÊ £¬£¬ £¬£¬ÀýÈôÊÇÌÇ6Á×Ëá¡¢ÆÏÌÑÌÇ6Á×ËáºÍ3-Á×Ëá¸ÊÓÍËá £¬£¬ £¬£¬¶øÄ³Ð©TCA´úлÎïµÄƵÂÊÀýÈçÄ¥Á¶ºó¼¡ÈâÖеÄÄûÃÊËá¡¢¸»ÂíËáºÍÆ»¹ûËáÏÔÖøÉý¸ß £¬£¬ £¬£¬ÕâÓëÏßÁ£Ìå´úлÔÚ¸ßÇ¿¶ÈÔ˶¯ÖеÄËÙÂÊÏÞÖÆÊÇһֵġ£¡£¡£¡£¡£ÓÐȤµÄÊÇ £¬£¬ £¬£¬Ô˶¯ºóѪ½¬ÖÐTCA´úл²úÆ·ÄûÃÊËᡢƻ¹ûËáºÍ¦ÁͪÎì¶þËá¾ù½Ï¸ß £¬£¬ £¬£¬Åú×¢ÕâЩ´úл²úÆ·ÊÇ´Ó¼¡ÈâÊͷŵ½Ñª½¬ÖС£¡£¡£¡£¡£
ΪÁ˽«ÐÅÏ¢À©Õ¹µ½ÁÜ°ÍÆ÷¹Ù £¬£¬ £¬£¬Ñо¿Ö°Ô±¶ÔСÊó¾ÙÐÐÁËÁíÒ»×éÏ꾡µÄÄÍÁ¦²âÊÔ £¬£¬ £¬£¬È»ºóÁ¢¼´ÊÕ»ñ¹Ç÷À¼¡¡¢Ñª½¬¡¢Æ¢Ôà¡¢¼¡ÈâÒýÁ÷£¨Ò¸ÎÑ£©ºÍ²»ÒýÁ÷£¨¸¹¹É¹µ£©ÁÜͶºÏ¡£¡£¡£¡£¡£±ðµÄ £¬£¬ £¬£¬¶Ô¾­³£¾Ã×øµÄÈ˾ÙÐÐÔ˶¯Ç°¡¢Ô˶¯ºóºÍÔ˶¯ºó1Сʱ»®·ÖÊÕÂÞѪ½¬ £¬£¬ £¬£¬È»ºóͨ¹ý³¬¸ßЧҺÏàÉ«Æ×/ÖÊÆ×ÆÊÎöÕâЩ×éÖ¯ÒÔ¼°¸Ä±äTCA´úлÎïµÄ¼¡ÄÚºÍÑ­»·Ë®Æ½¡£¡£¡£¡£¡£ÔÚÕâЩʵÑéÖÐ £¬£¬ £¬£¬¼±ÐÔÔ˶¯»¹µ¼ÖÂÁÜ°ÍÆ÷¹ÙµÄ´úлÇúÏß±¬·¢×ª±ä £¬£¬ £¬£¬´Ó¶øÖ§³ÖÁ˼±ÐÔÔ˶¯»á¸Ä±äÁÜ°ÍÆ÷¹ÙµÄ´úлÇéÐεĿ´·¨¡£¡£¡£¡£¡£ÖµµÃ×¢ÖØµÄÊÇ £¬£¬ £¬£¬Óë²»ÒýÁ÷ÁÜͶºÏÏà±È £¬£¬ £¬£¬ÒýÁ÷ÁÜͶºÏµÄ¼¡ÈâÖдúлÎïµÄÊýÄ¿ÏÔÖøÔöÌí £¬£¬ £¬£¬ÕâÅú×¢ÔÚÒýÁ÷ÁÜͶºÏÖп´µ½µÄת±ä¿ÉÄܹéÒòÓÚ¼¡Èâ´úл²úÆ·µÄ±¬·¢¡£¡£¡£¡£¡£ÓÐȤµÄÊÇ £¬£¬ £¬£¬Ô˶¯ºóѪ½¬¡¢ÒýÁ÷ÁÜͶºÏºÍ²»ÒýÁ÷ÁÜͶºÏ¾ùÏÔʾ½Ï¸ßµÄƤÖÊͪˮƽ £¬£¬ £¬£¬ÔÚ¶à¸öÆ÷¹ÙÖл¹·¢Ã÷Á˰±»ùËáºÍÖ¬·¾ËáˮƽµÄת±ä¡£¡£¡£¡£¡£

¼±ÐÔÔ˶¯»á¸Ä±äѪ½¬ºÍÁÜ°ÍÆ÷¹ÙµÄ´úл״̬ £¨ÈªÔ´£ºe Life£©

¼±ÐÔÔ˶¯»á¸Ä±äѪ½¬ºÍÁÜ°ÍÆ÷¹ÙµÄ´úл״̬ £¨ÈªÔ´£ºe Life£©

¿ÉÊÇ £¬£¬ £¬£¬Ô˶¯ÒýÆðµÄ×îÏÔ×ŵĴúлת±äÊÇÑ­»·ÈéËáµÄ˲ʱÔöÌí¡£¡£¡£¡£¡£Ñ­»·ÖеÄÈéËáˮƽÔÚÔ˶¯Àú³ÌÖкÜÊÇѸËÙµØÉÏÉý £¬£¬ £¬£¬²¢ÇÒ¿ÉÒÔÔÚ¹Ç÷À¼¡ÖÐÔöÌí¶à´ï100±¶ÊÇѪ½¬µÄ10±¶ £¬£¬ £¬£¬µ«È«ÉíÐÔÈéËáµÄ¿ìËÙËÀºó»ýÀÛϵͳÐÔÈéËáʹÑо¿Ö°Ô±ÎÞ·¨Çø·ÖÊóÀàÆ÷¹ÙÑùÆ·ÖеÄÈéËáˮƽ¡£¡£¡£¡£¡£È»¶ø £¬£¬ £¬£¬ÔÚÔ˶¯ºóµÄÈËѪ½¬ÖÐÒÔ¼°ÔÚÅܲ½»úÉÏÖ±½ÓÕÉÁ¿»îÌ嶯ÎïµÄβ¾²ÂöѪҺÖеÄÈéËáʱ £¬£¬ £¬£¬ÈéËáºÍTCAÑ­»·´úл²úÆ·¾ùÔöÌí¡£¡£¡£¡£¡£ÔÚÈËÌåÑù±¾ÖÐ £¬£¬ £¬£¬ÕâЩÑù±¾ÔÚÔ˶¯ºó1Сʱ»Ö¸´µ½¿¿½ü¾²Ö¹µÄˮƽ £¬£¬ £¬£¬ÕâÅúעСÊóºÍÈËÀàÖ®¼ä¿ÉÄܱ£´æÁËÖÐÑë̼¿ÉʹÓÃÐÔµÄת±ä¡£¡£¡£¡£¡£
2
Ô˶¯ÓÕµ¼µÄ´úл²úÆ·¿É¸Ä±äCD8 + Tϸ°ûµÄ»î»¯
¼øÓÚг´úлºÍTϸ°û·Ö½âÇ×½üÏà¹Ø £¬£¬ £¬£¬Ñо¿Ö°Ô±½ÓÏÂÀ´ÊÔͼȷ¶¨Ô˶¯Àú³ÌÖб¬·¢µÄÖÐÑë̼´úл²úÆ·ÊÇ·ñ¿ÉÄÜÊǾöÒéÒòËØ¡£¡£¡£¡£¡£Ö»¹ÜÈéËáµÄ±¬·¢ÊÇÔ˶¯Àú³ÌÖÐÌǽͽâͨÁ¿ÔöÌíµÄÖ±½ÓЧ¹û £¬£¬ £¬£¬µ«ÔÚ¿µ½¡×éÖ¯ÖÐ £¬£¬ £¬£¬H +µÄÔöÌíÔÚÖÜΧ×éÖ¯ºÍѪ½¬ÖÐѸËÙ»ñµÃ»º³å¡£¡£¡£¡£¡£Òò´Ë £¬£¬ £¬£¬Ô˶¯Àú³ÌÖб¬·¢µÄÈéËá²»»áÏÔÖø¸Ä±äÑ­»·Ñª½¬pHÖµ¡£¡£¡£¡£¡£Òò´ËÔÚ½«ËùÓдúлÎïÌí¼Óµ½Ï¸°û×÷Óý»ù֮ǰ £¬£¬ £¬£¬Ñо¿Ö°Ô±½«ÆäpHÖµµ÷ÀíÖÁ7.35¡£¡£¡£¡£¡£
TCA´úлÎï¿ÉÓëôÈËáÄÆ¹²×ªÔËÂѰ×Ò»Æð¿çÖÊĤתÔË £¬£¬ £¬£¬Ö»¹ÜÔÚ¼¤»î3ÌìºóûÓÐÈκδúлÎïÌṩÔöÖ³ÓÅÊÆ £¬£¬ £¬£¬µ«¸ß¼ÁÁ¿µÄTϸ°û¶ÔÆ»¹ûËá¡¢çúçêËáºÍaKGµÄÄÍÊÜÐÔÌØÊâºÃ¡£¡£¡£¡£¡£ÔÚ±ûͪËáºÍÄûÃÊËáŨ¶ÈÔöÌíµÄÇéÐÎÏ»ήµÍCD8 + Tϸ°ûµÄÀ©Ôö¡£¡£¡£¡£¡£

ÖÐÑë̼´úлÎï»á¸Ä±äCD8 + Tϸ°ûЧӦ×ÓµÄÂþÑÜ£¨ÈªÔ´£ºe Life£©

ÖÐÑë̼´úлÎï»á¸Ä±äCD8 + Tϸ°ûЧӦ×ÓµÄÂþÑÜ£¨ÈªÔ´£ºe Life£©

Æ»¹ûËá¡¢çúçêËá¡¢¸»ÂíËá¡¢aKGºÍÈéËá¶¼ÔÚԼĪ1 m MµÄŨ¶ÈÏÂÒýÆðCD62LµÄɥʧ¡£¡£¡£¡£¡£CD62LÍâò±í´ïµÄËðʧÊÇÓÉÓÚTCR»î»¯¶øÒýÆðµÄ £¬£¬ £¬£¬²¢ÇÒÓÐÖúÓڴμ¶ÁÜ°ÍÆ÷¹ÙÖÐϸ°ûµÄǨáãÄÜÁ¦¡£¡£¡£¡£¡£»£»£»£»ùÓÚ´úлÎïɸѡµÄÊý¾Ý £¬£¬ £¬£¬TCA´úлÎïËÆºõ»áÔöÇ¿CD62LµÄ»î»¯ÏìÓ¦¡£¡£¡£¡£¡£
3
¼±ÐÔÔ˶¯»á¸Ä±äÌåÄÚCD8 + Tϸ°ûµÄ´úл

¼±ÐÔÔ˶¯»á¸Ä±äÌåÄÚCD8 + Tϸ°ûµÄ´úл

¼±ÐÔÔ˶¯»á¸Ä±äÌåÄÚCD8 + Tϸ°ûµÄ´úл£¨ÈªÔ´£ºe Life£©

ΪÏàʶ¾öÔ˶¯ÊÇ·ñ¿ÉÒԸıäÌåÄڻµÄCD8 + Tϸ°ûµÄÖÐÐÄ̼´úлµÄÎÊÌâ £¬£¬ £¬£¬Ñо¿Ö°Ô±½«×ª»ùÒòµÄOT-1 CD8 + CD45.1 + Tϸ°ûÊ©ÓÃÓÚÊÜÌ嶯Îï £¬£¬ £¬£¬È»ºóÓ÷ºÆðÂÑÇåÂѰ׵ĹÇËèÑÜÉú¾ÞÊÉϸ°û£¨BMDM£©¾ÙÐÐÒßÃç½ÓÖÖÒÔ¼¤»îOT-1 Tϸ°û¡£¡£¡£¡£¡£½ÓÖÖºóÁ½ÈýÌì £¬£¬ £¬£¬½«[U- 13 C 6 ]ÆÏÌÑÌÇÒýÈ뾲ϢºÍÔ˶¯µÄСÊóÖÐ £¬£¬ £¬£¬²¢ÆÊÎö´ÓÆ¢ÔàÊèÉ¢µÄOT-1 CD8 + Tϸ°ûµÄÖÐÑë̼´úл¡£¡£¡£¡£¡£ÔÚÅܲ½»úÉϵÍËÙÔ¤ÈÈ10·ÖÖÓºó £¬£¬ £¬£¬½«[U- 13 C 6 ]ÆÏÌÑÌÇÒýÈëÌåÄÚ £¬£¬ £¬£¬ÒÔÈ·±£×¢Éäʱ¹Ç÷À¼¡×îºéÁ÷ƽµØÉãÈ¡ÆÏÌÑÌÇ¡£¡£¡£¡£¡£Êý¾ÝÏÔʾ £¬£¬ £¬£¬Ô˶¯µÄCD8 + Tϸ°ûÔÚm +Èý¸ö±ê¼ÇµÄ±ûͪËáºÍm +Á½¸ö±ê¼ÇµÄaKGµÄˮƽÉϱ£´æ²î±ðµÄ̼´úл £¬£¬ £¬£¬Åúעø»îÐÔ»ò°ûÍâ±ê¼Ç·Ö×ÓµÄת±ä £¬£¬ £¬£¬Ö¤ÊµÔ˶¯¿ÉÒԸıäÌåÄÚCD8 + Tϸ°ûµÄ´úл¡£¡£¡£¡£¡£
4
´ÓÊܹýѵÁ·µÄСÊó×ªÒÆµÄ°Ð±êÌØÒìÐÔCD8 + Tϸ°ûÏÔʾ³öÔöÇ¿µÄ¿¹Ö×ÁöÄÜÁ¦

´ÓÊܹýѵÁ·µÄСÊó×ªÒÆµÄCD8 + Tϸ°ûÏÔʾ³öÔöÇ¿µÄ¿¹Ö×ÁöÄÜÁ¦

´ÓÊܹýѵÁ·µÄСÊó×ªÒÆµÄCD8 + Tϸ°ûÏÔʾ³öÔöÇ¿µÄ¿¹Ö×ÁöÄÜÁ¦£¨ÈªÔ´£ºe Life£©

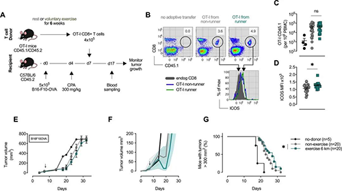
ΪÁËÈ·¶¨Ô˶¯¶ÔCD8 + Tϸ°ûȺÌåµÄ¹¦Ð§Ó°Ïì £¬£¬ £¬£¬Ñо¿Ö°Ô±°Ñ´ÓÔ˶¯OT-1¶¯ÎïÖлñµÃµÄCD8 + T×ªÒÆÖÁÒѾ­½ÓÖÖÁ˱í´ïOVAµÄºÚËØÁöµÄC57B16½ü½»ÏµÐ¡ÊóÊÜÌåÖС£¡£¡£¡£¡£Tϸ°û×ªÒÆµ½·ÇÔ˶¯Ð¡Êóºó £¬£¬ £¬£¬¼à²âÖ×ÁöÉú³¤40Ìì¡£¡£¡£¡£¡£×ªÒƺóµÚ10ÌìµÄѪҺ¸Å¿ö֤ʵÁËÊÜÌåСÊóÖÐOT-1ȺÌåµÄÀ©Ôö £¬£¬ £¬£¬²¢ÇÒ»¹ÏÔʾÁË´ÓÔ˶¯¹©Ìå×ªÒÆµÄϸ°ûÖÐiCOSµÄ±í´ïÏÔÖøÔöÌí £¬£¬ £¬£¬½ÓÊÜTϸ°ûµÄ¾Ã×ø¶¯ÎïÌåÏÖ³ö¸ü¸ßµÄ´æ»îÂʺÍÖ×ÁöÉú³¤ÂʽµµÍ¡£¡£¡£¡£¡£ÕâÅú×¢µ±Tϸ°ûÑÜÉú×ÔÔ˶¯¶¯Îïʱ £¬£¬ £¬£¬Æä¶Ô¿¹Ö×ÁöCD8 + Tϸ°ûµÄ¹¦Ð§¾ßÓг¤ÆÚ¶øÆð¾¢µÄ×÷Óᣡ£¡£¡£¡£
5
ÌìÌì·þÓÃL-ÈéËáÄÆ¿ÉÔÚÌåÄÚÒÔCD8 + Tϸ°ûÒÀÀµÐÔ·½·¨ÑÓ³ÙÖ×ÁöÉú³¤

ÖðÈÕÊ©ÓÃL-ÈéËáÄÆ¿ÉÑÓ³ÙÌåÄÚÖ×ÁöµÄÉú³¤

ÖðÈÕÊ©ÓÃL-ÈéËáÄÆ¿ÉÑÓ³ÙÌåÄÚÖ×ÁöµÄÉú³¤£¨ÈªÔ´£ºe Life£©

¼øÓÚÉÏÊöÔ˶¯ÓÕµ¼µÄ´úл²úÆ·¿ÉÒԸıäÃâÒßϸ°ûµÄÌØÕ÷ £¬£¬ £¬£¬Ñо¿Ö°Ô±Ïëͨ¹ýÑо¿ÈéËáÓÕµ¼µÄCD8 + Tϸ°û·Ö½â±ê¼ÇÎïµÄÔöÌíºÍϸ°û¶¾ÐÔ¹¦Ð§ÍƶϳöÊÇ·ñÄÜÓ°ÏìÌåÄÚÖ×ÁöµÄÉú³¤¡£¡£¡£¡£¡£Òò´Ë £¬£¬ £¬£¬Ñо¿Ö°Ô±ÌìÌ콫L-ÈéËáÄÆÊä×¢µ½ºÉÁö¶¯ÎïÖÐ £¬£¬ £¬£¬¼ÁÁ¿Ó¦Ê¹Ñª½¬ÈéËáˮƽÓëÇ¿ÁÒÔ˶¯Ê±ÏàËÆ£¨Ô¼10¨C20 mM£©¡£¡£¡£¡£¡£Èçͼ¸¹Ä¤ÄÚ×¢Éä2 g / kg¼ÁÁ¿µÄL-ÈéËáÄÆ»áµ¼ÖÂ×¢Éäºó20·ÖÖÓѪÇåÈéËáŨ¶ÈÔöÌí18 mM¡£¡£¡£¡£¡£·þÓøüÁÁ¿ºó £¬£¬ £¬£¬Ë®Æ½ÔÚ60·ÖÖÓÄÚ½µÖÁ4 mM £¬£¬ £¬£¬´ÓÕâÖÖ·åÖµ·ù¶ÈµÖ´ï»ùÏßÖµµÄÔ¤ÆÚʱ¼äԼΪעÉäºó180·ÖÖÓ £¬£¬ £¬£¬Ñ¡Ôñ¸Ã¼ÁÁ¿×÷ΪǿÁÒ¶ÌÆÚÔ˶¯ºóѪ½¬ÈéËáˮƽÉý¸ßºÍÒ»Á¬Éý¸ßµÄ½üËÆÖµ¡£¡£¡£¡£¡£
ÖðÈÕ¸øÓè2 g / kg L-ÈéËáÄÆµÄ´ÆÐÔFVBСÊó½ÓÖÖI3TCÖ×Áöϸ°ûϵºó £¬£¬ £¬£¬×ÜÌåÖ×ÁöÉú³¤ËÙÂʽµµÍ¡£¡£¡£¡£¡£ÔÚC57BL / 6¶¯ÎïÉÏ £¬£¬ £¬£¬½á³¦ÏÙ°©MC38ϸ°ûϵ»ñµÃÁËÏàËÆµÄЧ¹û £¬£¬ £¬£¬²¢ÅãͬןÉÁö¶¯Îï´æ»îÂʵÄÌá¸ß¡£¡£¡£¡£¡£½ÏµÍ¼ÁÁ¿µÄÈéËáÑΣ¨0.5¨C1 g / kg£©²¢Î´ÏÔÖø¸Ä±äÖ×ÁöµÄÉú³¤ £¬£¬ £¬£¬¶øÖðÈսϸ߼ÁÁ¿µÄL-ÈéËáÄÆ3 g / kgÔòµ¼ÖÂÖ×ÁöÉú³¤ÏÔ×ÅïÔÌ­ £¬£¬ £¬£¬Ô¼ÄªÓë2 g / kg¼ÁÁ¿µÄÁÆÐ§Ïàͬ¡£¡£¡£¡£¡£Ö»¹Ü·¢Ã÷Ö×Áö½þÈóÐÔCD8 + Tϸ°ûÊýÄ¿ÔöÌí £¬£¬ £¬£¬¿ÉÊÇÌìÌì·þÓÃÈéËᲢûÓиıäCD8 +½þÈóÐÔϸ°ûÉÏGzmB +ϸ°ûµÄ°Ù·Ö±È»òGzmB¡¢PD1»òCTLAÇ¿¶È¡£¡£¡£¡£¡£
6
¼±ÐÔÔ˶¯»á¸Ä±äÌåÄÚCD8 + Tϸ°ûµÄ´úл
Ô˶¯ÊÇÒ»ÖÖ¶àģʽ´Ì¼¤ £¬£¬ £¬£¬»á½µµÍ°©Ö¢µÄ¸´·¢ÂʺÍéæÃüÂÊ £¬£¬ £¬£¬²¢ÇÒÔ˶¯¶ÔÖÂÁöÐÔÏ£ÍûµÄÓ°ÏìÏÖÒÑÔÚ¶àÖÖ¶¯ÎïÄ£×ÓÖлñµÃÁË֤ʵ¡£¡£¡£¡£¡£Ç¿ÁÒÔ˶¯ £¬£¬ £¬£¬CD8 + Tϸ°ûºÍNKϸ°ûµÄÈ«Éíˮƽ¾ù»á˲ʱÉý¸ß £¬£¬ £¬£¬ÕâЩÃâÒßϸ°ûȺÌåÏÖ³öЧӦ±íÐͺÍÔöÌíµÄÍâÖÜ×éÖ¯¹é³²ÄÜÁ¦Á½Õß¾ù¶Ô¿¹Ö×Áö»îÐÔºÜÖ÷Òª¡£¡£¡£¡£¡£
ÔÚÄ¿½ñµÄÑо¿ÖÐ £¬£¬ £¬£¬Ñо¿Ö°Ô±Õ¹Ê¾ÁËÔ˶¯ÔõÑùÏÔÖøµ÷Àí¾Ö²¿¹Ç÷À¼¡ÒÔÍâµÄ´úл²ÎÊý¡£¡£¡£¡£¡£Ç¿ÁÒÔ˶¯ºó £¬£¬ £¬£¬ÈéËáºÍTCA´úл²úÆ·»ýÀÛÔÚÔ˶¯µÄ¹Ç÷À¼¡ÒÔ¼°Ñª½¬ºÍ¼Ì·¢ÐÔÁÜ°ÍÆ÷¹ÙÖС£¡£¡£¡£¡£Ëæ×ÅÔËÊäÐÔÃâÒßϸ°ûµÄÑ­»· £¬£¬ £¬£¬ËüÃǾ­³£»£»£»£»áÔÚ¼²²¡Î»µãºÍ´úл»îÔ¾×éÖ¯ÖÐ̻¶ÓÚ¸ßˮƽµÄÀÛ»ý´úл²úÆ·¡£¡£¡£¡£¡£¿ÉÊÇ £¬£¬ £¬£¬ÃâÒß¹¦Ð§µÄÖ÷ÒªËÜÔ챬·¢ÔÚ¼¤»îµã £¬£¬ £¬£¬Ö÷Òª±¬·¢ÔÚÁÜ°ÍÆ÷¹ÙÖС£¡£¡£¡£¡£ÔÚÆÀ¹À¸Ä±äµÄ´úлÇéÐÎÔÚÐÞÊÎCD8 + Tϸ°û¹¦Ð§Àú³ÌÖеÄ×÷ÓÃʱ £¬£¬ £¬£¬Ñо¿Ö°Ô±·¢Ã÷°üÀ¨ÈéËáÔÚÄÚµÄÒªº¦´úлÎïÔÚ¼¤»îCD8 + Tϸ°û·½Ãæ¾ßÓÐÒâÏë²»µ½µÄ¹¦Ð§ £¬£¬ £¬£¬¶àÖÖTCA´úлÎï´Ì¼¤ÁËCD62LµÄËðʧ¡£¡£¡£¡£¡£ÔÚÌìÌì¸ø¶¯Îï·þÓø߼ÁÁ¿L-ÈéËáÄÆµÄʵÑéÇéÐÎÖÐ £¬£¬ £¬£¬Ñо¿Ö°Ô±·¢Ã÷Ö×ÁöÄÚCD8 + Tϸ°ûÔöÌí £¬£¬ £¬£¬¶øÕûÌåÖ×ÁöÉú³¤ïÔÌ­¡£¡£¡£¡£¡£±ðµÄ £¬£¬ £¬£¬¸ßˮƽµÄCD4 +ϸ°ûºÍïÔÌ­µÄNKϸ°û½þÈóÅú×¢ÈéËá¿ÉÒÔÓ°ÏìÃâÒßϵͳµÄ¶à¸öϸ°û¡£¡£¡£¡£¡£ÕâЩ·¢Ã÷Åú×¢ £¬£¬ £¬£¬Êä×¢ÈéËá¿ÉÄ£ÄâÔ˶¯µÄijЩ×÷Óà £¬£¬ £¬£¬µ«Ô˶¯²»µ«¾ßÓÐÔöÌíµÄÈéËáˮƽ £¬£¬ £¬£¬»¹¾ßÓÐÆäËû×ÛºÏÐÔÒòËØ¡£¡£¡£¡£¡£
×ÜÖ® £¬£¬ £¬£¬Ñо¿Ö°Ô±ÒѾ­Åú×¢Ô˶¯µÄ¿¹Ö×Áö×÷ÓÃÈ¡¾öÓÚCD8 + Tϸ°û £¬£¬ £¬£¬¶øÇ¿ÁÒÔ˶¯¿ÉÒԸıäϸ°û¶¾ÐÔTϸ°ûµÄÄÚÔÚ´úлºÍ¿¹Ö×ÁöЧӦ×Ó¹¦Ð§¡£¡£¡£¡£¡£ÕâÅú×¢ £¬£¬ £¬£¬ÔÚÐÄÀíÇéÐÎÖÐ £¬£¬ £¬£¬Ô˶¯ÈªÔ´µÄ´úл²úÆ·ÎÞÂÛÊÇÈ«ÉíµÝËÍÕÕ¾ÉÅÅÈëÏàÁÚµÄÁÜͶºÏ £¬£¬ £¬£¬¶¼¿ÉÒÔÆðµ½Ôö½øÐÂÉúTϸ°û·´Ó¦µÄ×÷Óᣡ£¡£¡£¡£ÕâÅúע˳ӦÐÔÃâÒßϵͳÊÇÔ˶¯ÓÕµ¼µÄÒÖÖÆÖ×Áö±¬·¢µÄÒªº¦×é³É²¿·Ö¡£¡£¡£¡£¡£

¹ØÓÚÃÀ¸ß÷

ÃÀ¸ß÷£¨¹ÉƱ´úÂ룺688202£©½¨ÉèÓÚ2004Äê £¬£¬ £¬£¬×ܲ¿Î»ÓÚÉϺ£ £¬£¬ £¬£¬ÖÂÁ¦ÓÚΪȫÇòÖÆÒ©ÆóÒµ¡¢Ñо¿»ú¹¹¼°¿ÆÑÐÊÂÇéÕßÌṩȫ·½Î»µÄÁÙ´²Ç°ÐÂÒ©Ñо¿Ð§ÀÍ¡£¡£¡£¡£¡£ÃÀ¸ß÷µÄһվʽ×ÛºÏЧÀÍÒÔÇ¿ÓÐÁ¦µÄÏîÄ¿¹ÜÀíºÍ¸ü¸ßЧ¡¢¸ßÐԼ۱ȵÄÑз¢Ð§ÀÍÖúÁ¦¿Í»§¼ÓËÙÐÂÒ©Ñз¢Àú³Ì £¬£¬ £¬£¬Ð§Àͺ­¸ÇÒ½Ò©ÁÙ´²Ç°ÐÂÒ©Ñо¿µÄÈ«Àú³Ì £¬£¬ £¬£¬°üÀ¨Ò©Îï·¢Ã÷¡¢Ò©Ñ§Ñо¿¼°ÁÙ´²Ç°Ñо¿¡£¡£¡£¡£¡£ÃÀ¸ß÷Ó뺣ÄÚÍâÓÅÖʿͻ§ÅäºÏÉú³¤ £¬£¬ £¬£¬ÎªÈ«ÇòÁè¼Ý700¼Ò¿Í»§ÌṩÐÂÒ©Ñз¢Ð§ÀÍ £¬£¬ £¬£¬ÃÀ¸ß÷½«¼ÌÐø×¤×ãÈ«ÇòÊÓÒ° £¬£¬ £¬£¬¾ÛÁ¦ÖйúÁ¢Òì £¬£¬ £¬£¬ÎªÈËÀ࿵½¡Ð¢Ë³ÊµÁ¦£¡


ÁªÏµÃÀ¸ß÷
Email: marketing@medicilon.com.cn
µç»°: +86 (21) 5859-1500£¨×Ü»ú£©                

Ïà¹ØÐÂÎÅ
¡Á
ËÑË÷ÑéÖ¤
µã»÷Çл»
¡¾ÍøÕ¾µØÍ¼¡¿¡¾sitemap¡¿