Ò»ÖÂÐÔÆÀ¼ÛÖ®ÖÚÉú°Ù̬
·ÂÖÆÒ©ÖÊÁ¿ºÍÁÆÐ§Ò»ÖÂÐÔÆÀ¼ÛÎÞÒÉÊǵ±Ïº£ÄÚÖÆÒ©ÐÐÒµ×îÈÈÃŵϰÌ⣬£¬£¬£¬£¬£¬Ç£¶¯×ÅÕû¸öÐÐÒµµÄÉñ¾¡£¡£¡£¡£¡£¡£Ò»ÖÂÐÔÆÀ¼ÛÊÇ»¹ÀúÊ·Ç·Õ®£¬£¬£¬£¬£¬£¬ÌáÉýº£ÄÚÒ©Æ·ÖÊÁ¿£¬£¬£¬£¬£¬£¬¶ÔÈËÃñ¿µ½¡ºÍÐÐÒµÉú³¤´óÓÐñÔÒæ£¬£¬£¬£¬£¬£¬¿ÉÒÔÓá°¹¦ÔÚ½ñÊÀ£¬£¬£¬£¬£¬£¬ÀûÔÚǧÇÀ´ÐÎÈÝ£¬£¬£¬£¬£¬£¬ÆäÄ¿µÄºÍÒâÒåÎðÐë¶àÑÔ¡£¡£¡£¡£¡£¡£È»¶øÔÚÕû¸öÐÐÒµÕæÕý×îÏÈ¡°²¦ÂÒºáÊú¡±µÄʱ¼ä£¬£¬£¬£¬£¬£¬ÐÐÒµ¸÷·½È´ÓÖÃæÁÙÖÖÖÖÎÊÌâºÍÄÑÌ⣬£¬£¬£¬£¬£¬¿ÉνÖÚÉú°Ù̬¡£¡£¡£¡£¡£¡£
ÃæÁÙÕâ½ôÆÈµÄÀúʷʹÃü£¬£¬£¬£¬£¬£¬¸÷¼¶Õþ¸®²¿·Ö£¨ÓÈÆäÊÇÒ©¼à²¿·Ö£©¡¢Ò»ÖÂÐÔÆÀ¼ÛÊÂÇéµÄ¼ÓÈëÖ÷Ì壨Íâ×ÊÒ©Æó¡¢¹úÓÐÒ©Æó¡¢ÃñÓªÒ©Æó£©¡¢ÐÐÒµ¹©Ó¦ÉÌ£¨CRO£¬£¬£¬£¬£¬£¬ÖÆÒ©×°±¸ÒÇÆ÷¡¢Ô¸¨Áϰü²Ä¡¢ÖÖÖֺIJij§ÉÌ£©¡¢Åàѵ»ú¹¹¡¡µÈÐÐÒµ¼ÓÈëÕß¶¼ÔÚÏëЩʲô£¬£¬£¬£¬£¬£¬Ã¦Ð©Ê²Ã´ÄØ£¿£¿£¿£¿£¿ÔÚÆÊÎö֮ǰ£¬£¬£¬£¬£¬£¬ÎÒÃÇÏȼòÆÓÊáÀíÒ»ÏÂÒ»ÖÂÐÔÆÀ¼ÛÊÂÇéµÄǰÒòºó¹û¡£¡£¡£¡£¡£¡£
2012Äê2ÔÂ13ÈÕ£¬£¬£¬£¬£¬£¬¹úÎñÔºÓ¡·¢ÁË¡¶¹ú¼ÒÒ©Æ·Çå¾²¡°Ê®¶þÎ塱ÍýÏë¡·£¬£¬£¬£¬£¬£¬Ã÷È·Ìá³ö¡°²¿·Ö·ÂÖÆÒ©ÖÊÁ¿Óë¹ú¼ÊÏȽøË®Æ½±£´æ½Ï´ó²î±ð¡±£¬£¬£¬£¬£¬£¬²¢ÇÒ¡°Î´Í¨¹ýÖÊÁ¿Ò»ÖÂÐÔÆÀ¼ÛµÄ²»ÓèÔÙ×¢²á£¬£¬£¬£¬£¬£¬×¢ÏúÆäÒ©Æ·Åú׼֤ʵÎļþ¡±¡£¡£¡£¡£¡£¡£
ÓÐÁËÎÊÌâ¾ÍÒª½â¾ö£¬£¬£¬£¬£¬£¬ÓÚÊÇ2012Äê11ÔÂ22ÈÕ£¬£¬£¬£¬£¬£¬CFDAÐû²¼¡¶¹ØÓÚÕ÷Çó<·ÂÖÆÒ©ÖÊÁ¿Ò»ÖÂÐÔÆÀ¼ÛÊÂÇ鼯»®£¨Õ÷ÇóÒâ¼û¸å£©>Òâ¼ûµÄ֪ͨ¡·£¬£¬£¬£¬£¬£¬ÏòÉç»á¹ûÈ»Õ÷ÇóÒâ¼û£¬£¬£¬£¬£¬£¬²¢ÓÚ2013Äê2ÔÂÐû²¼ÕýʽÎļþ¡£¡£¡£¡£¡£¡£ÆäÖÐÖ¸³ö¶Ô2007ÄêÐÞ¶©µÄ¡¶Ò©Æ·×¢²á¹ÜÀí²½·¥¡·ÊµÑéǰÅú×¼µÄ·ÂÖÆÒ©£¬£¬£¬£¬£¬£¬·ÖÆÚ·ÖÅúÓë±»·ÂÖÆÒ©¾ÙÐÐÖÊÁ¿Ò»ÖÂÐÔÆÀ¼Û£¬£¬£¬£¬£¬£¬ÔÚ2015ÄêǰÍê³É»ù±¾Ò©ÎïĿ¼ÖйÌÌå¿Ú·þÖÆ¼ÁÖÊÁ¿Ò»ÖÂÐÔÆÀ¼ÛµÄÊÂÇéʹÃü¡£¡£¡£¡£¡£¡£
2013Äê7Ô£¬£¬£¬£¬£¬£¬°²ÅŰüÀ¨ÖмìÔºÔÚÄڵĶà¸öÊ¡ÊÐÒ©¼ìËù¼ç¸º75¸öÒ©Æ·µÄÒªÁìÑо¿ÊÂÇé¡£¡£¡£¡£¡£¡£¿ÉÊǺóÐøÒ²Ã»Óп´µ½¼¸¶àÏ£ÍûÁË£¬£¬£¬£¬£¬£¬ÕâÏîÊÂÇ鏸Íâ½çµÄ×ÜÌåÓ¡ÏóÊÇ£ºÀ×Éù´ó£¬£¬£¬£¬£¬£¬ÓêµãС¡£¡£¡£¡£¡£¡£ÓÚÊÇ£¬£¬£¬£¬£¬£¬ÆóÒµÒ²¾Íûµ±»ØÊÂÁË¡£¡£¡£¡£¡£¡£
2014Ä꣬£¬£¬£¬£¬£¬¡¶ÈýÁªÉúÑÄÖÜ¿¯¡·ÌØÑû׫¸åÈËÔ¬Ô½£¨ÍøÃû¡°ÍÁĦÍС±£©ÔÚýÌåÉÏÒÔ¡¶ÖйúÈËΪʲô³Ô²»µ½ÐÂÒ©¡·¡¢¡¶¹ú²úÒ©ÖÊÁ¿ÎªºÎÉϲ»È¥¡·¡¢¡¶Èë¿ÚҩΪʲôÄÇôÂý¡·ÒÔ¼°¡¶¹ú²úÒ©µÄÖÊÁ¿²îÔÚÄÇÀΪÌâ¸ø¿í´óÈËÃñȺÖÚÐÎòÁËÖйúÒ©Æ·ÉóÆÀÉóÅúµÄÏÖ×´£ºÉó²éЧÂʵͣ¬£¬£¬£¬£¬£¬Ò»Ñùƽ³£î¿ÏµËÉ£¬£¬£¬£¬£¬£¬Ôì³ÉµÄЧ¹ûÊÇÐÂÒ©ºÍÇ¢Ò©¸ø²»µ½²¡»¼£¬£¬£¬£¬£¬£¬´ÓÒ»¶¨Ë®Æ½ÉϼӾçÁËÒ½»¼Ã¬¶Ü¡£¡£¡£¡£¡£¡£
²»ÖªµÀ¸ÃϵÁÐÎÄÕÂÊDz»ÊǶԴÙʹÉϲã¾öÒéÕßÍ´Ï¿ÌÒâÌá¸ßÒ©Æ·î¿ÏµÄÜÁ¦ÓÐÄÇôһµãµãÍÆÐж¯Ó㬣¬£¬£¬£¬£¬µ«²»¹ÜÔõô˵£¬£¬£¬£¬£¬£¬ºÜ¶Ìʱ¼äÖ®ºóµÄ2015Ä꣬£¬£¬£¬£¬£¬ÎÒÃÇÓÀ´Á˼²·çÖèÓêÒ»Ñùƽ³£µÄÒ©Æ·î¿ÏµË¢Ð¡£¡£¡£¡£¡£¡£¼á¾öÍÆ½ø·ÂÖÆÒ©ÖÊÁ¿ºÍÁÆÐ§Ò»ÖÂÐÔÆÀ¼ÛÊÂÇé¼´ÊÇÆäÖÐÖ®Ò»¡£¡£¡£¡£¡£¡£
2015Äê8ÔÂ18ÈÕ£¬£¬£¬£¬£¬£¬ÓɹúÎñÔºÓ¡·¢µÄ¡¶¹ØÓÚË¢ÐÂÒ©Æ·Ò½ÁÆÆ÷еÉóÆÀÉóÅúÖÆ¶ÈµÄÒâ¼û¡·À£¬£¬£¬£¬£¬½«¡°Ìá¸ß·ÂÖÆÒ©ÖÊÁ¿£¬£¬£¬£¬£¬£¬¼ÓËÙ·ÂÖÆÒ©ÖÊÁ¿Ò»ÖÂÐÔÆÀ¼Û¡±×÷ΪˢÐÂÒ©Æ·ÉóÆÀÉóÅúÖÆ¶ÈµÄÎå´óÄ¿µÄÖ®Ò»¡£¡£¡£¡£¡£¡£Ä¿½ñ½×¶ÎµÄÏêϸʹÃüÊÇ2018Äêµ×ÒªÍê³É2007Äê10ÔÂ1ÈÕǰÅú×¼µÄ¡¶¹ú¼Ò»ù±¾Ò©ÎïĿ¼¡·Öл¯Ñ§Ò©Æ··ÂÖÆÒ©¿Ú·þ¹ÌÌåÖÆ¼ÁµÄÖÊÁ¿Ò»ÖÂÐÔÆÀ¼Û¡£¡£¡£¡£¡£¡£
ƾ֤¡¶¹úÎñÔº°ì¹«ÊÒ¹ØÓÚ¿ªÕ¹·ÂÖÆÒ©ÖÊÁ¿ºÍÁÆÐ§Ò»ÖÂÐÔÆÀ¼ÛµÄÒâ¼û¡·¹ú·¢°ì£¨2016£©8ºÅ£¬£¬£¬£¬£¬£¬¡°»¯Ñ§Ò©Æ·ÐÂ×¢²á·ÖÀàʵÑéǰÅú×¼ÉÏÊÐµÄÆäËû·ÂÖÆÒ©£¬£¬£¬£¬£¬£¬×ÔÊ×¼ÒÆ·ÖÖͨ¹ýÒ»ÖÂÐÔÆÀ¼Ûºó£¬£¬£¬£¬£¬£¬ÆäËûÒ©Æ·Éú²úÆóÒµµÄÏàͬƷÖÖÔÔòÉÏÓ¦ÔÚ3ÄêÄÚÍê³ÉÒ»ÖÂÐÔÆÀ¼Û£»£»£»£»ÓâÆÚδÍê³ÉµÄ£¬£¬£¬£¬£¬£¬²»ÓèÔÙ×¢²á¡£¡£¡£¡£¡£¡£¡±ÁíÍ⡰ͬƷÖÖҩƷͨ¹ýÒ»ÖÂÐÔÆÀ¼ÛµÄÉú²úÆóÒµµÖ´ï3¼ÒÒÔÉϵ쬣¬£¬£¬£¬£¬ÔÚÒ©Æ·¼¯ÖвɹºµÈ·½Ãæ²»ÔÙÑ¡ÓÃδͨ¹ýÒ»ÖÂÐÔÆÀ¼ÛµÄÆ·ÖÖ¡£¡£¡£¡£¡£¡£¡±
ÔÚÒ»ÖÂÐÔÆÀ¼ÛÊÂÇéÉÏÉýµ½¹úÎñÔºÖ¸¶¨Íê³ÉÊÂÇéµÄ¸ß¶Èºó£¬£¬£¬£¬£¬£¬¸÷ÆóÒµÖ®¼äÓÖÃæÁÙ¾ºÈü£¬£¬£¬£¬£¬£¬ÏÈͨ¹ýÕ߸øÓèÓÅ´ý£¬£¬£¬£¬£¬£¬Ã»Í¨¹ýÕßÖ±½Ó¹ØÃÅ£¬£¬£¬£¬£¬£¬Ò»ÏÂ×Ó´òÐÑÁËÔ±¾»¹ÏëÃÉ»ì¹ý¹ØµÄÈË¡£¡£¡£¡£¡£¡£µ½ÏÖÔÚ£¬£¬£¬£¬£¬£¬Ò»ÖÂÐÔÆÀ¼Û¹ØÓÚÖÆÒ©ÆóÒµÒѾ²»ÊÇ×öÓë²»×öµÄÎÊÌ⣬£¬£¬£¬£¬£¬¶øÊÇÔõÑùÖÆ¶©×îÓŲßÂÔ´ÓÕâÂÖÊг¡Ï´ÅÆÖдæ»î»òÕßʤ³öµÄÎÊÌâ¡£¡£¡£¡£¡£¡£
ÏÂÃæ£¬£¬£¬£¬£¬£¬ÎÒÃÇÀ´ÆÊÎöÒ»ÏÂÐÐÒµ¸÷·½ÔÚÒ»ÖÂÐÔÆÀ¼ÛÖÐÊÎÑݵĽÇÉ«¡¢Ê©Õ¹µÄ×÷Óá¢ÃæÁÙµÄÎÊÌâ¡¡Ï£Íû×ÊÖú¸÷È˶ÔÒ»ÖÂÐÔÆÀ¼ÛÓиüÖÜÈ«ÉîÈëµÄÏàʶ¡£¡£¡£¡£¡£¡£
Õþ¸®»ú¹¹
ÔÚ2015Äê8Ô¹úÎñÔº·¢ÎÄÀ¿ª¡°Ò»ÖÂÐÔÆÀ¼Û¡±´óĻ֮ºó£¬£¬£¬£¬£¬£¬CFDAÓÌÈç×¢ÈëÁËÎÞÏÞÄÜÁ¿£¬£¬£¬£¬£¬£¬Ïñһ̨¸ßËÙÔËתµÄÓÀÄîÍ·£¬£¬£¬£¬£¬£¬Ò©¼à¾ÖÏÈÉú¼Ó°à¼ÓµãÐû²¼ÁËһϵÁÐÕ÷ÇóÒâ¼û¸å²¢ºÜ¿ìÐû²¼Õýʽ¸å£¬£¬£¬£¬£¬£¬Éæ¼°ÆÀ¼ÛÊÂÇé³ÌÐò¡¢ÆÀ¼ÛÆ·ÖÖ·ÖÀà¡¢²Î±ÈÖÆ¼ÁÑ¡ÔñÈ϶¨ºÍ»ñÈ¡¡¢ÆóÒµ±¸°¸¹ûÈ»¡¢¸ÄÑθÄËá¸ù¸Ä¼ÁÐ͸Ĺæ¸ñµÈÌØÉ«²úÆ·ÆÀ¼ÛÔÔò¡¢ÉúÎïµÈЧÁÙ´²ÓÐÓÃÆÀ¼Û±ê×¼ÒÔ¼°ÁÙ´²Ñо¿»ùµØ×ÊÔ´¡¢Ñз¢ºÍÉú²úÏÖ³¡ºË²éÖ¸µ¼ÔÔò¡¢É걨×ÊÁÏ׫дºÍÌá½»ÒªÇóµÈµÈ£¬£¬£¬£¬£¬£¬¸ø¸÷È˰²ÅÅÁË´ó×Ú×÷Òµ£¬£¬£¬£¬£¬£¬¿ÉÒÔ˵ÈÃÈËÄ¿²»Ï¾½Ó¡£¡£¡£¡£¡£¡£
ËäÈ»Ðû²¼ÁËÐí¶à֪ͨºÍͨ¸æ£¬£¬£¬£¬£¬£¬¿ÉÊǸ÷È˵ÄÃ÷È·ÄÜÁ¦ÀǼ®²»Æë£¬£¬£¬£¬£¬£¬½â¶Á·½·¨Ò²±£´æ²î±ð£¬£¬£¬£¬£¬£¬ÓÚÊÇÒ©¼à¾ÖÏÈÉúÒÔΪÕվɵøø¸÷ÈËÉÏÉϿΣ¬£¬£¬£¬£¬£¬°Ñ¸÷È˵ÄÊìϤֻ¹ÜÀµ½Ò»¸öˮƽÉÏÀ´¡£¡£¡£¡£¡£¡£ÓÚÊǹú¼Ò×ܾÖ2016Äê7ÔÂ-9ÔÂշת8¸öÊ¡£¡£¡£¡£¡£¡£¨Õ㽡¢½ËÕ¡¢É½¶«¡¢¹ã¶«¡¢ËÄ´¨¡¢ºÓ±±¡¢ºÚÁú½ºÍ¸ÊËࣩ¿ªÕ¹·ÂÖÆÒ©ÖÊÁ¿ºÍÁÆÐ§Ò»ÖÂÐÔÆÀ¼ÛÅàѵ£¬£¬£¬£¬£¬£¬Êܵ½ÈÈÁÒ×·Åõ£¬£¬£¬£¬£¬£¬³¡³¡±¬Âú¡£¡£¡£¡£¡£¡£ËäÈ»ÅàѵÄÚÈÝ»ù±¾Ò»Ñù£¬£¬£¬£¬£¬£¬µ«Óв»ÉÙÈ˼ÓÈëÁ˲»Ö¹Ò»³¡¡£¡£¡£¡£¡£¡£ÏÖ³¡Îʴ𻷽ڶ༯ÖÐÔڲαÈÖÆ¼ÁÑ¡ÔñºÍÈ϶¨¡¢¿íÃâÁÙ´²±ê×¼¡¢ÉóÆÀÒªÇóµÈÒªº¦ÐÅÏ¢£¬£¬£¬£¬£¬£¬Ðí¶àÎÊÌâÅàѵÏÈÉú¶¼Ö»ÊÇ˵ÔÚÑо¿Öƶ©ÖУ¬£¬£¬£¬£¬£¬ÆÚ´ýºóÐøÍ¨¸æ£¬£¬£¬£¬£¬£¬Í¬Ê±Ò²ÊÕµ½Ðí¶àеÄÎÊÌ⣬£¬£¬£¬£¬£¬Ò²ÊÇÒª´ø»ØÈ¥Ï¸Ï¸Ñо¿µÄ¡£¡£¡£¡£¡£¡£Òò´Ë£¬£¬£¬£¬£¬£¬ÕâÒ»ÂÖÏÂÀ´£¬£¬£¬£¬£¬£¬¸÷È˶¼ÊìϤµ½Ê¹ÃüµÄ½ôÆÈÐÔ£¬£¬£¬£¬£¬£¬È´ÈÔÈ»ÒÔΪÎÞ´ÓÏÂÊÖ¡£¡£¡£¡£¡£¡£¶øÒ©¼à²¿·ÖÒ²¸ÐÊܵ½ÁËÀ´×ÔÒµ½çµÄѹÁ¦£¬£¬£¬£¬£¬£¬ÊìϤµ½³ǫ̈ʵÑéϸÔòÖ¸µ¼ÆóÒµ¿ªÕ¹ÏêϸÊÂÇéµÄ½ôÆÈÐÔ¡£¡£¡£¡£¡£¡£
ÌýÈ¡ÐÐÒµÒâ¼ûºÍÖÆ¶©ÖÖÖÖÁ÷³ÌÖÆ¶ÈÒѾãýÃðÁËCFDA´ó×ÚµÄʱ¼ä¾«Éñ£¬£¬£¬£¬£¬£¬ÏëÏëδÀ´Á½ÈýÄêÉÐÓÐÄÇô¶àÉ걨×ÊÁÏËÍÉÏÀ´£¬£¬£¬£¬£¬£¬²¢ÇÒ±ØÐè¿ìËÙÍê³ÉÉóÆÀÉóÅú¡¡½â¾öǰ¼¸Äê»ýѹÏÂÀ´µÄ2Íò¶à¼þÉêÇë¶¼ÒѾÁ¦ÓÐδ´þÁË£¬£¬£¬£¬£¬£¬ÉóÆÀÏÈÉú×ÝÈ»¸ö¸öÊÇǧÊÖ¹ÛÒôÒ²²»·óÓ¦¸¶Ò»ÖÂÐÔÆÀ¼ÛÊÂÇé°¡¡¡ÎªÁ˾¡¿ì½â¾öÉêÇë»ýѹ£¬£¬£¬£¬£¬£¬Ìá¸ßÉóÆÀЧÂʺÍÖÊÁ¿£¬£¬£¬£¬£¬£¬Ò²ÎªÁ˸üºÃµØÓëÉêÇëÆóÒµÏàͬ£¬£¬£¬£¬£¬£¬³ýÁËÓ¦¶ÔÑÛϵÄÒ»ÖÂÐÔÆÀ¼ÛÉêÇ룬£¬£¬£¬£¬£¬¸üÊÇ×ÅÑÛÓÚδÀ´Ò©Æ·ÉêÇëÉóÆÀÉóÅúÓÅÒìÉú̬£¬£¬£¬£¬£¬£¬Ò©ÉóÖÐÐĺäºäÁÒÁÒÕÐÈëÁË´ó×ÚÈ˲ţ¬£¬£¬£¬£¬£¬ÓбàÄںͱàÍ⣬£¬£¬£¬£¬£¬Ò²ÓÐÓ¦½ìºÍÉç»áÖ°Ô±£¬£¬£¬£¬£¬£¬ÓÐרְÉóÆÀºÍÏîÄ¿¹ÜÀí£¬£¬£¬£¬£¬£¬¿ÉÒÔ˵²½¶ÓÔ½À´Ô½Öش󣬣¬£¬£¬£¬£¬Ò²Ô½À´Ô½¹æ·¶¡£¡£¡£¡£¡£¡£
¹ú¼Ò¾Öææµµ£¬£¬£¬£¬£¬£¬Ê¡¾ÖÒ²½ô¸ú³ÌÐò¡£¡£¡£¡£¡£¡£³ýÁËת´ï¹ú¼Ò¾ÖµÄ¾«Éñ£¬£¬£¬£¬£¬£¬Ê¡¾ÖÒ²ÔÚÅÅÃþÊ¡ÄÚ¼Òµ×ÇéÐΣ¬£¬£¬£¬£¬£¬Ê±Ê±´ß´ÙÆóÒµ°´ÆÚÉϱ¨Ò»ÖÂÐÔÆÀ¼ÛÊÂÇéÏ£Íû£¬£¬£¬£¬£¬£¬ÏàʶÓöµ½µÄÄÑÌ⣬£¬£¬£¬£¬£¬²¢×ÅÁ¦×ÊÖú½â¾ö¡£¡£¡£¡£¡£¡£
³ýÁË×îΪæµµÄ¹ú¼Òʳҩ¼à×ܾ֣¬£¬£¬£¬£¬£¬¸÷Ê¡¾ÖºÍÆäËû²¿Î¯Ò²Æð¾¢¼ÓÈëÆäÖУ¬£¬£¬£¬£¬£¬ÎÀ¼ÆÎ¯¡¢¹¤ÐŲ¿¡¢ÈËÉ粿µÈÒ²ÔÚÅäºÏÖÆ¶©Ïà¹Ø¹æÕÂÖÆ¶ÈºÍÊÂÇéÁ÷³Ì£¬£¬£¬£¬£¬£¬ÌØÊâÊÇͨ¹ýÒ»ÖÂÐÔÆÀ¼ÛµÄÆ·ÖÖÔÚÒ½±£¡¢¶¨¼ÛµÈ·½ÃæÌṩÓÅ»ÝÕþ²ß£¬£¬£¬£¬£¬£¬¸øÆð¾¢ÏìÓ¦Æð¾¢ÊÂÇéµÄÆóÒµÒÔÇÐÇÐʵʵµÄ»Ø±¨¡£¡£¡£¡£¡£¡£
¶ÔµØ·½Õþ¸®¶øÑÔ£¬£¬£¬£¬£¬£¬ÖÆÒ©ÐÐÒµÊǺÜÊÇÖ÷ÒªµÄ¾¼ÃÖ§ÖùºÍ²ÆÎñȪԴ£¬£¬£¬£¬£¬£¬Ò²ÎªÁ¢Òì´´Á¢ºÍÈ˲žÍÒµÌṩÁËÐí¶àʱ»ú£¬£¬£¬£¬£¬£¬Òò´ËÔÚÒ©³§ÃæÁÙÔÆÔÆÖØ´óʹÃüµÄʱ¼ä£¬£¬£¬£¬£¬£¬¸÷µØÕþ¸®Ò²Ô¸ÒâÌṩÈËÁ¦ºÍÕþ²ßÖ§³Ö£¬£¬£¬£¬£¬£¬ÌØÊâÊÇÔڲαÈÖÆ¼Á²É¹º¡¢Ä¥Á·¼ì²â¡¢¼¼Êõ×Éѯ¡¢ÁÙ´²»ùµØµÈ×ÊÔ´ÉϸøÓè¿ìËÙͨµÀ£¬£¬£¬£¬£¬£¬²¢ÇÐÇÐʵʵÄóöһЩ²ÆÎñÊÕÈë°ïÖúºÍÃãÀøÆóÒµÆð¾¢¿ªÕ¹ÊÂÇ飬£¬£¬£¬£¬£¬¸üÒªÔÚºÍÆäËûÊ¡ÊеľºÕùÖв»ÂäÏ·磬£¬£¬£¬£¬£¬²¢ÔÚδÀ´µÄ¾ºÕùÖÐÈ¡µÃÁìÏÈ¡£¡£¡£¡£¡£¡£
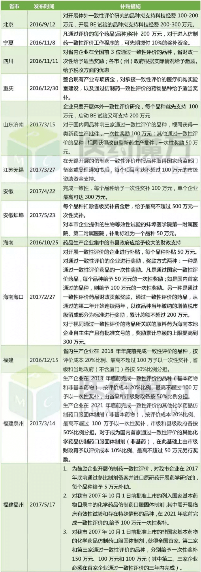
ÓÚÊÇ£¬£¬£¬£¬£¬£¬ÎÒÃÇ¿ÉÒÔ¿´µ½Ðí¶àÊ¡ÊÐÃ÷È·Ö¸³ö¶ÔÊ¡ÄÚÆóÒµÔÚÌìÏÂǰ3λͨ¹ýÒ»ÖÂÐÔÆÀ¼ÛµÄÆ·ÖÖ£¬£¬£¬£¬£¬£¬Ê¡ÊвÆÎñÒ»´ÎÐÔ¸øÓèÊʵ±½±Àø£¬£¬£¬£¬£¬£¬ÕâÑùÒ»À´¿ÉÒÔ¸øÆóÒµ·Öµ£Ò»²¿·ÖÓöȣ¬£¬£¬£¬£¬£¬×î¸ß¿É´ï500Íò£¬£¬£¬£¬£¬£¬¼õÇáÆóÒµ¾¼ÃѹÁ¦¡£¡£¡£¡£¡£¡£
¸÷µØ×ʽðÖ§³Ö
Õþ¸®²¿·ÖæµÃÈÈ»ð³¯Ì죬£¬£¬£¬£¬£¬Ïë·½Ïë·¨Ö¸µ¼ºÍ×ÊÖúÆóÒµÍê³ÉÒ»ÖÂÐÔÆÀ¼ÛʹÃü£¬£¬£¬£¬£¬£¬ÄÇ×÷ΪÊÂÇéÖ÷ÌåµÄÖÆÒ©ÆóÒµÓÖÊÇ×÷ºÎ¸ÐÏ룬£¬£¬£¬£¬£¬ÔÚÃ¦Ð©É¶ÄØ£¿£¿£¿£¿£¿
ÖÆÒ©ÆóÒµ
ÃæÁÙÒ»ÖÂÐÔÆÀ¼ÛʹÃü£¬£¬£¬£¬£¬£¬Ê±¼ä½ô£¬£¬£¬£¬£¬£¬ÒªÇó¸ß£¬£¬£¬£¬£¬£¬Í¶Èë´ó£¬£¬£¬£¬£¬£¬Ììϼ¸Ç§¼ÒÒ©³§£¬£¬£¬£¬£¬£¬¼¼ÊõºÍ×ʽðʵÁ¦Ïà²îÐüÊ⣬£¬£¬£¬£¬£¬ÐÄ̬×ÔÈ»ÊÇ·×ÆçÑùµÄ¡£¡£¡£¡£¡£¡£
ÏÈÀ´¿´¿´¸ß¾þÉϵÄÍâ×ÊÔÑÐÒ©Æó¡£¡£¡£¡£¡£¡£
ÎÒ¹úÊÇ·ÂÖÆÒ©´ó¹ú£¬£¬£¬£¬£¬£¬×Ô¼º´´Á¢µÄÐÂÒ©ºÜÉÙ£¬£¬£¬£¬£¬£¬´ó²¿·ÖµÄÒ©Æ·¶¼ÊÇÍâ×ÊÆóÒµ¿ª·¢´Ëºó½øÈëÖйúµÄ¡£¡£¡£¡£¡£¡£¹ú¼Ò¾ÖÈ϶¨µÄ²Î±ÈÖÆ¼ÁÊÇÊ×Ñ¡ÔÑÐÈë¿Ú£¬£¬£¬£¬£¬£¬¶ø¹ØÓڴ󲿷ÖÍâ×ÊÔÑÐÒ©ÆóÀ´Ëµ£¬£¬£¬£¬£¬£¬µÚÒ»ÖÖÇéÐΣ¬£¬£¬£¬£¬£¬ÔÚÖйúÉÏÊеIJúÆ·¶àΪֱ½ÓÈë¿ÚÖÆÆ·»òÕßÊÇÈë¿Ú·Ö°ü×°¡£¡£¡£¡£¡£¡£ÕâÀà²úÆ·Ö±½ÓÉ걨×÷Ϊ²Î±ÈÖÆ¼Á£¬£¬£¬£¬£¬£¬ÎÞÐë¾ÙÐÐÒ»ÖÂÐÔÆÀ¼Û¡£¡£¡£¡£¡£¡£µÚ¶þÖÖÇéÐΣ¬£¬£¬£¬£¬£¬ÍâÑóÉú²ú¼¼Êõ×ªÒÆµ½º£ÄÚ¹¤³§µÄÍâµØ»¯²úÆ·¡£¡£¡£¡£¡£¡£Íâ×ÊÆóÒµ×ÔÉíµÄÖÊÁ¿ÏµÍ³¾ÍÒªÇó±ØÐèÓëת³ö¹¤³§µÄ²úÆ·ÔÚÖÊÁ¿Éϼá³ÖÒ»Ö£¬£¬£¬£¬£¬£¬ÓÐЩÔÚ»ª¹¤³§µÄ²úÆ·Ò²»á³ö¿Úµ½°üÀ¨Î÷Å·ÈÕÔÚÄÚÆäËû¹ú¼ÒÊг¡£¬£¬£¬£¬£¬£¬ÒѾÉêÇëÎ÷Å·ÈÕµÈÅ¹ú¼ÒÉÏÊÐÔÊÐí²¢»ñµÃÅú×¼£¬£¬£¬£¬£¬£¬±¾¾ÍÇкϹ²Ïß²úÆ·ÔÚÎ÷Å·ÈÕÉÏÊÐÕâÒ»Ìõ¼þ£¬£¬£¬£¬£¬£¬Ò»Ñùƽ³£À´Ëµ¶¼Óи»×ãµÄÊý¾ÝÖ§³ÖÆäÖÊÁ¿£¬£¬£¬£¬£¬£¬Òò´Ë¾¹ú¼Ò¾ÖÉóºË×÷Ϊ²Î±ÈÖÆ¼ÁÒ²ÊǺÏÀíµÄ¡£¡£¡£¡£¡£¡£µÚÈýÖÖÇéÐΣ¬£¬£¬£¬£¬£¬×¨ÎªÖйúÊг¡¿ª·¢µÄ²úÆ·£¬£¬£¬£¬£¬£¬»òÕßÊÇÔÚ½øÈëÖйúÔçÆÚÓ뺣ÄÚÆóÒµºÏ×Ê£¬£¬£¬£¬£¬£¬ØÊºóº£ÄÚÆóÒµ×ÊÔ´ÍêÈ«Í˳öºóÒÅÁôµÄ±¾ÍÁ²úÆ·¡£¡£¡£¡£¡£¡£ÕâÀà²úÆ·ÎÞ·¨»ñµÃĸ¹«Ë¾ÔÚÎ÷Å·ÈÕÅ¹ú¼Ò¹¤³§µÄ¼¼ÊõÖ§³Ö¶ø³ÉΪÍâ×ÊÆóÒµÔÚ»ª¹¤³§²»µÃ²»ÃæÁÙµÄÄÑÌ⣬£¬£¬£¬£¬£¬ÕâÖÖÇéÐÎϾͺͺ£ÄÚÆóҵûɶ²î±ðÁË¡£¡£¡£¡£¡£¡£¹ØÓÚÕâÀà²úÆ·£¬£¬£¬£¬£¬£¬Ò²ÒªÓÐËùÇø·Ö£¬£¬£¬£¬£¬£¬Ò»ÊÇÓÐЩҲÊǺã¾Ã²»Éú²ú»òÕßÉú²úµÄºÜÉÙºÜÉÙ£¬£¬£¬£¬£¬£¬ÕâÖÖÇéÐÎÏÂÍùÍù¾Í»áÉáÆú£¬£¬£¬£¬£¬£¬¶þÊÇÓÐЩ²úƷΪÖйúÒµ¼¨´øÀ´ÖØ´óТ˳£¬£¬£¬£¬£¬£¬Õâ¾ÍÐèÒª»¨¶¦ÊµÁ¦±£×¡ÁË£¬£¬£¬£¬£¬£¬ÕâÀà²úƷδ¼¸£¬£¬£¬£¬£¬£¬µ«Ö»ÒªÓÐÄÇôһÁ½¸ö£¬£¬£¬£¬£¬£¬¾Í×ã¹»¿àÄÕÁË¡£¡£¡£¡£¡£¡£ÊÂʵÍâ×ÊÆóÒµÔÚ»ª¹¤³§µÄÓÅÊÆÔÚÓÚ¾«ÒæÉú²úºÍÖÊÁ¿¹ÜÀí£¬£¬£¬£¬£¬£¬¶øÔÚÍÑÀëĸ¹«Ë¾ÔÚÎ÷Å·ÈÕÅ¹ú¼Ò¹¤³§µÄ¼¼ÊõÖ§³ÖµÄÌõ¼þÏ£¬£¬£¬£¬£¬£¬²úƷҩѧ¿ª·¢Ïà±Èº£ÄÚÆóÒµ²¢Ã»ÓÐÌØ±ðµÄÓÅÊÆ¡£¡£¡£¡£¡£¡£
Íâ×Ê·ÂÖÆÒ©ÆóÒµµÄÇéÐÎÒ²ÊÇÀàËÆ¡£¡£¡£¡£¡£¡£
Íâ×Ê·ÂÖÆÒ©ÆóÒµÔÚº£ÄÚºÜÉÙ½¨¹¤³§£¬£¬£¬£¬£¬£¬×ÝÈ»ÓУ¬£¬£¬£¬£¬£¬Ðí¶àÒ²Í˳öÁË£¬£¬£¬£¬£¬£¬Ïִ溣ÄÚÉÏÊÐµÄÆ·ÖÖ¶àΪÈë¿Ú·ÂÖÆÒ©£¬£¬£¬£¬£¬£¬ÈôÊDZ¾¾ÍÔÚÎ÷Å·ÈÕÉÏÊÐÁË£¬£¬£¬£¬£¬£¬ÄÇÒ²¿ÉÒÔÓи»×ãÊý¾Ý֤ʵ×Ô¼ºÖÊÁ¿¹ýÓ²¡£¡£¡£¡£¡£¡£¶øÊ£ÏµÄÕâЩ£¬£¬£¬£¬£¬£¬ÒªÃ´Ö¤Êµµ±³õ½øÈëÖйúµÄʱ¼ä×öµÄÁÙ´²Ñо¿ÊÇÍêÈ«ºÏ¹æµÄ£¬£¬£¬£¬£¬£¬Òª²»È»Ò²²»µÃ²»¼ÓÈëÒ»ÖÂÐÔÆÀ¼ÛµÄ´ó³±¡£¡£¡£¡£¡£¡£
ÒÔÊÇ×ÜÌåÀ´¿´£¬£¬£¬£¬£¬£¬Íâ×ÊÆóÒµÔÚÃæÁÙÒ»ÖÂÐÔÆÀ¼ÛʹÃüµÄʱ¼äÕվɲ»»Å²»Ã¦µÄ£¬£¬£¬£¬£¬£¬ÊÂʵÊÂÇéÔÚÇ°ÃæÒѾ×öºÃÁË£¬£¬£¬£¬£¬£¬²¢ÇÒ´ó´ó¶¼Ò²ÑÏ¿áºÏ¹æÉú²ú£¬£¬£¬£¬£¬£¬²úÆ·ÖÊÁ¿Óò»×Źý¶àµ£ÐÄ¡£¡£¡£¡£¡£¡£
½ÓÏÂÀ´ÔÙ¿´¿´º£ÄÚÆóÒµ¡£¡£¡£¡£¡£¡£
º£ÄÚÆóÒµÔ±¾Ò»Ö±ÊÇ´¦ÓÚÕÅÍû״̬£¬£¬£¬£¬£¬£¬¿ÉÊÇÑÛ¿´Õâ֪ͨͨ¸æÐû²¼ÔÆÔÆÖ®ÆµÈÔ£¬£¬£¬£¬£¬£¬Ìõ¼þÒªÇóÔÆÔÆÖ®ÑϿᣬ£¬£¬£¬£¬£¬Î´±ØÆÚÍê³ÉµÄЧ¹ûÔÆÔÆÖ®ÑÏÖØ£¬£¬£¬£¬£¬£¬Ö»ºÃÓ²×ÅͷƤ×é֯ʵÁ¦¾ÙÐй¥¹Ø¡£¡£¡£¡£¡£¡£ËäÈ»£¬£¬£¬£¬£¬£¬Ò²ÓÐһЩÆóÒµÇÔϲ£¬£¬£¬£¬£¬£¬ÕâÊÇÒ»´Î´óÏ´ÅÆ£¬£¬£¬£¬£¬£¬ÉõÓÚаæGMPˢеĴóÏ´ÅÆ£¬£¬£¬£¬£¬£¬»úÔµÀ´ÁË¡£¡£¡£¡£¡£¡£ÒÔÍùÔÚ¶¨¼ÛºÍÕÐͶ±êÖиøÒ»¸öÒ©Æ·ÖÊÁ¿·Ö¼¶ÒÀ¾ÝµÄÖ¸±êÊdz§¼Ò²úÖµÅÅÃû¡¢GMPÆ·¼¶¡¢ÐÂÒ©Ö¤Ê飨Ê׷£©¡¢»ñ½±ÇéÐΣ¨Ê×·ÂÌî²¹¿Õȱ£©µÈ£¬£¬£¬£¬£¬£¬¶øºöÂÔÁ˲úÆ·×Ô¼ºµÄÖÊÁ¿ÊDz»ÊÇÓëÔÑвúÆ·Ò»Ö¡£¡£¡£¡£¡£¡£ÓÚÊǾͷºÆðÁËÔ¬Ô½ÔÚÎÄÖÐÌáµ½µÄ¡°Ñ×Ìì³Ô¹ú²ú£¬£¬£¬£¬£¬£¬¶¬Ìì³ÔÈë¿Ú¡±ºÍ¡°×îÏȳÔÈë¿Ú£¬£¬£¬£¬£¬£¬Æ½ÎȺó³Ô¹ú²ú¡±ÕâÑùµÄÒ½Öö¡£¡£¡£¡£¡£¡£Ó¦¸Ã˵ÕâÑùµÄÏÖ×´¸÷È˶¼ÖªµÀ£¬£¬£¬£¬£¬£¬Ò»ÖÂÐÔÆÀ¼ÛµÄÒâÒåÒ²¶¼Ã÷È·£¬£¬£¬£¬£¬£¬µ«Òªß£ÆðÐä×ӏɯðÀ´µÄʱ¼ä£¬£¬£¬£¬£¬£¬ÐÄÇéÊÇ´ó·×ÆçÑùµÄ¡£¡£¡£¡£¡£¡£
ÏÈ˵˵¹úÆó¡£¡£¡£¡£¡£¡£ÓÉÓÚÀúÊ·Ôµ¹ÊÔÓÉ£¬£¬£¬£¬£¬£¬¹úÆóÊÇÊ×Åú289¸ö±ØÐèÍê³ÉÒ»ÖÂÐÔÆÀ¼ÛÆ·ÖֵĴ󻧡£¡£¡£¡£¡£¡£Ò»Ð©¡°¹úÍËÃñ½ø¡±¸ÄÖÆÎªÃñÓªÆóÒµµÄÒ©³§Ò²ÓÐÐí¶àÆ·ÖÖÔڴ˹æÄ£ÄÚ¡£¡£¡£¡£¡£¡£¹úÆóÉú²ú¹©Ó¦»ù±¾Ò©ÎïĿ¼ÖеIJúÆ·£¬£¬£¬£¬£¬£¬ÓÈÆäÊÇÕâ289¸öÒ©Æ·£¬£¬£¬£¬£¬£¬²»µ«½öÊÇÒ»ÖÖÉú²úı»®¾¼ÃÐÐΪ£¬£¬£¬£¬£¬£¬Ò²Í¬Ñù¼ç¸º×Źú¼ÒÕ½ÂÔÎï×ʹ©Ó¦´¢±¸µÄÔðÈΡ£¡£¡£¡£¡£¡£Òò´Ë¹úÆóÏòµ¼£¬£¬£¬£¬£¬£¬ÌØÊâһЩ¼¯ÍŹúÆóµÄÀÏ×ÜÔâÊÜןܴóѹÁ¦£¬£¬£¬£¬£¬£¬ÊÖÀïÓм¸°Ù¸öÉú²úÅú¼þ£¬£¬£¬£¬£¬£¬ËäÈ»²»ÉÙ¶¼ÊøÖ®¸ß¸óÔÚ˯´ó¾õ£¬£¬£¬£¬£¬£¬µ«ÊÂʵ¶¼ÊÇÎÞÐÎ×ʲú£¬£¬£¬£¬£¬£¬¶¼ÊÇ¿ÉÒÔÒýÒÔΪºÀµÄ²Æ²ú¡£¡£¡£¡£¡£¡£È»¶ø·çÔÆÍ»±ä£¬£¬£¬£¬£¬£¬ÏÖÔÚ¶¼³ÉÁËÌÌÊÖɽÓ󡣡£¡£¡£¡£¡£
ƾ֤ÏÖÔÚµÄÐÐÇ飬£¬£¬£¬£¬£¬Íê³ÉÒ»¸öÆ·ÖÖµÄÒ»ÖÂÐÔÆÀ¼ÛÊÂÇéµÄÓöÈÊǴ󼸰ÙÍòÔª£¬£¬£¬£¬£¬£¬ÓÐЩ¼¯ÍÅÆóÒµÊÖÉÏÓм¸Ê®¸öÆ·ÖÖÊôÓÚ289²úÆ·£¬£¬£¬£¬£¬£¬Ê±¼ä½ôÆÈ£¬£¬£¬£¬£¬£¬¿ÉÊÇ×ÊÔ´ÓÖÊ®·ÖÓÐÏÞ£¬£¬£¬£¬£¬£¬Õâ¾ÍÊ®·ÖÍ·ÌÛÁË¡£¡£¡£¡£¡£¡£Õâ¸öʱ¼ä²»µÃ²»·ÖÇåÖ÷´Î£¬£¬£¬£¬£¬£¬¶ª³µ±£Ë§£¬£¬£¬£¬£¬£¬°Ñ²úÁ¿´ó¡¢ÀûÈó¸ß¡¢ÄѶȿÉÕÆÎյIJúÆ·ÓÅÏȰ²ÅÅ£¬£¬£¬£¬£¬£¬ÆäÓàÄÇЩÄѶȴ󡢺ÜÉÙÉú²úµÄ²úÆ·Ö»ÄÜÔÚ¾«ÉñÊ£ÓàµÄÇéÐÎÏÂÔÙ×öÍýÏë¡£¡£¡£¡£¡£¡£
²»¹ý¹úÆó×ȱµÄ¾ÍÊÇÉϼ¶µ¥Î»Ðµ÷°²ÅÅ֮ϿÉÒÔ»ñµÃÐֵܵ¥Î»µÄÖ§³Ö¡£¡£¡£¡£¡£¡£2017Äê01ÔÂ09ÈÕÔÚÉϺ£ÊпÆÎ¯µÄÍÆ¶¯Ï£¬£¬£¬£¬£¬£¬¾ÓÉǰÆÚÐÉÌ£¬£¬£¬£¬£¬£¬ÉϺ£Ò½Ò©Óë°Ë¼ÒÈý¼×Ò½Ôº±¾×ÅǿǿÁªºÏ¡¢×ÊÔ´»¥²¹¡¢»¥»Ý»¥ÀûµÄÔÔò¸æ¿¢¹²Ê¶£¬£¬£¬£¬£¬£¬½«ÔÚÐÂÒ©ÁÙ´²Ñо¿¡¢·ÂÖÆÒ©Ò»ÖÂÐÔÆÀ¼ÛµÄÉúÎïµÈЧÐÔÊÔÑéµÈ·½Ã濪չ¶à·½ÃæÏàÖú£¬£¬£¬£¬£¬£¬ÏÖÔÚÒÑÈ·¶¨ÁË32¸öÆ·ÖÖµÄÉúÎïµÈЧÐÔÏàÖúÒâÏò¡£¡£¡£¡£¡£¡£
ÔÙ¿´ÄÇЩ²Æ´óÆø´ÖµÄÃñÓªÆóÒµ¡£¡£¡£¡£¡£¡£Ïà½ÏÓÚ¹úÆó£¬£¬£¬£¬£¬£¬ÃñÓªÆóÒµÔ½·¢ÎÞа£¬£¬£¬£¬£¬£¬ÌØÊâÊÇÄÇЩ²Æ´óÆø´ÖµÄ½ðÖ÷£¬£¬£¬£¬£¬£¬×ö·¨Ô½·¢´óµ¨²¢ÇÒҲʵ×ÅʵÔÚÔ¸ÒâͶÈë¡£¡£¡£¡£¡£¡£Ò»·½ÃæÕбøÂòÂíÀ©´óÑз¢²½¶Ó£¬£¬£¬£¬£¬£¬Í¬Ê±Ò²Ñ°ÕÒÍⲿÑз¢×ÊÔ´£¬£¬£¬£¬£¬£¬Ò©Ñ§¿ª·¢ºÍÁÙ´²Ñо¿Î¯Íжà¼Ò¹«Ë¾£»£»£»£»ÁíÒ»·½Ã棬£¬£¬£¬£¬£¬Áí±Ùõè¾¶¡°³ö¿ÚתÄÚÏú¡±£¬£¬£¬£¬£¬£¬ÏÈÔÚÎ÷Å·ÈÕµÈÅ¹ú¼ÒÉêÇëÉÏÊÐÔٻص½º£ÄÚÉêÇëÊÓͬͨ¹ýÒ»ÖÂÐÔ£¬£¬£¬£¬£¬£¬ÕâЩÆóÒµÍùÍùÔçÔÚ¼¸Äêǰ¾ÍÆô¶¯ÕâÏîÊÂÇ飬£¬£¬£¬£¬£¬¡°ÔçÆðµÄÄñ¶ù×½³æ¶à¡±£¬£¬£¬£¬£¬£¬Óе¨Ê¶£¬£¬£¬£¬£¬£¬ÓÐʵÁ¦£»£»£»£»ÓÐЩҲѡÔñÊÕ¹ºÍⲿ¼¼Êõ£¬£¬£¬£¬£¬£¬ÈçÒѾ»ñµÃÃÀ¹úFDAÈÏÖ¤µÄANDA¼¼Êõ°ü£»£»£»£»»òÕßˬÐÔÊÕ¹ºÍâÑóÓÐANDAÖ¤ÊéµÄ¹¤³§£¬£¬£¬£¬£¬£¬ÔÙ¼¼Êõ×ªÒÆµ½º£ÄÚ¹¤³§ºóÉêÇëÎ÷Å·µÈÅ¹ú¼ÒµÄÉÏÊÐÔÊÐí£¬£¬£¬£¬£¬£¬×îºó»Øµ½º£ÄÚÉêÇë¹²Ïß²úÆ·ÊÓͬͨ¹ýÒ»ÖÂÐÔ£¬£¬£¬£¬£¬£¬ÕâÖÖ²Ù×÷Õû¸öÖÜÆÚÒ²²»¶Ì£¬£¬£¬£¬£¬£¬¿ÉÊÇÀÖ³ÉÂʸü¸ß¡£¡£¡£¡£¡£¡£ÔÆÔÆÒ»À´£¬£¬£¬£¬£¬£¬°ÔÆøÊ®×㣬£¬£¬£¬£¬£¬¶à¹ÜÆëÏ£¬£¬£¬£¬£¬£¬¿ÉÒÔ°ÑÆäËûÖÐСÐÍÆóҵ˦ÔÚËÀºó£¬£¬£¬£¬£¬£¬Í¬Ê±Ò²ÊÇÐÂÒ»ÂÖÇÀÕ¼ÍÁµØ¡£¡£¡£¡£¡£¡£
×î¿àµÄιýÓÚÄÇЩ¿¿¼¸¸öÀÏÆ·ÖÖÖ§³ÖµÄÖÐСÐÍÆóÒµ¡£¡£¡£¡£¡£¡£Ç°¼¸ÄêÔÒ¹øÂôÌúºÃ½ûÖ¹Ò×ͨ¹ýаæGMPÈÏÖ¤£¬£¬£¬£¬£¬£¬»¨µôÁ˺ü¸ÄêµÄÀûÈ󣬣¬£¬£¬£¬£¬Õý×¼±¸Öð²½»Ö¸´»ýÔÜЩÊÕÈ룬£¬£¬£¬£¬£¬Ò»ÖÂÐÔÆÀ¼ÛÓÖÒ»´Î°ÑÆóÒµÍÆµ½ÁËÉúËÀÉúËÀµÄ±ßÑØ¡£¡£¡£¡£¡£¡£ÓÌÈçаæGMPÈÏÖ¤Ò»Ñù£¬£¬£¬£¬£¬£¬²»È¥×ö£¬£¬£¬£¬£¬£¬ÈýÎåÄêºó¾ÍÊÇËÀ£¬£¬£¬£¬£¬£¬Ó²×ÅͷƤȥ×ö£¬£¬£¬£¬£¬£¬¼¸ÄêµÄÀûÈó¶¼µÃͶ½øÈ¥£¬£¬£¬£¬£¬£¬²»ÖªµÀÄÄÒ»Äê¿ÉÒÔ»Ö¸´ÔªÆø¡£¡£¡£¡£¡£¡£»£»£»£ÉÐÓÐЩСÆóÒµ£¬£¬£¬£¬£¬£¬¶¼ÊÇ¿¿¼¸¸öÀÏÆ·ÖÖ¹ýÈÕ×Ó£¬£¬£¬£¬£¬£¬ÒѾ²»ÖªµÀ¼¸¶àÄêûÓÐÉÏÐÂÆ·ÖÖÁË£¬£¬£¬£¬£¬£¬»ù´¡Ã»ÓÐÑз¢ÄÜÁ¦£¬£¬£¬£¬£¬£¬ÒÔÊÇÓöµ½ÕâÖÖÇéÐΣ¬£¬£¬£¬£¬£¬Ö»ÄÜίÍÐÍâ°ü£¬£¬£¬£¬£¬£¬¿ÉÊÇÑÛÏÂµÄÆÀ¼ÛÓöÈÓָߵ½²»¿É½ÓÊÜ¡£¡£¡£¡£¡£¡£
ÓÐЩÆóÒµÔ±¾¼ÈÓÐ×¢Éä¼ÁÓÖÓпڷþÀο¿ÖƼÁ£¬£¬£¬£¬£¬£¬ÔÚаæGMPÈÏ֤ǰʹÏ¿ÌÒâÉáÆúÁËÆäÖÐÒ»ÖÖ¼ÁÐÍ£¬£¬£¬£¬£¬£¬ÏÖÔÚÓÖÊDzî±ðµÄÐÄÇ飺·ÅÆú¿Ú·þ¹ÌÌåÖÆ¼ÁÉú²úÏߵ쬣¬£¬£¬£¬£¬µ±³õË¢ÐÂ×¢Éä¼ÁÉú²úÏß»¨Á˸ü¶àµÄÇ®£¬£¬£¬£¬£¬£¬ÑÛÏÂÒÔΪÕÕ¾ÉÓÐЩÇìÐҵ컣»£»£»¶ø·ÅÆú×¢Éä¼ÁÉú²úÏߵįóÒµ£¬£¬£¬£¬£¬£¬·¢Ã÷¸ÕÌîÆ½Ò»¸ö´ó¿Ó£¬£¬£¬£¬£¬£¬ºóÃæÓÖÀ´Ò»¸öÌì¿Ó£¬£¬£¬£¬£¬£¬¸ÐÊÜÕæÊÇ¡°Îغô°§ÔÕ£¬£¬£¬£¬£¬£¬Ç°Í¾ÔÚÄÇÀ£¬£¬£¬£¬£¬ÊDz»ÊÇ´óÇéÐÎÔÆÔÆ¾ÍÊÇÒªÍöÎÒ¡±¡£¡£¡£¡£¡£¡£ÕâÀàÆóҵҪôˬÐÔÕûÌå³öÊÛ£¬£¬£¬£¬£¬£¬»òÕßÒýÈëÈÚ×Ê´û¿î£¬£¬£¬£¬£¬£¬»òÕßÕÒÏàÖú·½ÅäºÏÍê³ÉÒ»ÖÂÐÔÆÀ¼ÛºóÆÚÀûÒæ·Ö³É¡£¡£¡£¡£¡£¡£×ÜÖ®£¬£¬£¬£¬£¬£¬µÃ½Ê¾¡ÄÔֲŻª´æ»îÏÂÈ¥¡£¡£¡£¡£¡£¡£
¹©Ó¦ÉÌ
ÓëÖÆÒ©ÆóÒµÓÐÈË»¶Ï²ÓÐÈËÓDzî±ð£¬£¬£¬£¬£¬£¬Ò»ÖÂÐÔÆÀ¼Û֮ϵÄÖÖÖÖ¹©Ó¦ÉÌÈ´·¢Ã÷ÁË´ó×ÚÉÌ»ú£¬£¬£¬£¬£¬£¬Ð˷ܵò»µÃÁË¡£¡£¡£¡£¡£¡£
·ÂÖÆÒ©ÖÊÁ¿ºÍÁÆÐ§Ò»ÖÂÐÔÆÀ¼Û£¬£¬£¬£¬£¬£¬ÆäÖÐÒ»¸öÒªº¦Ö¸±êÊÇÈܳö¶È¡£¡£¡£¡£¡£¡£ÆÀ¼ÛÈܳö¶È£¬£¬£¬£¬£¬£¬×ÔÈ»Àë²»¿ªÈܳöÒÇ¡£¡£¡£¡£¡£¡£ÎªÁ˹淶ÈܳöÒǵÄÐÔÄÜ£¬£¬£¬£¬£¬£¬×¨Ãųǫ̈ÁË¡¶Ò©ÎïÈܳö¶ÈÒÇ»úеÑéÖ¤Ö¸µ¼ÔÔò¡·£¬£¬£¬£¬£¬£¬ÓÐЩ³Â¸¯µÄÒÇÆ÷ºÜÄÑͨ¹ýУÑ飬£¬£¬£¬£¬£¬²»µÃ²»ïÔÌ¡£¡£¡£¡£¡£¡£±ðµÄ£¬£¬£¬£¬£¬£¬ÊÂÇéÁ¿µÄÔöÌíÒ²¿ÉÄÜÔì³ÉÒÇÆ÷ÅŲ»¿ªÀ´¡£¡£¡£¡£¡£¡£ÒÔÊÇÊ×µ±Æä³åµÄÊÇÈܳöÒÇÉú²úÉ̶©µ¥Ôö¶à£¬£¬£¬£¬£¬£¬Î¬ÐÞ¹¤³ÌʦҲԽ·¢Ã¦Âµ¡£¡£¡£¡£¡£¡£
ÈܳöÒÇÊDzⶨÈܳö¶È£¬£¬£¬£¬£¬£¬¶øÓ°ÏìÈܳö¶ÈµÄ°üÀ¨ÖÆÒ©×°±¸ºÍÔ¸¨ÁÏ¡£¡£¡£¡£¡£¡£¾Í¹¤Ðò¶øÑÔ£¬£¬£¬£¬£¬£¬ÖÆÁ£¡¢»ìÏý¡¢Ñ¹Æ¬µÈ¶¼»á¶ÔÈܳö¶È±¬·¢ÖØ´óÓ°Ï죬£¬£¬£¬£¬£¬Óõ½µÄ×°±¸°üÀ¨¸ß¼ôÇÐʪ·¨ÖÆÁ£»£»£»£»úºÍÁ÷»¯´²µÈ¾ÍÏÔµÃÓÈΪҪº¦ÁË¡£¡£¡£¡£¡£¡£ÓÐЩ³§¼Ò²Æ´óÆø´Ö£¬£¬£¬£¬£¬£¬ÉáµÃÂòÈë¿Ú×°±¸ÐÔÄÜÔ½·¢Îȹ̣¬£¬£¬£¬£¬£¬ÓÐЩ³§¼ÒÏÞÓÚ×ʽðѹÁ¦£¬£¬£¬£¬£¬£¬ÕÕ¾ÉÑ¡Ôñ¹ú²úÆ·ÅÆ¡£¡£¡£¡£¡£¡£ÏÖÔÚ¹ú²úÆ·ÅÆÒ²ÔÚÓÍ·ÓöÉÏ£¬£¬£¬£¬£¬£¬ÌØÊâÊÇÔÏÈÖÆ¼ÁÑз¢Åä¾°µÄ¿ÆÑÐÖ°Ô±¿ª·¢Ë¢ÐµÄ×°±¸¸üÏàʶÔõÑùÅäºÏ´¦·½¹¤ÒÕ¿ª·¢£¬£¬£¬£¬£¬£¬ÔÚÕû¸öÑб¬·¢Ì¬ÏµÍ³ÖÐÊôÓÚÁí±Ùõè¾¶£¬£¬£¬£¬£¬£¬ÊÇÒ»¸öºÜÊǺõÄÑ¡Ôñ¡£¡£¡£¡£¡£¡£
³ýÁË×°±¸£¬£¬£¬£¬£¬£¬Ô¸¨ÁϵÄÐÔ×ÓÒ²ºÍÈܳö¶ÈÓÐÃܲ»¿É·ÖµÄ¹ØÏµ£¬£¬£¬£¬£¬£¬ÖÊÁÏÒ©µÄÁ£¾¶¡¢¾§ÐÍ£¬£¬£¬£¬£¬£¬¸¨ÁϵÄÖÊÁ¿Ò²»áÓ°ÏìÈܳö¶È¡£¡£¡£¡£¡£¡£Òò´ËÏÖÔÚÖÆ¼Á¹¤³§ÃæÁÙµÄÎÊÌ⣬£¬£¬£¬£¬£¬Ò²»áµ¹±ÆÔ¸¨Áϳ§ÉÌÌá¸ß²úÆ·ÖÊÁ¿¡£¡£¡£¡£¡£¡£ÖƼÁ³§¼ÒÒ²×îÏÈÔ¸Òâ¶à»¨Ð©Ç®²É¹ºÖÊÁ¿¸üºÃµÄÎïÁÏ£¬£¬£¬£¬£¬£¬Èë¿Ú¸¨ÁϵÄÉúÒâÒ²»áºÃÆðÀ´¡£¡£¡£¡£¡£¡£
ÉÏÊöÎï×ÊÕվɺýâ¾öµÄ£¬£¬£¬£¬£¬£¬²É¹ºÄ¿µÄ¶¼ºÜÃ÷È·£¬£¬£¬£¬£¬£¬Ö»ÒªÉáµÃ»¨Ç®£¬£¬£¬£¬£¬£¬¿ÉÒÔÓÐÐí¶àÕýµ±Í¾¾¶»ñµÃµÄ¡£¡£¡£¡£¡£¡£¿ÉÊÇÓÐÒ»ÏîÎï×ʾÍÈÃÐí¶àÈËÓdzîÁË£¬£¬£¬£¬£¬£¬ÄǾÍÊDzαÈÖÆ¼Á¡£¡£¡£¡£¡£¡£ÎªÊ²Ã´ÓdzîÄØ£¿£¿£¿£¿£¿µÚÒ»¸öÔµ¹ÊÔÓɾÍÊÇÂòÄĸö¹«Ë¾Éú²úµÄ£¿£¿£¿£¿£¿Õâ¿ÉÊÇÒ»ÖÂÐÔÆÀ¼ÛÊÂÇ鿪չµÄ»ù±¾£¬£¬£¬£¬£¬£¬Ä¿µÄ±ØÐèÃ÷È·£¬£¬£¬£¬£¬£¬Ò»µ©·ÂÖÆ¹¤¾ßÑ¡Ôñ¹ýʧ£¬£¬£¬£¬£¬£¬ÄǾÍÒâζ×Åǰ¹¦¾¡Æú¡£¡£¡£¡£¡£¡£ÒÔÊÇÕâ¸ö»°ÌâÒ²ÒýÆðÁËÒµÄڵĴóÌÖÂÛ£¬£¬£¬£¬£¬£¬ÌØÊâÊÇһЩ²úÆ·±»³ÖÓÐÈ˼¸¾ÉúÒ⣬£¬£¬£¬£¬£¬ÈùúÈ˺ÜÄÑ×·ËÝÄļÒÊÇ×îÔçµÄ³§ÉÌ¡£¡£¡£¡£¡£¡£ËäÈ»£¬£¬£¬£¬£¬£¬Ðí¶àÈÈÐÄÈËÊ¿²»µ«ÕûÀíÁËÐÅÏ¢¼ìË÷µÄÖÖÖÖ·¾¶ÒªÁ죬£¬£¬£¬£¬£¬Ò²ÓÐÈ˾͸öÌå°¸Àý×ÐϸÉ¼¤ÆðÁËÈÈÁÒ»ØÉù£¬£¬£¬£¬£¬£¬Ä§·½»¹ÌṩÁ˲αÈÖÆ¼ÁµÄÊý¾Ý¿â¹©¸÷È˲ο¼¡£¡£¡£¡£¡£¡£µÚ¶þ¸öÄÑÌâ¾ÍÊÇÔõô»ñµÃ¡£¡£¡£¡£¡£¡£¹ú¼Ò¾ÖÈ϶¨µÄ²Î±ÈÖÆ¼Á¶àΪÔÚÎ÷Å·ÈÕ¹¤³§Éú²ú£¬£¬£¬£¬£¬£¬ÈôÊÇÒѾÔÚÎÒ¹úÈë¿ÚÉÏÊУ¬£¬£¬£¬£¬£¬ÄÇ»¹ºÃ»ñµÃ£¬£¬£¬£¬£¬£¬¶ø¹ØÓÚÄÇЩÉÐδÔÚÎÒÃÇÉÏÊеÄÔÑÐÒ©£¬£¬£¬£¬£¬£¬¾ÍÐèÒªÔÚÍâÑóѰÕÒ¹©»õÉÌ¡£¡£¡£¡£¡£¡£
²Î±ÈÖÆ¼ÁÒÔǰ¶¼ÊÇÊôÓÚ˽Ï´ú¹º£¬£¬£¬£¬£¬£¬¹ØÓÚÉÙÁ¿ÐèÇóÔÆÔÆ²Ù×÷Éпɣ¬£¬£¬£¬£¬£¬µ«ÏÖÔÚÐèÇóÁ¿ÏÔÖøÉÏÉý£¬£¬£¬£¬£¬£¬Ò»·½ÃæÐí¶à³§¼Ò²»µÃ²»Í¶Èëµ½Ò»ÖÂÐÔÆÀ¼ÛµÄÊÂÇéÖУ¬£¬£¬£¬£¬£¬ÁíÒ»·½ÃæÊǶԳ§¼Ò²Î±ÈÖÆ¼ÁµÄÆÊÎöÑо¿ÊÂÇéÒ²ÊÇÉóÆÀÖкÜÊÇÖ÷ÒªµÄÒ»¿éÄÚÈÝ¡£¡£¡£¡£¡£¡£±ðµÄ£¬£¬£¬£¬£¬£¬¹ú¼Ò¾ÖÒ²¶Ô»ñÈ¡²Î±ÈÖÆ¼ÁµÄÊÖÐø×ÊÖÊÒ²Ã÷È·ÁËÒªÇ󡣡£¡£¡£¡£¡£Ò²ÓÐÈË¿´µ½Õⲿ·ÖÉÌ»ú£¬£¬£¬£¬£¬£¬×¨ÃÅ´ÓÊÂÍâÑó²Î±ÈÖÆ¼ÁµÄÕýÏÖ´ú¹º£¬£¬£¬£¬£¬£¬ÊÕ»ñ²»Ð¡¡£¡£¡£¡£¡£¡£
ЧÀÍÐÐÒµ
ÃæÁÙÍ»ÈçÆäÀ´µÄÒ»ÖÂÐÔÆÀ¼ÛʹÃü£¬£¬£¬£¬£¬£¬´ó²¿·ÖÆóÒµÊÇÓ¦¸¶²»¹ýÀ´µÄ¡£¡£¡£¡£¡£¡£²»µ«ÐèÒªÖª×ãÌåÍâÈܳöÒ»Ö£¬£¬£¬£¬£¬£¬»¹ÒªµÖ´ïÌåÄÚÉúÎïµÈЧ¡£¡£¡£¡£¡£¡£ÈôÊÇ˵ҩѧ¿ª·¢²¿·ÖÓÐЩÆóÒµ»¹Î¯ÇüÄܹËÓ¦¸¶£¬£¬£¬£¬£¬£¬ÄÇÉúÎïµÈЧ¾ÍÈÃ´ó²¿·ÖÆóÒµ¸ÐÓ¦ÉúÊèºÍÁ¦ÓÐδ´þ¡£¡£¡£¡£¡£¡£Òò´ËÎÞÂÛÊÇҩѧ¿ª·¢ÕÕ¾ÉÉúÎïµÈЧ£¬£¬£¬£¬£¬£¬ÉõÖÁÊÇÁÙ´²ÓÐÓÃÐÔÑо¿µÄ¼¼ÊõЧÀ͹«Ë¾£¬£¬£¬£¬£¬£¬ÎÒÃÇϰ¹ß³ÆÎªCRO£¬£¬£¬£¬£¬£¬¾ÍÒ»ÏÂ×ÓÑÛÖзŹ⣬£¬£¬£¬£¬£¬Ðáµ½ÁËÖØ´óµÄÉÌ»ú¡£¡£¡£¡£¡£¡£
˵˵ÐÐÇé¼Û°É¡£¡£¡£¡£¡£¡£ÑÛÏ£¬£¬£¬£¬£¬£¬Ò»¸öͨË×ËÙÊÍÆ·ÖÖ£¬£¬£¬£¬£¬£¬ÇÒ²»ÊǸ߶ȱäÒ죬£¬£¬£¬£¬£¬Ò©Ñ§¼ÓÉúÎïµÈЧÆÕ±é±¨¼ÛÔÚ500ÍòÔªÒÔÉÏ£¬£¬£¬£¬£¬£¬¼ÓÉÏÆóҵΪ´Ë¹ºÂò×°±¸ÒÇÆ÷ºÍÔ¸¨ÁÏ£¬£¬£¬£¬£¬£¬ËùÐèͶÈë¿ÉÄÜÒª¿¿½üÍòÍò¼¶±ð¡£¡£¡£¡£¡£¡£Ìý˵ijÁìÏÈCRO£¬£¬£¬£¬£¬£¬Ò©Ñ§¼ÓÁÙ´²ÕûÌ屨¼Û¶¼µÖ´ï1500ÍòÔª£¬£¬£¬£¬£¬£¬ÈÃÈËîªÄ¿½áÉà¡£¡£¡£¡£¡£¡£
ÓÚÊÇÓÐ֤ȯͶ×Ê»ù½ðµÈÁìÓòµÄÒ½Ò©ÐÐÒµÑо¿ÈËÊ¿×îÏȹÀËãÕâ¿éµ°¸âÓкεÈÖØ´óÁË£¬£¬£¬£¬£¬£¬×îΪ¿äÕŵÄÊǰÑËùÓл¯Ñ§Ò©Æ·Öпڷþ¹ÌÌåÖÆ¼ÁµÄÉú²úÅú¼þËùÓÐÄóöÀ´£¬£¬£¬£¬£¬£¬ÔÙ°´Ò»¸öÆ·ÖÖµÄÐÐÇé¼ÛÅÌË㣬£¬£¬£¬£¬£¬Õâ¸öÊý×ÖÊǾø¶Ô¾ªÈË¡£¡£¡£¡£¡£¡£½üÆÚ£¬£¬£¬£¬£¬£¬¹ú¼Ò¾ÖÓÖÐû²¼ÐÂÎÅ£¬£¬£¬£¬£¬£¬×¢Éä¼ÁµÄÔÙÆÀ¼ÛÊÂÇéÒ²ÒªÆô¶¯ÁË£¬£¬£¬£¬£¬£¬Õâ¸öÊý×Ö»áÔ½·¢¾ªÈË¡£¡£¡£¡£¡£¡£
×ÅʵÕâÖÖËã·¨ÊǹýÓÚÇ¿µ÷ÁË£¬£¬£¬£¬£¬£¬Ê×ÏÈÕâô¶àÉú²úÅú¼þ×ÅÊµÕæÕýͶ²úµÄ¿ÉÄÜÖ»ÓÐÈý·ÖÖ®Ò»²»µ½£¬£¬£¬£¬£¬£¬ºÜ´óÒ»²¿Ñ§Éú²úÅú¼þ»ù´¡ÎÞÁ¦ÎÞÐÄÈ¥±££¬£¬£¬£¬£¬£¬»á×ÔÈ»ÏûÍöµÄ£¬£¬£¬£¬£¬£¬²»»á¸øCROÐÐÒµ´øÀ´ÀûÒæ£¬£¬£¬£¬£¬£¬Æä´ÎÓÐЩ²úÆ·ÊÇÃâÓÚÉúÎïµÈЧ»òÕßÊÓͬͨ¹ýÒ»ÖÂÐÔÆÀ¼Û£¬£¬£¬£¬£¬£¬ÉÐÓÐһЩ²úÆ·Êǹæ¸ñ²î±ð¶øµÈ±ÈÀý·Å´ó£¬£¬£¬£¬£¬£¬Ö»ÐèÒª×öÒ»¸ö¹æ¸ñ¼´¿É¡£¡£¡£¡£¡£¡£ËäÈ»£¬£¬£¬£¬£¬£¬ÎÒÃÇÕվɲ»¿É·ñ¶¨·ÂÖÆÒ©ÖÊÁ¿ºÍÁÆÐ§Ò»ÖÂÐÔÆÀ¼ÛʹÃü¸øCROÐÐÒµÊÇ´øÀ´ÁËÐí¶àÐí¶àÉúÒ⣬£¬£¬£¬£¬£¬ÊÂʵԱ¾»ù´¡Ã»ÓвúÆ·¿ª·¢Ô¤Ëã»òÕßÔ¤ËãÏ൱µÍµÄÆóÒµÒ²²»µÃ²»ÌͳöÐí¶àÇ®À´£¬£¬£¬£¬£¬£¬ÒÔ¼°Ç°ÎÄÌáµ½µÄ¸÷µØÕþ¸®¸øÓèµÄһЩ½òÌù¡£¡£¡£¡£¡£¡£
ÕýÊÇÓÉÓÚ¿´µ½ÁËÕâ¿é´óµ°¸â£¬£¬£¬£¬£¬£¬ÖÚÈËĦȲÁÕÆÏë·ÖÒ»±¸þ£¬£¬£¬£¬£¬£¬ÓÚÊÇÖÖÖÖÒ»ÖÂÐÔÆÀ¼Ûƽ̨¡¢Ò©ÎïÆÀ¼ÛÖÐÐÄ¡¢·ÂÖÆÒ©¿ª·¢Ò»Õ¾Ê½Ð§ÀÍÆ½Ì¨µÈÈçÓêºó´ºËñÒ»Ñùƽ³£Ã°³öÀ´£¬£¬£¬£¬£¬£¬ÆäÖÐÓÐЩÊÇÔÏȵÄCRO¹«Ë¾ÔÚÊг¡Íƹãʱ±ãÓÚÐû´«£¬£¬£¬£¬£¬£¬Ò²ÓÐЩÊǼ¸Ð¡ÎÒ˽¼Ò»ò¼¸¼Ò¹«Ë¾À×ÅͶ×Ê·½»òÕßÊÇÍâµØÔ°ÇøºÏ×Êн¨£¬£¬£¬£¬£¬£¬ÊÂʵÍâµØÕþ¸®ºÍÔ°ÇøÒ²ÀÖÓÚÕûºÏ×ÊÔ´´Ó¶øÐ§ÀÍÍâµØµÄÒ©³§¡£¡£¡£¡£¡£¡£
ÁíÍâËæ×Źú¼Ò¾Ö¶ÔÁÙ´²Ñо¿ÕæÊµÐÔ¡¢¹æ·¶ÐÔºÍÊý¾Ý¿É¿¿ÐÔµÄÑÏËàÕûÀí£¬£¬£¬£¬£¬£¬¸÷¸öÁÙ´²»ùµØÒ²Ã¦ÓÚÖÖÖÖ×Ô²éºÍºË²é£¬£¬£¬£¬£¬£¬ÎÞÐijнÓеÄÑо¿Ê¹Ãü£¬£¬£¬£¬£¬£¬Ôì³ÉÐÂµÄÆ¿¾±¡£¡£¡£¡£¡£¡£ÎªÁËÆÆ³ýÁÙ´²»ùµØ×ÊÔ´Æ¿¾±£¬£¬£¬£¬£¬£¬ÏÖÔÚGCPÉó²éÒ²ÆÌ¿ª¸ÄΪ±¸°¸ÖÆ£¬£¬£¬£¬£¬£¬Ò²ÃãÀøÃñÓª×ÊÔ´½øÈ룬£¬£¬£¬£¬£¬ÒÔÊÇÎÒÃÇÒ²¿´µ½¸÷µØÒ²×îÏÈÐËÆð³ï½¨ÐµÄÉúÎïµÈЧÑо¿»ùµØ¡£¡£¡£¡£¡£¡£ÈôÊÇÁÙ´²CRO¿ÉÒÔÓµÓÐ×Ô¼ºµÄÁÙ´²»ùµØ£¬£¬£¬£¬£¬£¬ÄǶÔÉúÒâÊÇ¿ÉÒÔÆðµ½¾öÒéÐÔ×÷Óõġ£¡£¡£¡£¡£¡£
˵¹âÁÙ´²»ùµØÔÚÕû¸ÄµÄÀú³ÌÖУ¬£¬£¬£¬£¬£¬Ò²ÐèÒª¸üºÃµÄ¹©Ó¦ÉÌ×ÊÖú¸ÄÉÆÊÜÊÔÕßÕÐļ¡¢ÊÔÑéÑùÆ·ÉúÑÄ·ÖÅÉ¡¢Ñо¿Àú³ÌµÄ¹ÜÀíµÈµÈ£¬£¬£¬£¬£¬£¬ÔÚÕâÖÖÇéÐÎÏ£¬£¬£¬£¬£¬£¬µç×ÓÊý¾ÝÊÕÂÞϵͳEDCÒ²×îÏÈÊܵ½¸ü¶à¹Ø×¢£¬£¬£¬£¬£¬£¬²»ÉÙÍâÑóÈí¼þ¿ª·¢ÉÌÒ²³ò׼ʱ»ú°ÑÔ½·¢³ÉÊìµÄϵͳ´øµ½Öйú¡£¡£¡£¡£¡£¡£»£»£»£ÉÐÓоÍÊÇ£¬£¬£¬£¬£¬£¬²Ù×÷¹æ·¶µÄÁÙ´²ÑùÆ·ÅäËÍЧÀÍÉÌÒ²¿´µ½ÁË»úÔµ¡£¡£¡£¡£¡£¡£
³ýÁËÕâЩ×öʵҵµÄÉúÒâÖ®Í⣬£¬£¬£¬£¬£¬ÉÐÓÐһЩÉúÒâÒ²ÊÇ¿ÉÒÔÀÌÒ»±ÊµÄ¡£¡£¡£¡£¡£¡£ºÃ±ÈANDA¼¼Êõ°üתÈᣡ£¡£¡£¡£¡£ÍâÑóÒѾÉÏÊеķÂÖÆÒ©µÄÉú²ú¼¼Êõ£¬£¬£¬£¬£¬£¬¸÷ÈËÕվɺܸÐÐËȤµÄ£¬£¬£¬£¬£¬£¬ÊÂʵÕâÑù×ܱÈ×Ô¼ºµ·¹ÄÀ´µÄÔ½·¢°ü¹Ü£¬£¬£¬£¬£¬£¬µ«ÕâÒ²±£´æÒ»¶¨Î£º¦£¬£¬£¬£¬£¬£¬ÊÂʵԸ¨ÁϺÍÉú²ú×°±¸µÄ²î±ð¶Ô²úÆ·µÄÈܳö¶È¡¢ÔÓÖʺÍÎȹÌÐÔÕÕ¾ÉÓÐÒ»¶¨Ó°ÏìµÄ£¬£¬£¬£¬£¬£¬×ÝÈ»Äõ½¼¼Êõ°ü£¬£¬£¬£¬£¬£¬×Ô¼ºÕÕ¾ÉÒªÓÐЩ̽Ë÷²ÅÐеġ£¡£¡£¡£¡£¡£ÁíÍ⣬£¬£¬£¬£¬£¬¶Ô¼¼Êõ°üµÄÕæÊµÐÔºÍÍêÕûÐÔÒ²ÊÇ»áÓÐЩµ£Ðĵġ£¡£¡£¡£¡£¡£
×ÅʵÍâ×Ê·ÂÖÆÒ©¹«Ë¾ÔÚÖйú¶¼²»ÔõôÀֳɣ¬£¬£¬£¬£¬£¬Ôµ¹ÊÔÓÉÊÇ¶à·½ÃæµÄ¡£¡£¡£¡£¡£¡£ÑÛÏÂÈôÊÇÉÐÓÐÍâ×Ê·ÂÖÆÒ©¹«Ë¾Ïë½øÈëÖйú£¬£¬£¬£¬£¬£¬ÄÇÓ¦¸ÃÊÇÒ»¸öÆõ»ú£¬£¬£¬£¬£¬£¬Ò»¸ö·¾¶¾ÍÊǽ«Ä³Ð©Æ·ÖÖµÄÉú²ú¼¼ÊõÊÚȨ¸øÖйú¹«Ë¾£¬£¬£¬£¬£¬£¬²»¼ûµÃÐèÒª½¨³§£¬£¬£¬£¬£¬£¬¿ÉÒÔÊÕȡһЩ¼¼ÊõתÈ÷ѣ¬£¬£¬£¬£¬£¬µ«¸ü¶àµÄÊÇÏúÊ۷ֳɡ£¡£¡£¡£¡£¡£×ÅʵCROÒ²¿ÉÒÔÕâô²Ù×÷£¬£¬£¬£¬£¬£¬Ç°ÆÚÊÕÈ¡ÉÙÁ¿¼¼ÊõЧÀÍ·Ñ£¬£¬£¬£¬£¬£¬Ë«·½Î£º¦¹²µ£ÅäºÏ¿ª·¢²úÆ·£¬£¬£¬£¬£¬£¬Ò»·½Ãæ¼õÇáÒ©³§¾¼ÃѹÁ¦£¬£¬£¬£¬£¬£¬ÁíÒ»·½ÃæÒ²ÊÇÌáÉýË«·½ÏàÖúϸÃܶȵ÷¶¯CROÆð¾¢ÐÔ£¬£¬£¬£¬£¬£¬Ò»µ©Àֳɣ¬£¬£¬£¬£¬£¬ºóÆÚ׬Ǯ¹²Ïí¡£¡£¡£¡£¡£¡£
ǰÎÄÒ²Ìáµ½¹ý£¬£¬£¬£¬£¬£¬ÓÐЩҩ³§¸Õ¸Õ´³¹ýÁËаæGMPÈÏÖ¤Õâ¸ö¹Ø¿¨£¬£¬£¬£¬£¬£¬ÓÖÃæÁÙÒ»ÖÂÐÔÆÀ¼ÛÌôÕ½£¬£¬£¬£¬£¬£¬ÔÚÕâ¸ö½Ú¹ÇÑÛÉϺÜÐèҪǮ£¬£¬£¬£¬£¬£¬Õâ¸öʱ¼ä×ÊÔ´¾ÍĦȲÁÕÆÁË¡£¡£¡£¡£¡£¡£ÐÂÒ»ÂֵIJúÆ·È¨Òæ×ªÒÆºÍÒ©³§ÕûºÏÒ²×îÏÈÁË¡£¡£¡£¡£¡£¡£¾ÓÉÈýÎåÄêÖ®ºó£¬£¬£¬£¬£¬£¬ÎÒÃǻᷢÃ÷ÖйúµÄÒ©³§»áÔ½·¢Ç÷ÓÚ¼¯ÍÅ»¯£¬£¬£¬£¬£¬£¬Ï໥֮¼äµÄ¹ØÏµÒ²Ô½·¢Öش󣬣¬£¬£¬£¬£¬¡°ÄãÖÐÓÐÎÒ£¬£¬£¬£¬£¬£¬ÎÒÖÐÓÐÄ㡱»áÔ½À´Ô½ÏÔ×Å¡£¡£¡£¡£¡£¡£ÔÆÔÆÒ»À´£¬£¬£¬£¬£¬£¬¿ÉÒÔïÔ̵͸½¼ÓÖµ²úÄÜ£¬£¬£¬£¬£¬£¬ÊµÏÖ¹©Ó¦²àˢеÄÄ¿µÄ¡£¡£¡£¡£¡£¡£
×îºó²»µÃ²»ÌáÒ»ÏÂÅàѵ»áÎñÊг¡¡£¡£¡£¡£¡£¡£¿£¿£¿£¿£¿ÉÒÔ˵´ó²¿·ÖÆóÒµ¶¼ÅÉÈ˼ÓÈë¹ýÖÖÖÖ¸÷ÑùµÄÒ»ÖÂÐÔÆÀ¼ÛÅàѵ¾Û»á¡£¡£¡£¡£¡£¡£ÔÚ¹ú¼Ò¾Ö¾ÙÐеÄѲ»ØÐû½²Ö®Í⣬£¬£¬£¬£¬£¬ÖÖÖÖ»ú¹¹Ö÷ÀíµÄÅàѵҲÊÇÑÛ»¨çÔÂÒ£¬£¬£¬£¬£¬£¬ÏÕЩÿ¸öÔ¶¼Óкü¸³¡£¬£¬£¬£¬£¬£¬ÊÚ¿ÎÏÈÉú×Åʵ¶¼ÊÇÒ»°àÈËÂí£¬£¬£¬£¬£¬£¬¿ÉÄܲ»Áè¼Ý50СÎÒ˽¼Ò£¬£¬£¬£¬£¬£¬ÊڿεÄÄÚÈÝÒ²´óͬСÒì¡£¡£¡£¡£¡£¡£ÌýµÃʱ¼äÒÔÎªÕæÊÇÌ«ÓÐÔÀí£¬£¬£¬£¬£¬£¬Ã©Èû¶Ù¿ª£¬£¬£¬£¬£¬£¬»ØÈ¥Ö®ºóÃæÁÙ×Ô¼º¼ç¸ºµÄÏîĿȴ·¢Ã÷ÕÕ¾ÉÒ»´ó¶ÑÎÊÌâºÍÄÑÌ⣬£¬£¬£¬£¬£¬ÎÞ´ÓÏÂÊÖ¡£¡£¡£¡£¡£¡£Åàѵ»ú¹¹Ò»³¡ÅàѵÊÕ¸öÈýÎåǧ»áÎñ·Ñ£¬£¬£¬£¬£¬£¬ÕÐÁ½Èý°Ù¸öѧԱ£¬£¬£¬£¬£¬£¬¿Û³ý¼¸¸öÏÈÉúµÄÊڿηѺÍÈýÎå¸öÊÂÇéÖ°Ô±µÄÈËΪ£¬£¬£¬£¬£¬£¬ÒÔ¼°Ô°µØ·ÑºÍ²Íʳ·Ñ£¬£¬£¬£¬£¬£¬Ò»³¡ÏÂÀ´¼¸Ê®ÍòµÄÊÕÈëÊÇÍ×Í׵ġ£¡£¡£¡£¡£¡£CRO³Ð½ÓÏîÄ¿ÉÐÓÐ×öÔÒµÄΣº¦£¬£¬£¬£¬£¬£¬¶øÅàѵÊÇÎÈ׬²»Åâ¡£¡£¡£¡£¡£¡£ËäÈ»£¬£¬£¬£¬£¬£¬ÕâЩÅàѵÕÕ¾ÉÓмÛÖµµÄ£¬£¬£¬£¬£¬£¬ÐÐÒµÄÚͬÒú¾ÛÔÚÒ»Æð̽ÌÖÎÊÌ⣬£¬£¬£¬£¬£¬ÊÂÇé²Å»ªÔ½±çÔ½Ã÷¡£¡£¡£¡£¡£¡£
½áÓï
·ÂÖÆÒ©ÖÊÁ¿ºÍÁÆÐ§Ò»ÖÂÐÔÆÀ¼ÛÊÇÒ»¼þ¹¦ÔÚ½ñÊÀ£¬£¬£¬£¬£¬£¬ÀûÔÚǧÇïµÄ´óÊ£¬£¬£¬£¬£¬£¬ÊÇ×ðÖØÊý¾Ý£¬£¬£¬£¬£¬£¬×ðÖØ¿ÆÑ§µÄÌåÏÖ¡£¡£¡£¡£¡£¡£¸÷¸ö¹«Ë¾¶ÔÖÆ¼Á¡¢»¯Ñ§ºÍÉúÎïÆÊÎöÒÔ¼°ÁÙ´²Ñо¿Ö°Ô±µÄ×·ÖðҲ˵Ã÷ÎúÐÐÒµÄÚ¶ÔÒ©Î↑·¢µÄÊìϤ×îÏȻعéʵÖÊ¡£¡£¡£¡£¡£¡£×÷ÎªÖÆÒ©½çµÄ´ÓÒµÕߣ¬£¬£¬£¬£¬£¬ÔÚÕâÏîÀúʷʹÃüÖÐÕÒµ½×Ô¼ºµÄλÖ㬣¬£¬£¬£¬£¬Ôúʵ×êÑÐÓªÒµ£¬£¬£¬£¬£¬£¬ÎªÀÏÀèÃñ³Ôµ½ºÃÒ©Õâ¸öÄ¿µÄ×ö³ö×Ô¼ºµÄТ˳£¬£¬£¬£¬£¬£¬ÔòÎÞÀ¢ÓÚÖÆÒ©È˵ÄʹÃü¡£¡£¡£¡£¡£¡£
±¾ÎÄȪԴÓÚÍøÂ磬£¬£¬£¬£¬£¬ÈôÓÐÇÖȨÇëÁªÏµÃÀ¸ß÷¡£¡£¡£¡£¡£¡£

·ÖÏíµ½£º