Example ImageÃÀ¸ß÷

EN
EN
  • ÓªÒµ×Éѯ

    Öйú£º

    Email: marketing@medicilon.com.cn

    ÓªÒµ×ÉѯרÏߣº400-780-8018

    £¨½öÏÞЧÀÍ×Éѯ£¬£¬£¬£¬ÆäËûÊÂÒËÇ벦´ò´¨É³×ܲ¿µç»°£©

    ´¨É³×ܲ¿µç»°: +86 (21) 5859-1500

    ÍâÑó£º

    +1(781)535-1428(U.S.)

    0044 7790 816 954 (Europe)

    Email:marketing@medicilon.com

ÔÚÏßÁôÑÔ¡Á
µã»÷Çл»
News information
ÐÂÎÅ×ÊѶ

ÁªÐ­ÊµÁ¦£¡ÈÜÁö²¡¶¾ÓëCAR-T·­¿ª¹¥¿ËʵÌåÁöÄÑÌâµÄÐÂ˼Ð÷

2020-10-12
|
»á¼ûÁ¿£º
    ÓÉÓÚÖ×Áö»úÖÆµÄ¶àÑùÐÔºÍÖØ´óÐÔ£¬£¬£¬£¬ÁªºÏÖÎÁÆÒѾ­³ÉΪÖ×ÁöÖÎÁÆÑо¿µÄÇ÷ÊÆºÍ¹²Ê¶¡£¡£¡£±¾ÎĽ«ÈÜÁö²¡¶¾ÓëCAR-TÃâÒßÁÆ·¨Á¬Ïµ£¬£¬£¬£¬Ëù±¬·¢µÄ¾ªÈËЧ¹ûÁîÈËÕñ·Ü¡£¡£¡£ÃÀ¸ß÷½ô¸ú¹ú¼ÊÃâÒßÖ×ÁöÒ©ÎïÑз¢Ç÷ÊÆ£¬£¬£¬£¬Íƽøº£ÄÚÍâ¿Í»§ÐÂÒ©Ñз¢Àú³Ì£¬£¬£¬£¬ÍØ¿íÆäÔÚÁ¢ÒìÒ©ÎïÈÈÃÅÁìÓòµÄÉú³¤½á¹¹¡£¡£¡£¹«Ë¾ÔÚÖ×ÁöÄ£×Ó·½Ã棬£¬£¬£¬ÓÈÆäÊÇÃâÒßÖ×Áö¶¯ÎïÄ£×ÓÆÀ¼ÛϽµµÍìÓò£¬£¬£¬£¬Òý½ø¹ú¼ÊÏȽøµÄPET-CTÓ°Ïñϵͳ¡¢·ÅÁÆ·øÉäϵͳ¡¢IVISС¶¯Îï³ÉÏñϵͳ£¬£¬£¬£¬¶àͨµÀÁ÷ʽϸ°ûÆÊÎöÒǵÈϸÃÜÒÇÆ÷×°±¸£¬£¬£¬£¬¿ª·¢Ò©ÎïÑз¢Òªº¦¼¼Êõ£¬£¬£¬£¬ÏµÍ³ÐԵؽ¨ÉèÁËÁè¼Ý250ÖÖÖ×ÁöÄ£×Ó¡£¡£¡£¹«Ë¾ºã¾ÃΪ¹ú¼Ê´óÐÍ¿¹Ö×ÁöÒ©Î﹫˾ÎäÌïÖÆÒ©µÈ¿Í»§Ìṩ¿¹Ö×ÁöÒ©ÎïÑо¿Ð§ÀÍ¡£¡£¡£

ÃÀ¸ß÷¡¤MGM(ÖйúÓÎ)¹ÙÍøÕýÍø

    ×÷ΪÁ½ÖÖÏÖÔÚ¼«ÎªÈÈÃŵÄÖ×ÁöÃâÒßÊֶΣ¬£¬£¬£¬ÈÜÁö²¡¶¾ºÍCAR-TÁÆ·¨£¨Ç¶ºÏ¿¹Ô­ÊÜÌåTϸ°ûÃâÒßÁÆ·¨£©½üÄêÀ´±»Ðí¶à¹«Ë¾ºÍ¿ÆÑÐÖÐÐÄËùÇàíù£¬£¬£¬£¬Ñо¿Ï£ÍûÒ²Ò»Ö±¸üС£¡£¡£È»¶øÔÚÉú³¤ÖеÄCAR-TÁÆ·¨ÓÉÓÚÎÞ·¨ÏÞÖÆÐÔµÄ×ªÒÆÊ¶±ðÖ×Áö¿¹Ô­£¬£¬£¬£¬²¢ÇÒºÜÄÑսʤÖ×Áö΢ÇéÐζÔCAR-Tϸ°ûµÄÓ°Ï죬£¬£¬£¬Òò´Ë¹ØÓÚCAR-TµÄÑо¿ÔÚÇå¾²ÐÔÉÏÓÐËù¼Ç¹Ò£¬£¬£¬£¬²¢ÇÒÎÞ·¨½«ÖÎÁƵÄÁìÓòÑÓÉìÖÁʵÌåÁö¡£¡£¡£
    ¸ÃÑо¿µÄ×÷ÕßÖ®Ò»Saul Priceman½ÌÊÚ˵£¬£¬£¬£¬¡°µÚÒ»£¬£¬£¬£¬ÊµÌåÁöÉÏ£¬£¬£¬£¬ÊʺÏTϸ°ûÓÃCARÖØ¶¨ÏòµÄ°Ð±êÓÐÏÞ¡£¡£¡£µÚ¶þ£¬£¬£¬£¬ÊµÌåÁö±»ËùνµÄÃâÒßÒÖÖÆÐÔÖ×Áö΢ÇéÐÎÀ§ÈÆ£¬£¬£¬£¬µ±Ò»ÖÖCAR-Tϸ°ûÊÔͼ½øÈëÖ×Áö£¬£¬£¬£¬´æ»îÏÂÀ´²¢É±ËÀ°©Ï¸°ûʱ£¬£¬£¬£¬»áÓÉÓÚÕâÖÖÆÁÕ϶øÎÞ·¨ÓÐÓÃʩչ×÷Óᣡ£¡£ÈÜÁö²¡¶¾Äܹ»Í»ÆÆÕâÒ»ÆÁÕÏ¡£¡£¡£¡±
    ·´¹ÛÈÜÁö²¡¶¾£¬£¬£¬£¬ÒòÆä¿ÉÒÔÌØÒìÐԵİÐÏòÖ×Áö£¬£¬£¬£¬¾ß±¸ÓÅÒìµÄÃâÒßÔ­ÐÔºÍЯ´øÍâÔ´»ùÒò¶¨ÏòתÈëÖ×ÁöµÄÄÜÁ¦£¬£¬£¬£¬ÒѳÉΪÕë¶ÔʵÌåÖ×ÁöµÄÓÐÔ¶¾°µÄÖÎÁÆÊֶΡ£¡£¡£×÷ΪÊ׸öÅú×¼ÁÙ´²Ê¹ÓõÄÈÜÁö²¡¶¾ÀàÒ©ÎïT-VEC£¬£¬£¬£¬Ñо¿·¢Ã÷Ëü¿ÉÒÔ½«¿ÉÈÜÐÔµÄÖ×Áö¿¹Ô­Ì»Â¶²¢ÇÒÖ¸µ¼ËÞÖ÷µÄ¿¹Ö×ÁöÃâÒß·´Ó¦¡£¡£¡£
    ÎÄÕµÄÑо¿ÕýÊÇʹÓÃÁËÕâÒ»µã£¬£¬£¬£¬½«ÈÜÁö²¡¶¾×÷ΪCAR-Tϸ°û½ø¾üʵÌåÁöµÄ¡±Ë¾»ú"¡£¡£¡£ËûÃÇͨ¹ý»ùÒò¹¤³ÌË¢ÐÂÁËÒ»ÖÖÈÜÁö²¡¶¾£¬£¬£¬£¬Ê¹Æä½øÈëÖ×Áöϸ°û£¬£¬£¬£¬ÆÈʹϸ°ûÔÚÍâò±í´ï½Ø¶ÌµÄCD19£¨CD19t£©¡£¡£¡£ÎÄÖеÄʵÑéÏÔʾ£¬£¬£¬£¬ÕâÖÖÈÜÁö²¡¶¾£¨±»³ÆÎªOV19t£©ÄÜÔÚÈýÒõÐÔÈéÏÙ°©Ï¸°ûϵÒÔ¼°ÒÈÏÙ°©¡¢Ç°ÏßÏÙ°©¡¢Âѳ²°©ºÍÍ·¾±°©¡¢ÄÔÖ×Áöϸ°ûÖÐÆðЧ¡£¡£¡£

ÃÀ¸ß÷¡¤MGM(ÖйúÓÎ)¹ÙÍøÕýÍø

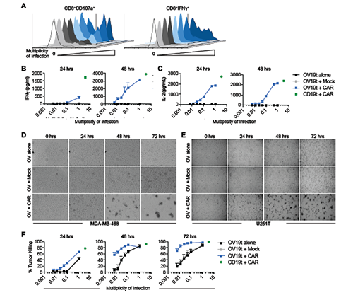
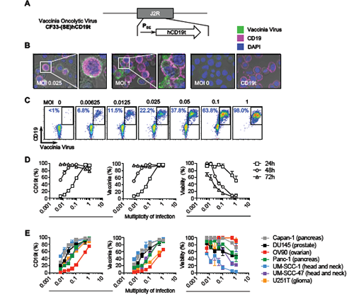
    01 ÈÜÁö²¡¶¾Àֳɽ«CD19tµÝË͸øÊµÌåÁöϸ°û£¨ÌåÍ⣩
    Ñо¿Ö°Ô±Ê¹ÓÃǶºÏPSEÆô¶¯×ÓºÍCD19tµÄ¹ÇѪÁöÈÜÁö²¡¶¾È¥´ó¹æÄ£Ñ¬È¾²î±ðÖÖÀàµÄʵÌåÁö¡£¡£¡£ÎªÁËÄܹ»¸üÖ±¹ÛµÄ±í´ïÈÜÁö²¡¶¾×ªÈ¾°©Ï¸°ûµÄÄÜÁ¦ºÍ°©Ï¸°ûÍâòCD19tµÄ±í´ï£¬£¬£¬£¬Ñо¿Ö°Ô±¶ÔÖ×Áöϸ°û¾ÙÐÐÁËȾɫ¡£¡£¡£ÓÃÈÜÁö²¡¶¾Ñ¬È¾°©Ï¸°ûºó£¬£¬£¬£¬°©Ï¸°ûÔÚÆäÍâò±í´ïÁ˸»ºñµÄCD19¡£¡£¡£½øÒ»²½£¬£¬£¬£¬Ñо¿Ö°Ô±Ê¹ÓÃÁ÷ʽϸ°ûÊõÁ¿»¯ÕÉÁ¿Á˲î±ðʱ¼ä¶ÎÀïÖ×Áöϸ°ûÍâòCD19tµÄ±í´ï£¬£¬£¬£¬·¢Ã÷ÔÚתȾ72Сʱºó£¬£¬£¬£¬ÈÔÓÐ70%µÄÖ×Áöϸ°û¿ÉÒÔ¼ì²âµ½CD19tµÄ±í´ï£¬£¬£¬£¬Õâ¾Í¸øCAR-Tϸ°ûµÄÌØÒìÐÔʶ±ðºÍ°ÐÏòÌṩÁ˸»×ãµÄʱ¼ä¡£¡£¡£
    Ö®ºó£¬£¬£¬£¬Ñо¿Ö°Ô±ÔÚÀ´×Ô¶àÖÖʵÌåÁö£¨°üÀ¨ÒÈÏÙ°©¡¢Ç°ÏßÏÙ°©ºÍÂѳ²°©£©µÄϸ°ûÖвâÊÔÁË¡¸OV19t+CD19-CAR-T¡¹ÁªºÏÁÆ·¨¡£¡£¡£

ÃÀ¸ß÷¡¤MGM(ÖйúÓÎ)¹ÙÍøÕýÍø

    £¨Í¼Æ¬ÈªÔ´£ºScience Translational Medicine£©

    02 ʵÌåÁö±í´ïµÄCD19tÄܹ»ÖØÐÂÖ¸µ¼CD19-CAR-Tϸ°ûµÄÔ˶¯ºÍϸ°û¶¾ÐÔ£¨ÌåÍ⣩
    ÔÚÕâÒ»²½µÄÑéÖ¤ÖУ¬£¬£¬£¬Ñо¿Ö°Ô±½«Ñ¬È¾ÁËOV19tµÄÖ×Áöϸ°ûºÍCD19-CAR Tϸ°û¹²·õÓý£¬£¬£¬£¬²¢ÓÃTϸ°ûÍâòCD25ºÍ4-1BBµÄ±í´ïÀ´Ö¸Õ÷Tϸ°ûµÄ¼¤»î¡£¡£¡£Ð§¹ûÅú×¢£¬£¬£¬£¬ÈÜÁö²¡¶¾Äܹ»¶à´ÎΪTϸ°û³ÊµÝ¿¹Ô­£¬£¬£¬£¬²¢Çҽ鵼CAR Tϸ°û¶ÔÖ×ÁöµÄÃâÒß·´Ó¦¡£¡£¡£

ÃÀ¸ß÷¡¤MGM(ÖйúÓÎ)¹ÙÍøÕýÍø

    £¨Í¼Æ¬ÈªÔ´£ºScience Translational Medicine£©

    03 ·ÇÁÙ´²Ñо¿Öж¯ÎïÄ£×ÓµÄÒÖ°©Ð§Á¦²âÊÔ£¨ÌåÄÚ£©
    ½Ó×Å£¬£¬£¬£¬Ñо¿Ö°Ô±¼ÌÐøÔÚСÊóÖ×ÁöÄ£×ÓÖÐʵÑéÕâÖÖ²ßÂÔ¡£¡£¡£ËûÃÇ·¢Ã÷£¬£¬£¬£¬½«OV19tÓëCAR-Tϸ°ûÁªºÏ±¬·¢ÁËǿʢµÄЭͬЧӦ£¬£¬£¬£¬ÖÎÓúÁËÁè¼ÝÒ»°ëµÄСÊ󣬣¬£¬£¬~60%µÄСÊóÍêÈ«»º½â£¬£¬£¬£¬¶ø½ö22%µ¥¶À½ÓÊÜOV19tÖÎÁƵÄСÊóÖ×ÁöÍêÈ«ÏûÍË¡£¡£¡£
    Ñо¿ÕßÃÇ»¹·¢Ã÷£¬£¬£¬£¬ÔÚ½ÓÊÜÁªºÏÖÎÁƵÄСÊóÖУ¬£¬£¬£¬OV19t»áÒ»Á¬Ïò°©Ï¸°ûÀ©É¢£¬£¬£¬£¬±»É±ËÀµÄÖ×Áöϸ°û»áÊÍ·ÅÌØÁíÍⲡ¶¾¿½±´£¬£¬£¬£¬Ê¹Ïà½üµÄÖ×Áöϸ°û±í´ïCD19£¬£¬£¬£¬µ¼ÖÂÁËÏÔÖø¸üÇ¿µÄÖ×Áöϸ°ûɱÉË»îÐÔ¡£¡£¡£¸üÖ÷ÒªµÄÊÇ£¬£¬£¬£¬µ±Óð©Ï¸°ûÔÙ´ÎÌôÕ½±»ÖÎÓúµÄСÊóʱ£¬£¬£¬£¬Î´ÓÐеÄÖ×ÁöÐγÉ£¬£¬£¬£¬Åú×¢ÕâÖÖ²¡¶¾-CAR-TÁªºÏ¼Æ»®×ÊÖú½¨ÉèÁËÖ×ÁöÌØÒìÐÔÃâÒßÓ°Ï󣬣¬£¬£¬¿É×èÖ¹°©Ö¢¸´·¢¡£¡£¡£
    04 CD19-CAR TÁÆ·¨½Óµ½µÄÖ×ÁöɱÉË¿ÉÒÔÊÍ·ÅÈÜÁö²¡¶¾OV19t
    ΪÁË¿¼²ìÕâÖÖÒªÁìÊÇ·ñ¿ÉÒÔսʤÈÜÁö²¡¶¾¶ÔʵÌåÁöµÄ´ÎÓÅ»ò²»ÔȳÆÑ¬È¾£¬£¬£¬£¬ÊµÑéÖ°Ô±²âÊÔÁËɱÉ˺óµÄÖ×Áöϸ°ûÊÇ·ñ¿ÉÒÔÔÚʵÌåÁöµÄÇéÐÎÖÐÊÍ·ÅÈÜÁö²¡¶¾Æ¬¶Ï¡£¡£¡£Ð§¹ûÏÔʾ£¬£¬£¬£¬CD19-CAR-Tϸ°û½éµ¼µÄÖ×ÁöɱÉËÔö½øÁ˲¡¶¾¿ÅÁ£µÄÊÍ·ÅÒÔ¼°Ò»Á¬µÄÖ×Áöϸ°ûѬȾ¡£¡£¡£³ýÁ˱í´ïCD19t£¬£¬£¬£¬Ñо¿»¹Ö¤Êµ£¬£¬£¬£¬ÒýÈ벡¶¾Äæ×ªÁËÖ×Áö±°ÁÓµÄ΢ÇéÐΣ¬£¬£¬£¬Ê¹Æä¸üÈÝÒ×½ÓÊÜCAR-Tϸ°ûÖÎÁÆ¡£¡£¡£
    ÕâÒ»·¢Ã÷ΪʵÌåÁöµÄÖÎÁƼƻ®ÌṩÁËеÄ˼Ð÷ºÍÏ£Íû£¬£¬£¬£¬ÕûºÏCAR-TÁÆ·¨ºÍÈÜÁö²¡¶¾´øÀ´¸üºÃµÄÁÆÐ§¡£¡£¡£ÃÀ¸ß÷Ҳ½«Ò»Á¬¹Ø×¢Ö×ÁöÃâÒßÁÆ·¨µÄÐÂÏ£ÍûºÍÐÂ˼Ð÷£¬£¬£¬£¬²¢Ê¹ÓÃÒ»Ö±ÍêÉÆµÄÖ×ÁöÃâÒßÁÆ·¨ÆÀ¼Ûƽ̨£¬£¬£¬£¬ÖúÁ¦Ñз¢¡£¡£¡£
²Î¿¼ÎÄÏ×£º Park AK, Fong Y, Kim SI, Yang J, Murad JP, Lu J, Jeang B, Chang WC, Chen NG, Thomas SH, Forman SJ, Priceman SJ. Effective combination immunotherapy using oncolytic viruses to deliver CAR targets to solid tumors. Sci Transl Med. 2020 Sep 2;12(559):eaaz1863. doi: 10.1126/scitranslmed.aaz1863. PMID: 32878978.
    ¸ü¶à¡°CAR-Tϸ°ûÁÆ·¨¡±Ïà¹ØÎÄÕÂÔĶÁ£º
Ïà¹ØÐÂÎÅ
¡Á
ËÑË÷ÑéÖ¤
µã»÷Çл»
¡¾ÍøÕ¾µØÍ¼¡¿¡¾sitemap¡¿