ÒßÃç±»ÒÔΪÊÇÕë¶ÔѬȾ²¡µÄ×îÓÐÓõÄÈ«ÇòÎÀÉú¸ÉÔ¤²½·¥Ö®Ò»£¬£¬£¬£¬£¬£¬µ±ÏºÍδÀ´µÄÒßÃçÑз¢¶¼ÃæÁÙ×ÅÔ½·¢ÓÐÓúͶàÑù»¯µÄ±£»£»£»£»£»£»¤·´Ó¦ÒÔ¼°Ô½À´Ô½ÑÏ¿áµÄÇ徲ϵÊýµÄÌôÕ½¡£¡£¡£¿£¿£¿ª·¢ÐÂÒßÃçÒªÁìºÍÖÆ¼ÁµÄÖ÷ÒªÌôÕ½ÊÇÔöÌíÓÐÓõÄÃâÒß¼¤»î£¬£¬£¬£¬£¬£¬µ¼Ö±£»£»£»£»£»£»¤ÐÔÓ¦´ð£¬£¬£¬£¬£¬£¬Í¬Ê±ÏÞÖÆÌ«¹ýµÄÑ×Ö¢¡£¡£¡£ÎªÁËÔöÇ¿ÃâÒß·´Ó¦£¬£¬£¬£¬£¬£¬Ñо¿Ö°Ô±ÒѾÑо¿ÁËTollÑùÊÜÌ弤¶¯¼Á×÷ΪÒßÃç×ô¼Á£¬£¬£¬£¬£¬£¬ÓÉÓÚËüÃÇ¿ÉÒÔ¼¤»îÏÈÌìÃâÒßϵͳ£¬£¬£¬£¬£¬£¬Ôö½ø¶àÖÖÃâÒß»ùÒòµÄ±í´ï£¬£¬£¬£¬£¬£¬°üÀ¨¶ÔTϸ°ûÖ÷ÒªµÄÑ×ÐÔϸ°ûÒò×ÓºÍϸ°ûÍâòÊÜÌå¡£¡£¡£ÓÐÓõÄTLR¼¤¶¯¼Á¿É´Ì¼¤ËùÐèµÄϸ°û»òÌåҺ˳ӦÐÔ·´Ó¦£¬£¬£¬£¬£¬£¬²¢ÒÑÀֳɿª·¢³ö¼¸ÖÖÒßÃ磬£¬£¬£¬£¬£¬È»¶øÎÞ·¨Ö±½Óµ÷ÀíÑ×Ö¢ÔöÌíÁËÒßÃ籾Ǯ²¢ÑÓ»ºÁËÆäÓ¦Óᣡ£¡£ÏÖÔÚÓжàÖÖÀֳɵÄTLR¼¤¶¯¼Á¿ÉÓÃÓÚÒßÃ磬£¬£¬£¬£¬£¬¿ÉÊÇеĺ͸߼ÁÁ¿µÄTLR¼¤¶¯¼ÁÃæÁÙµÄÌôÕ½Ö®Ò»ÊÇÌ«¹ý»î»¯»òÈ«ÉíÂþÑÜÒýÆðµÄÌ«¹ýÑ×Ö¢¡£¡£¡£
¸ÄÉÆ×ô¼Á·´Ó¦ÊÇ¿ª·¢Õë¶ÔijЩ²¡ÔÌåÒßÃçµÄ×îÓÐÏ£ÍûµÄ;¾¶£¬£¬£¬£¬£¬£¬×ô¼Á¿ª·¢ÖеÄÒ»Ïî×î´óµÄÌôÕ½¾ÍÊǵ÷ÀíÑ×Ö¢·´Ó¦£¬£¬£¬£¬£¬£¬Í¬Ê±¼á³ÖÃâÒß¼¤»îºÍ±£»£»£»£»£»£»¤×÷Óᣡ£¡£ÏÖÔÚÉÐÎÞÅú×¼¾ßÓÐ×ÔÁ¦µ÷ÀíÑ×Ö¢ºÍ±£»£»£»£»£»£»¤×÷ÓÃÄÜÁ¦µÄ×ô¼Á¡£¡£¡£ÔÚÕâÀ£¬£¬£¬£¬£¬Ñо¿Ö°Ô±Õ¹Ê¾ÁËÒ»ÖÖÔöÇ¿±£»£»£»£»£»£»¤·´Ó¦Í¬Ê±ÏÞÖÆÑ×Ö¢µÄÒªÁì¡£¡£¡£ÎªÁËʵÏÖÕâһĿµÄ£¬£¬£¬£¬£¬£¬Ñо¿Ö°Ô±½«²¿·ÖÑ¡ÔñÐÔºËÒò×Ó¦ÊB£¨NF-kB£©ÒÖÖÆ¼ÁÓ뼸ÖÖÏÖÔÚµÄ×ô¼ÁÁªºÏʹÓ㬣¬£¬£¬£¬£¬ËùµÃÒßÃç¿É¼õÇáÈ«ÉíÐÔÑ×Ö¢²¢ÔöÇ¿±£»£»£»£»£»£»¤ÐÔ·´Ó¦¡£¡£¡£Ñо¿Ö°Ô±Ö¤ÊµÎúÕâÖÖÒªÁì¿ÉÒÔÔöÇ¿±£»£»£»£»£»£»¤£¬£¬£¬£¬£¬£¬²¢ÇÒ¸ÃÒªÁìÒÑÔÚ¶àÖÖ×ô¼ÁºÍ¿¹ÔÖоÙÐÐÁ˲âÊÔ£¬£¬£¬£¬£¬£¬²»µ«¿ÉÒÔïÔÌÑ×Ö¢£¬£¬£¬£¬£¬£¬»¹¿ÉÒÔÔöÇ¿¶ÔÁ÷¸Ð¡¢HIVµÈ²¡¶¾µÄ±£»£»£»£»£»£»¤ÐÔ·´Ó¦£¬£¬£¬£¬£¬£¬×îÖÕÒ²¿ÉÒÔÓÃÓÚ¿ª·¢Ð¹ÚÒßÃ磬£¬£¬£¬£¬£¬¸ÃÏîÑо¿Ð§¹û¿ËÈÕ½ÒÏþÔÚ¡¶Science Advances¡·ÉÏ¡£¡£¡£
¼ì²éCpGÓÕµ¼µÄÑ×Ö¢ºÍ±¬·¢µÄÃâÒß·´Ó¦
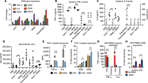
Ñо¿Ö°Ô±ÊÔͼÑéÖ¤SN50¿ÉÒÔʹ¿¹Ô³ÊµÝϸ°ûÉϵ÷ϸ°ûÍâòÊÜÌ壬£¬£¬£¬£¬£¬Í¬Ê±ÏÞÖÆ´ÙÑ×ϸ°ûÒò×ӵı¬·¢¡£¡£¡£½«Ð¡Êó¹ÇËèµÄȪԴÊ÷ͻ״ϸ°ûÓëSN50ºÍCpG»òCpGµ¥¶À·õÓýÁË6Сʱ£¬£¬£¬£¬£¬£¬²¢ÆÊÎöÁËÔöЧ¼ÁÔõÑù¸Ä±äϸ°ûÒò×ӵı¬·¢ºÍϸ°ûÍâòÊÜÌåµÄ±í´ï¡£¡£¡£Ï¸°ûÄÚϸ°ûÒò×ÓȾɫÏÔʾ£¬£¬£¬£¬£¬£¬ÓÃSN50´¦Öóͷ£µÄϸ°ûÌåÏÖ³ö±í´ïTNF-¦ÁºÍIL-6µÄϸ°ûÏÔ×ÅïÔÌ¡£¡£¡£Í¬Ê±£¬£¬£¬£¬£¬£¬CD86±í´ïÏÔÖøÔöÌí²¢ÇÒCD40±í´ïÒ»Á¬¡£¡£¡£ÓÉÓÚp65-p50¶þ¾ÛÌåÊÇÔÚ¾²Ï¢Ï¸°ûÖз¢Ã÷µÄ×ºñµÄ¶þ¾ÛÌ壬£¬£¬£¬£¬£¬²¢ÇÒ¼ÓÈëÑ×֢ϸ°ûÒò×ӵı¬·¢£¬£¬£¬£¬£¬£¬ÒÔÊÇÍÆ²âͨ¹ýÒÖÖÆ¸Ã¶þ¾ÛÌå¿ÉÒÔÔÚÏÞÖÆÑ×֢ϸ°ûÒò×ÓµÄͬʱʵÏÖϸ°ûÍâòÊÜÌåµÄת¼ºÍ·Òë¡£¡£¡£
ÓÃÄ£×Ó¿¹ÔOVAºÍÃâÒß×ô¼ÁSN50¾ÙÐеÄÌåÄÚÒßÃç½ÓÖÖ£¨ÈªÔ´£ºScience Advances£©
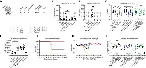
ÔÚÊӲ쵽SN50¿ÉÒÔÏÞÖÆÑ×Ö¢¶ø²»½µµÍÌåÍâϸ°ûÍâòÊÜÌåµÄ±í´ïºó£¬£¬£¬£¬£¬£¬Ñо¿Ö°Ô±½ÓÏÂÀ´ÏëÔÚÌåÄÚÑо¿ÕâÖÖ×÷Óᣡ£¡£ÎªÁËÈ·¶¨¶ÔNF-¦ÊBµÄÒÖÖÆÊÇ·ñ¿ÉÒÔ½µµÍÓëCpGÒßÃç½ÓÖÖÏà¹ØµÄ´ÙÑ×ϸ°ûÒò×ÓTNF-¦ÁºÍIL-6µÄÈ«Éíˮƽ¡£¡£¡£ÔÚÈËÌåÖУ¬£¬£¬£¬£¬£¬È«ÉíÐÔTNF-¦ÁÓë¾Ö²¿¸±×÷Óã¨ÀýÈç×¢É䲿λÖ×ÕͺÍÌÛÍ´£©Ïà¹Ø£¬£¬£¬£¬£¬£¬È«ÉíÐÔIL-6ÓëÒßÃç½ÓÖÖºóµÄÈ«Éíϵͳ¸±×÷Óã¨ÀýÈçÆ£ÀͺÍÍ·Í´£©Ïà¹Ø¡£¡£¡£±ðµÄ£¬£¬£¬£¬£¬£¬ÕâÁ½ÖÖϸ°ûÒò×ÓÔÚÈ«ÉíÂþÑÜʱ¾ù³äµ±ÈÈÔ£¬£¬£¬£¬£¬£¬»áµ¼Ö·¢ÈÈ·´Ó¦¡£¡£¡£Ñо¿Ö°Ô±ÔÚËùÓÐ×éÖÐ×¢Éäºó1¡¢3¡¢6¡¢24ºÍ48СʱÕÉÁ¿ÁËÕâЩ´ÙÑ×ϸ°ûÒò×Ó£¬£¬£¬£¬£¬£¬ÒÔÈ·¶¨ÏìÓ¦CpGÒßÃç½ÓÖÖʱϸ°ûÒò×ÓµÖ´ï·åÖµµÄʱ¼äµã¡£¡£¡£ÎªÁËÈ·¶¨SN50ÔõÑùÓ°ÏìÌåÒº·´Ó¦Ñо¿Ö°Ô±ÔÚµÚ28ÌìÆÊÎöÁËѪÇ忹Ìåˮƽ£¬£¬£¬£¬£¬£¬ÎªÁËÆÕ±éÈ·¶¨SN50µÄÌí¼ÓÔõÑùÓ°Ï쿹ÌåˮƽʹÓÃøÁªÃâÒßÎü¸½²â¶¨À´ÕÉÁ¿×ÜIg£¨G + A + M£©¡£¡£¡£Óëµ¥¶ÀµÄPBSÏà±È£¬£¬£¬£¬£¬£¬CpG×éµÄ¿¹OVA¿¹ÌåÔöÌíÁË2.4±¶¡£¡£¡£½ÓÖÖÁËCpG + SN50µÄСÊó±ÈPBS×éÔöÌíÁË5.9±¶£¬£¬£¬£¬£¬£¬¶øCpG×éÔöÌíÁË2.7±¶¡£¡£¡£ÕâЩÊý¾Ý֤ʵÁËÌí¼ÓSN50»áÔöÇ¿ÏÂÓεÄ˳ӦÐÔ·´Ó¦£¬£¬£¬£¬£¬£¬´Ó¶øµ¼ÖÂÃâÒßÔöÇ¿¡£¡£¡£ÓÉÓÚÒßÃç½ÓÖÖºó˳ӦÐÔ·´Ó¦µÄÔöÌíºÍÄÍÊÜÐԵĸÄÉÆ£¬£¬£¬£¬£¬£¬Ñо¿Ö°Ô±½«SN50¹éÀàΪÃâÒßÔöÇ¿¼Á¡£¡£¡£
ÌåÄÚÁ÷лл·¢Ä£×ÓµÄÃâÒßÔöÇ¿
½ÓÏÂÀ´Ñо¿Ö°Ô±½«ÖØµã¹Ø×¢SN50ÔõÑù¹ý¶Éµ½¾ßÓв¡¶¾ÌôÕ½µÄÒßÃç¡£¡£¡£Ñо¿Ö°Ô±Ñ¡ÔñÁ÷¸ÐÒßÃç×÷Ϊ¿´·¨ÑéÖ¤ÒßÃ磬£¬£¬£¬£¬£¬ÊÇÓÉÓÚËü¾ßÓÐͨÓÃÐÔ£¬£¬£¬£¬£¬£¬²¢ÇÒÏà¶ÔÈÝÒײÙ×÷¡£¡£¡£Ñо¿Ö°Ô±ÊÔͼȷ¶¨SN50ÊÇ·ñ»áïÔÌÓëÇ¿×ô¼ÁÏà¹ØµÄ¸±×÷Ó㬣¬£¬£¬£¬£¬²¢ÊÓ²ìÕâÖָıä¶ÔÈ«Éíϸ°ûÒò×ӵı£»£»£»£»£»£»¤×÷Óᣡ£¡£Ñо¿Ö°Ô±ÔÚ2017/2018Á÷¸Ð¼¾½ÚʹÓÃFluzoneËļÛÒßÃç×¢Éä¸øÐ¡Ê󣬣¬£¬£¬£¬£¬ÓÐÎÞCpG£¨50¦Ìg£©×÷ΪÃâÒß×ô¼Á£¬£¬£¬£¬£¬£¬ÓÐ500¦ÌgSN50£¨SN50H»ò50¦ÌgSN50£¨SN50 L£©×÷ΪÃâÒß×ô¼ÁÃâÒßÔöÇ¿¼Á¡£¡£¡£Fz + SN50×éµÄTNF-¦ÁˮƽµÍÓÚµ¥¶ÀFz¡£¡£¡£ÔÚËùÓÐ×éÖУ¬£¬£¬£¬£¬£¬Ìí¼ÓSN50¿ÉʹTNF-¦ÁºÍIL-6µÄˮƽ½µµÍÖÁÓëο½å¼Á×éÒ»ÖµÄˮƽ¡£¡£¡£ÎªÁ˼ì²éSN50ÊÇ·ñ¿ÉÒÔ¼õÇá½ÓÖÖÒßÃçµÄ¸±×÷Ó㬣¬£¬£¬£¬£¬Ñо¿Ö°Ô±ÆÊÎöÁ˽ÓÖÖºó24¡¢48ºÍ72СʱµÄÌåÖØ×ª±ä°Ù·Ö±È¡£¡£¡£ÌåÖØ¼õÇáÊÇСÊó¸±×÷ÓÃ×î¿Í¹ÛµÄ»³±§£¬£¬£¬£¬£¬£¬µ½24Сʱʱ£¬£¬£¬£¬£¬£¬½ÓÖÖFzºÍFz + SN50µÄСÊ󯽾ùËðʧ0.85ºÍ0.75£¥£¬£¬£¬£¬£¬£¬Fz + CpG×鯽¾ùËðʧ5.9£¥¡£¡£¡£ÔÚµÚ72Сʱ£¬£¬£¬£¬£¬£¬Fz×éµÄÌåÖØÎªÆðʼÌåÖØµÄ-1.1£¥£¬£¬£¬£¬£¬£¬¶ø½ÓÖÖFz + SN50µÄСÊóÌåÖØÔöÌíÁË+ 1.5£¥¡£¡£¡£Fz + CpG×éµÄÌåÖØ¼õÇáÁËÆðÊ¼ÖØÁ¿µÄ-1.6£¥£¬£¬£¬£¬£¬£¬Ìí¼ÓSN50 Hµ¼ÖÂÌåÖØ¼õÇᣨת±ä0£¥£©£¬£¬£¬£¬£¬£¬Ìí¼ÓSN50 Lµ¼ÖÂÌåÖØ¼õÇáÁË-1.3£¥¡£¡£¡£×ÜÌå¶øÑÔ£¬£¬£¬£¬£¬£¬¾ßÓÐSN50µÄСÊó±ÈûÓÐSN50µÄСÊóÌåÖØ¼õÇáµÃ¸üÉÙ£¬£¬£¬£¬£¬£¬ÕâÅú×¢SN50½µµÍÁËÓëÒßÃç½ÓÖÖÏà¹ØµÄ¸±×÷Ó㬣¬£¬£¬£¬£¬²¢Ìá¸ßÁËÒßÃçµÄÄÍÊÜÐÔ¡£¡£¡£
Á÷¸ÐÌôսģ×Ó£¨ÈªÔ´£ºScience Advances£©
ÔÚµÚ28Ì죬£¬£¬£¬£¬£¬Ñо¿Ö°Ô±ÆÊÎöÁËѪÇåÖÐѪҺÖеĿ¹Ìåˮƽ£¬£¬£¬£¬£¬£¬FzºÍFz+ SN50Ö®¼äµÄѪÇåIgGŨ¶ÈÎÞÏÔ×Ųî±ð£¬£¬£¬£¬£¬£¬FzÑùÆ·ºÍFz+CpGÖ®¼äÓÐ2.9±¶µÄÏÔ×Ųî±ð¡£¡£¡£½ÓÖÖCpGµÄ×éÖ®¼äÎÞÏÔ×Ųî±ð£¬£¬£¬£¬£¬£¬ÕâÅú×¢Ìí¼ÓSN50¿ÉÒÔ¼õÇáÑ×Ö¢ºÍÒßÃç½ÓÖֵĸ±×÷Ó㬣¬£¬£¬£¬£¬Ìá¸ßÄÍÊÜÐÔ£¬£¬£¬£¬£¬£¬Í¬Ê±¼á³Ö¿¹ÌåŨ¶È¡£¡£¡£½ÓÏÂÀ´£¬£¬£¬£¬£¬£¬Ñо¿Ö°Ô±ÊÔͼȷ¶¨ÔÚÒßÃçÖмÓÈëSN50ÊÇ·ñ»áÔöÇ¿¶ÔFluzoneµÄ±£»£»£»£»£»£»¤¡£¡£¡£Ôڴ˽׶ÎûÓжÔСÊóÊ©ÓÃÈκÎÌØÁíÍâSN50£¬£¬£¬£¬£¬£¬Òò´ËÖ»ÓÐÒßÃçÓÕµ¼µÄ˳ӦÐÔÃâÒß·´Ó¦ºÍËæºóµÄÔöÇ¿ÃâÒß¿ÉÒÔÆðµ½±£»£»£»£»£»£»¤Ð¡ÊóÃâÊÜÁ÷¸ÐµÄ×÷Óᣡ£¡£ÔÚFz+CpGÖÐÌí¼ÓSN50¿ÉÌṩһÂɵı£»£»£»£»£»£»¤£¬£¬£¬£¬£¬£¬Í¬Ê±¿É¸ÄÉÆÊ״νÓÖÖÒßÃçµÄ¸±×÷ÓúÍÄÍÊÜÐÔ£¬£¬£¬£¬£¬£¬ÔÚFzÖÐÌí¼ÓSN50¿ÉÌṩµÈͬÓÚFz+CpG×éµÄÔöÇ¿±£»£»£»£»£»£»¤¡£¡£¡£ÕâÅú×¢SN50³ýÁËÌá¸ßÄÍÊÜÐÔÍ⣬£¬£¬£¬£¬£¬»¹¿ÉÒÔÔöÇ¿ÒßÃçµÄ˳ӦÐÔÃâÒßDZÄÜ¡£¡£¡£
ÐÂÒßÃç×ô¼ÁµÄÄÍÊÜÐԺͱ£»£»£»£»£»£»¤ÐÔͨ³£±»ÒÔΪÊÇÁ½¸ö¾ßÓз´±È¹ØÏµµÄÏ໥ÒÀÀµµÄ±äÁ¿£¬£¬£¬£¬£¬£¬ÆäÖÐͨ¹ýÏÞÖÆÄÍÊÜÐÔ»ñµÃÁË×ã¹»µÄ±£»£»£»£»£»£»¤£¬£¬£¬£¬£¬£¬·´Ö®ÒàÈ»¡£¡£¡£ÓÉÓÚÕâÖÖÔöÇ¿¼ÁʹÒßÃç¼ÈÇå¾²ÓÖ¸ü¾ß±£»£»£»£»£»£»¤ÐÔ£¬£¬£¬£¬£¬£¬Ñо¿Ö°Ô±ÏëҪ׷ÇóÒ»ÖÖ¼òµ¥ÒªÁìÀ´ÆÊÎöSN50ÔõÑù¸Ä±äÄÍÊÜÐԺͱ£»£»£»£»£»£»¤ÐÔ¡£¡£¡£ÓÉÓÚÕâЩ±äÁ¿±»ÒÔΪÊǸºÏà¹ØµÄ£¬£¬£¬£¬£¬£¬Òò´ËºÜÉÙÓÐÏà¹ØµÄÏÈÀý¡£¡£¡£×ñÕÕÆÀ·ÖϵͳµÄÏÈÀý£¬£¬£¬£¬£¬£¬Ñо¿Ö°Ô±¿ª·¢ÁËÒ»¸öÈÝÈ̶ÈÓë±£»£»£»£»£»£»¤¶ÈµÄ¹ØÏµÍ¼£¬£¬£¬£¬£¬£¬¸Ãͼ½öÓÃ×÷±¾Ñо¿ÖÐÍøÂçµÄËùÓÐÊý¾ÝµÄÖ±¹ÛÌåÏÖ¡£¡£¡£ÔÚÒßÃç½ÓÖÖÖаüÀ¨SN50µÄËùÓÐ×é¾ùÔöÌíÁËÄÍÊÜÐÔºÍÒßÃç±£»£»£»£»£»£»¤ÐÔ¡£¡£¡£×ÛºÏËùÓÐÊý¾ÝºóµÃ³ö½áÂÛ£¬£¬£¬£¬£¬£¬SN50ͨ¹ýÔöÌíÄÍÊÜÐԺ͸ÄÉÆÒßÃç½ÓÖֵı£»£»£»£»£»£»¤Ð§¹û¶ø³äµ±ÃâÒßÔöÇ¿¼Á¡£¡£¡£
¸ÄÉÆÖÖÖÖTLRºÍÎïÖÖµÄ×ô¼Á·´Ó¦
ΪÁ˼ì²éSN50ÔÚÖÖÖÖTLR¼¤¶¯¼ÁÖеÄ×÷Ó㬣¬£¬£¬£¬£¬Ñо¿Ö°Ô±¶ÔÓÃSN50´¦Öóͷ£µÄRAW¾ÞÊÉϸ°û¾ÙÐÐÁ˶¨Á¿¾ÛºÏøÁ´·´Ó¦£¬£¬£¬£¬£¬£¬È»ºóÓòî±ðTLRµÄ¼¤¶¯¼Á¾ÙÐд̼¤¡£¡£¡£ÓÃSN50ºÍÖ¬¶àÌÇ£¨LPS;10ng/ml£©¡¢CpG£¨5¦Ìg/ ml£©¡¢R848£¨1¦Ìg/ml£©ºÍPam3CSK4£¨100ng/ml£©´Ì¼¤Ï¸°û£¬£¬£¬£¬£¬£¬²¢½«×ªÂ¼Ë®Æ½ÓëTLR¼¤¶¯¼Á´¦Öóͷ£µÄϸ°û¾ÙÐнÏÁ¿µ¥¶ÀʹÓᣡ£¡£ÔÚRAW¾ÞÊÉϸ°ûÖУ¬£¬£¬£¬£¬£¬Ñо¿Ö°Ô±ÊӲ쵽TNF-¦ÁºÍIL-6µÄϵ÷´ÙÑ×ϸ°ûÒò×Óת¼ˮƽ¡£¡£¡£Óëµ¥¶ÀµÄ¼¤¶¯¼ÁÏà±È£¬£¬£¬£¬£¬£¬ÔÚËùÓ줶¯¼ÁÖÐϸ°ûÍâòÊÜÌåCD86ºÍMHCIIת¼ˮƽ¾ù±»Éϵ÷¡£¡£¡£ÕâÓëÌåÄÚÊÓ²ìЧ¹ûÏàÎǺϣ¬£¬£¬£¬£¬£¬µ±ÔÚSN50ÓëCpGÒ»ÆðʹÓÃʱ£¬£¬£¬£¬£¬£¬ÁÜͶºÏÄÚcd86±í´ïÔöÌí²¢ÇÒϸ°û»îÐÔÔöÌí£¬£¬£¬£¬£¬£¬ÕâÅú×¢ÔöÌíTϸ°û·´Ó¦ºÍÔöÌíÓëTϸ°ûÖÐϸ°ûǨáãºÍϸ°û¶¾ÐÔÏà¹ØµÄ»ùÒò±í´ïµÄÏàͬ×÷ÓùØÓÚ´ó´ó¶¼×ô¼Á½«Î¬³ÖÎȹ̡£¡£¡£
¶àÖÖ×ô¼ÁµÄÌåÄÚÒßÃç½ÓÖÖ£¨ÈªÔ´£ºScience Advances£©
ΪÁ˼ì²éÆäÔÚÌåÄڵķÒë·½·¨£¬£¬£¬£¬£¬£¬Ñо¿Ö°Ô±Ê¹ÓÃgp120×÷Ϊ¿¹ÔΪСÊó½ÓÖÖÁËCpG£¨50¦Ìg£©¡¢Pam3CSK4£¨20¦Ìg£©ºÍR848£¨50¦Ìg£©£¬£¬£¬£¬£¬£¬½«ÕâЩ×ô¼ÁÓë×îÆÕ±éʹÓõÄÃ÷·¯£¨250¦Ìg£©Ò»ÆðʹÓᣡ£¡£Ê¹ÓÃCpGÊӲ쵽ÍêÈ«Ïû³ýÁËÈ«ÉíÐÔTNF-¦ÁºÍIL-6´ÙÑ×ϸ°ûÒò×Ó£¬£¬£¬£¬£¬£¬Ê¹ÓÃR848ºÍPam3CSK4·¢Ã÷TNF-¦ÁºÍIL-6¾ùÏÔÖø½µµÍ¡£¡£¡£½öÃ÷·¯²»»áÒýÆðÈ«ÉíÐÔϸ°ûÒò×ÓÓ¦´ð£¬£¬£¬£¬£¬£¬²¢ÇÒÌí¼ÓSN50²»»á¸Ä±äϸ°ûÒò×ӯס£¡£¡£ÕâЩÊý¾ÝÅú×¢£¬£¬£¬£¬£¬£¬SN50ÔÚÆÕ±éµÄ×ô¼ÁÉÏ¿ÉÓÃÓÚ¼õÇáÈ«ÉíÐÔÑ×Ö¢£¬£¬£¬£¬£¬£¬Í¬Ê±Î¬³ÖÌá¸ß˳ӦÐÔ·´Ó¦£¬£¬£¬£¬£¬£¬Õâ֤ʵÎú¸Ãϵͳ¶Ô´ó×ÚÃâÒß×ô¼Á¾ßÓÐÆÕ±éµÄDZÔÚÓÃ;¡£¡£¡£
ΪÁËÏàʶÕâÖÖЧ¹ûÔõÑùת»¯ÎªÈËÀàÒßÃ磬£¬£¬£¬£¬£¬Ñо¿Ö°Ô±Óú¬»ò²»º¬SN50µÄLPS£¨1¦Ìg/ ml£©´¦Öóͷ£ÁËTHP-1µ¥ºËϸ°û¡£¡£¡£ÓÃSN50ºÍLPS´¦Öóͷ£µÄϸ°û±í´ïµÄTNF-¦ÁºÍIL-6ˮƽÏÔ׎µµÍ£¬£¬£¬£¬£¬£¬»¹ÊӲ쵽CD40ºÍCD86µÄˮƽÔöÌí¡£¡£¡£ÓÃSN50ºÍLPS»òµ¥¶ÀµÄLPS´Ì¼¤ÁËNHP PBMC 6Сʱ£¬£¬£¬£¬£¬£¬²¢ÆÊÎöÁËϸ°ûÉÏÇåÒºÖеĴÙÑ×ϸ°ûÒò×Ó£¬£¬£¬£¬£¬£¬ÓÃLPS´Ì¼¤µÄϸ°ûÔÚϸ°ûÉÏÇåÒºÖÐÏÔʾ³ö¸ßˮƽµÄTNF-¦ÁºÍIL-6£¬£¬£¬£¬£¬£¬¶ø¾ßÓÐSN50µÄϸ°ûÔòÏÔʾ³öϸ°ûÒò×ÓˮƽµÄÏÔÖø½µµÍ¡£¡£¡£Òò´ËÓëµ¥¶ÀÓÃLPS´Ì¼¤µÄϸ°ûÏà±È£¬£¬£¬£¬£¬£¬ÓÃSN50ºÍLPS´Ì¼¤µÄϸ°ûÖÐCD86±í´ïÔöÌíÁËÁ½±¶£¬£¬£¬£¬£¬£¬ÕâÒâζ×ÅSN50ÔÚNHPºÍÈËÀàÖеÄ×÷ÓÿÉÄÜÓëÔÚСÊóÖеÄÏàËÆ¡£¡£¡£
Ч¹ûÓëÌÖÂÛ
ʹÓÃÆÕ±éµÄTLR¼¤¶¯¼Á£¬£¬£¬£¬£¬£¬ÔÚÌåÄÚºÍÌåÍâ¾ùÏÔʾNF-¦ÊBp50ÑÇ»ùµÄϸ°û¿ÉÉøÍ¸ÒÖÖÆ¼Á£¬£¬£¬£¬£¬£¬ÔöÇ¿ÃâÒß·´Ó¦£¬£¬£¬£¬£¬£¬ïÔÌÑ×Ö¢ºÍ¸±×÷Ó㬣¬£¬£¬£¬£¬Í¬Ê±ÔöÌí¿¹Ìå·´Ó¦¡£¡£¡£CpGÓëÃâÒßÔöÇ¿¼ÁµÄÅäºÏ¸øÒ©¿Éµ¼ÖÂÈ«Éí´ÙÑ×ÐÔϸ°ûÒò×ÓˮƽÏÔÖø½µµÍ£¬£¬£¬£¬£¬£¬Í¨³£½µÖÁÎÞ·¨¼ì²âµÄˮƽ¡£¡£¡£Í¬Ê±£¬£¬£¬£¬£¬£¬Ìí¼ÓÃâÒßÔöÇ¿¼Áµ¼ÖÂÄ£×Ó¿¹ÔOVA¿¹ÌåµÄIgGˮƽÔöÌíÈý±¶£¬£¬£¬£¬£¬£¬ÕâÅú×¢ÓпÉÄÜÔöǿ˳ӦÐÔÃâÒß·´Ó¦Í¬Ê±ÏÞÖÆÏÈÌìÃâÒßϵͳÒýÆðµÄÑ×Ö¢¡£¡£¡£SN50ÊÇÊý°ÙÖÖÀàËÆµÄNF-¦ÊBÔöЧ¼ÁÖ®Ò»£¬£¬£¬£¬£¬£¬µ±ÓëÊʵ±µÄTLR¼¤¶¯¼ÁÁ¬ÏµÊ¹ÓÃʱ£¬£¬£¬£¬£¬£¬Ðí¶àÔöÇ¿¼Á¿ÉÓÃÓÚÒý·¢Õë¶Ô²î±ðÒßÃç»òÃâÒßÁÆ·¨µÄÌØÒìÐÔºÍDZÔڿɵ÷ÐÔ·´Ó¦£¬£¬£¬£¬£¬£¬¸ÃÒªÁìÓÐDZÁ¦Ê¹¸üÆÕ±éµÄģʽʶ±ðÊÜÌ壨PRR£©¼¤¶¯¼ÁÄܹ»Çå¾²µØÓÃÓÚÒßÃçÖУ¬£¬£¬£¬£¬£¬²¢À©´ó¿ÉÇ徲ʩÓÃ×ô¼ÁµÄ´°¿Ú¡£¡£¡£Ëü»¹¿ÉÄÜÔöÌí˳ӦÐÔÃâÒ߯׵ĶàÑùÐÔ£¬£¬£¬£¬£¬£¬²¢À©´ó¼²²¡µÄÔ¤·ÀºÍÖÎÁƹæÄ£¡£¡£¡£
×ܶøÑÔÖ®£¬£¬£¬£¬£¬£¬Ñо¿Ö°Ô±ÒѾ֤ʵ½«Ìض¨µÄNF-¦ÊBÒÖÖÆ¼ÁÓë³£¼ûµÄÃâÒß×ô¼ÁÁ¬ÏµÊ¹ÓÿÉÒÔ½µµÍÈ«Éí´ÙÑ×ÐÔϸ°ûÒò×ӵı¬·¢£¬£¬£¬£¬£¬£¬Í¬Ê±Ìá¸ßϸ°ûÍâòÊÜÌåµÄ±í´ï£¬£¬£¬£¬£¬£¬´Ó¶øÔÚСÊó¡¢ÈËÀàºÍNHPÔ´úϸ°ûÖÐÓÐÓõسʵݿ¹Ô²¢¼¤»îTϸ°û¡£¡£¡£ÔÚÌåÄÚʹÓÃÕâÖÖÒÖÖÆ¼Á¿É½«È«ÉíÐÔTNF-¦ÁºÍIL-6ÍêÈ«½µµÍÖÁ»ùÏßˮƽ£¬£¬£¬£¬£¬£¬Í¬Ê±ÔöÌíÒßÃç½ÓÖÖºóµÄÏÂÓÎ˳ӦÐÔÌåÒº·´Ó¦¡£¡£¡£ÓÐÊý°ÙÖÖÒѼͼµÄÃâÒß×ô¼Á¿ÉΪ¼²²¡Ìṩ×ã¹»µÄ±£»£»£»£»£»£»¤£¬£¬£¬£¬£¬£¬¿ÉÊÇÎÞ·¨×ÔÁ¦µ÷ÀíÑ×Ö¢ºÍ¸±×÷ÓÃÏÞÖÆÁËËüÃǵÄʹÓᣡ£¡£Ñо¿Ö°Ô±Ô¤¼Æ¸Ã¿ò¼Ü½«Ê¹ÖÖÖÖTLR¼¤¶¯¼ÁÄܹ»Çå¾²µØÓÃÓÚÈËÀàÒßÃçÖУ¬£¬£¬£¬£¬£¬´Ó¶øÔöÌí˳ӦÐÔÃâÒ߯׵ĶàÑùÐÔ£¬£¬£¬£¬£¬£¬²¢À©´ó¼²²¡µÄÔ¤·ÀºÍÖÎÁƹæÄ££¬£¬£¬£¬£¬£¬Í¬Ê±ÕâÏîÑо¿Ò²¿ÉÄÜ»áÓÐÒæÓÚйÚÒßÃçµÄÑз¢£¬£¬£¬£¬£¬£¬ÓÈÆäÊǵ±²¡¶¾Í»Äð³É¼¾½ÚÐÔ²¡¶¾Ê±¡£¡£¡£ÃÀ¸ß÷ÔÚÒßÃçµÄÇå¾²ÐÔÆÀ¼ÛµÈ·½Ãæ»ýÀÛÁ˶àÄêµÄÂÄÀú£¬£¬£¬£¬£¬£¬¹ØÓÚÒßÃçµÄÑо¿Ò²´ÓδͣÏ½Ų½£¬£¬£¬£¬£¬£¬ÃÀ¸ß÷»áÒ»Á¬¹Ø×¢´ËÏîÑо¿Ï£Íû£¬£¬£¬£¬£¬£¬Ï£Íû¿ÉÒÔΪÒßÃçµÄÓÅ»¯ºÍÑз¢ÖúÁ¦¡£¡£¡£
¹ØÓÚÃÀ¸ß÷
ÃÀ¸ß÷£¨¹ÉƱ´úÂ룺688202£©½¨ÉèÓÚ2004Ä꣬£¬£¬£¬£¬£¬×ܲ¿Î»ÓÚÉϺ££¬£¬£¬£¬£¬£¬ÖÂÁ¦ÓÚΪȫÇòÖÆÒ©ÆóÒµ¡¢Ñо¿»ú¹¹¼°¿ÆÑÐÊÂÇéÕßÌṩȫ·½Î»µÄÁÙ´²Ç°ÐÂÒ©Ñо¿Ð§ÀÍ¡£¡£¡£ÃÀ¸ß÷µÄһվʽ×ÛºÏЧÀÍÒÔÇ¿ÓÐÁ¦µÄÏîÄ¿¹ÜÀíºÍ¸ü¸ßЧ¡¢¸ßÐԼ۱ȵÄÑз¢Ð§ÀÍÖúÁ¦¿Í»§¼ÓËÙÐÂÒ©Ñз¢Àú³Ì£¬£¬£¬£¬£¬£¬Ð§Àͺ¸ÇÒ½Ò©ÁÙ´²Ç°ÐÂÒ©Ñо¿µÄÈ«Àú³Ì£¬£¬£¬£¬£¬£¬°üÀ¨Ò©Îï·¢Ã÷¡¢Ò©Ñ§Ñо¿¼°ÁÙ´²Ç°Ñо¿¡£¡£¡£ÃÀ¸ß÷Ó뺣ÄÚÍâÓÅÖʿͻ§ÅäºÏÉú³¤£¬£¬£¬£¬£¬£¬ÎªÈ«ÇòÁè¼Ý700¼Ò¿Í»§ÌṩÐÂÒ©Ñз¢Ð§ÀÍ£¬£¬£¬£¬£¬£¬ÃÀ¸ß÷½«¼ÌÐø×¤×ãÈ«ÇòÊÓÒ°£¬£¬£¬£¬£¬£¬¾ÛÁ¦ÖйúÁ¢Ò죬£¬£¬£¬£¬£¬ÎªÈËÀ࿵½¡Ð¢Ë³ÊµÁ¦£¡
ÁªÏµÃÀ¸ß÷
Email:
marketing@medicilon.com.cn
µç»°: +86 (21) 5859-1500£¨×Ü»ú£©