Example ImageÃÀ¸ß÷

EN
EN
  • ÓªÒµ×Éѯ

    Öйú£º

    Email: marketing@medicilon.com.cn

    ÓªÒµ×ÉѯרÏߣº400-780-8018

    £¨½öÏÞЧÀÍ×Éѯ£¬£¬£¬ÆäËûÊÂÒËÇ벦´ò´¨É³×ܲ¿µç»°£©

    ´¨É³×ܲ¿µç»°: +86 (21) 5859-1500

    ÍâÑó£º

    +1(781)535-1428(U.S.)

    0044 7790 816 954 (Europe)

    Email:marketing@medicilon.com

ÔÚÏßÁôÑÔ¡Á
µã»÷Çл»
News information
ÐÂÎÅ×ÊѶ

¡¾Science¡¿¾Û½¹CRISPR£ºË¢ÐÂÖ¬·¾Ï¸°û£¬£¬£¬¡°ÌÉÊÝ¡±¿ÉÄÜÒª³ÉÕæÁË£¿£¿£¿£¿£¿

2020-09-23
|
»á¼ûÁ¿£º
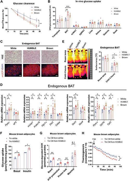
·ÊÅֺʹúл×ÛºÏÕ÷ÈËÊýÔÚÈ«ÊÀ½ç¹æÄ£ÄÚѸËÙÔöÌí£¬£¬£¬²¢»áµ¼Ö¸߷¢²¡ÂʺÍéæÃüÂÊ¡£¡£¡£¡£¡£Ò½ÁƽçÒ»Ö±ÔÚÖØµã¹Ø×¢×Å·ÊÅÖ¼°Æä²¢·¢Ö¢µÄÉú³¤Ô¤·ÀºÍÖÎÁƲßÂÔ¡£¡£¡£¡£¡£ÔÚ²¸È鶯ÎïÖУ¬£¬£¬×ØÉ«Ö¬·¾×éÖ¯£¨BAT£©ºÍ°×ɫ֬·¾×éÖ¯£¨WAT£©¾ù¿ÉÔö½øÈ«ÉíÄÜÁ¿ÎÈ̬£¬£¬£¬¿ÉÊÇËüÃÇµÄÆÊ½â½á¹¹¡¢ÐÎ̬ºÍ¹¦Ð§È´´ó²»Ïàͬ¡£¡£¡£¡£¡£
BATµÄ¼¤»îÔöÌíÄÜÁ¿ÏûºÄ£¬£¬£¬ËüµÄ»îÐÔÓëÉíÌåÖÊÁ¿Ö¸ÊýºÍÖ¬·¾Á¿³É·´±È£¬£¬£¬ÕâʹµÃBATÓÐÍû³ÉΪһ¸ö¿¹·ÊÅÖÖÎÁƼÁ¡£¡£¡£¡£¡£BATÓÉÓÚÆäÆæÒìµÄ½âżÁªÂѰ×1£¨UCP1£©±í´ï¶ø±¬·¢ÈÈÁ¿£¬£¬£¬¸ÃÂѰ×ͨ¹ý½«ÖÊ×Ó¶¯Á¦ÓëÈýÁ×ËáÏÙÜյı¬·¢½âżÁªÀ´ºÄÉ¢ÄÜÁ¿¡£¡£¡£¡£¡£Ö»¹ÜUCP1µÄ±í´ïÔÚ»ù´¡Ìõ¼þϽöÏÞÓÚBAT£¬£¬£¬µ«³¤Ê±¼äµÄÀä̻¶»ò¦Â3-ÉöÉÏÏÙËØ´Ì¼¤²»µ«¿ÉÒÔÔöÌíBATÖÐUCP1½éµ¼µÄ²úÈÈÄÜÁ¦£¬£¬£¬»¹¿ÉÒÔ¼¤»îWATÖкÖÉ«ÑùÃ×ɫ֬·¾Ï¸°ûµÄȺ¼¯¡£¡£¡£¡£¡£ÔÚ³ÉÈËÖУ¬£¬£¬WATÂþÑÜÔÚÈ«Éí²¢Î»ÓÚdz²ãÖ¬·¾µæÉÏ£»£»£»£»£»£»µ«BAT±£´æÓÚÉî²ãÖ¬·¾µæµÄ½ÏÐ¡ÇøÓò£¬£¬£¬ÀýÈç×Ó¹¬¾±¡¢Ëø¹ÇÉϺÍ×µÅÔÇøÓò¡£¡£¡£¡£¡£¿£¿£¿£¿£Ë¼Á¿µ½Æä¸»ºñÐÔºÍÌØÊâλÖ㬣¬£¬WAT¸üÈÝÒ×»ñµÃºÍʹÓᣡ£¡£¡£¡£WATÓÕµ¼µÄºÖ±ä¿ÉÄܾßÓÐÔ¤·À»òÖÎÁÆ·ÊÅÖÖ¢ºÍÓë·ÊÅÖÏà¹ØµÄ´úлÒì³£µÄÖØ´óDZÁ¦¡£¡£¡£¡£¡£
ÔÚÏÈǰµÄÑо¿ÖÐÒѾ­Åú×¢£¬£¬£¬Ð¡ÊóUCP1µÄÒìλ±í´ï¿ÉÒÔʹ¹Ç÷À¼¡ºÍÖ¬·¾×éÖ¯ÃâÊÜÒûʳÓÕµ¼µÄ·ÊÅÖ£¬£¬£¬Öíȱ·¦¹¦Ð§ÐÔµÄUCP1»ùÒò£¬£¬£¬¶ø°×ɫ֬·¾ÖÐUCP1µÄÒìλ±í´ïÔö½øÁËÖ¬½âºÍÄͺ®ÐÔ¡£¡£¡£¡£¡£ÕâЩÑо¿ÇåÎúµØÖ¤ÊµÎúÒìλ¹ý±í´ïµÄUCP1ÔÚ¶¯ÎïÖеĿ¹·ÊÅÖ×÷Óᣡ£¡£¡£¡£È»¶ø£¬£¬£¬Éв»ÇåÎúͨ¹ý¼¤»îÄÚÔ´ÐÔUCP1»ùÒò×ùλÄÜ·ñÔÚÈËÀàÖÐÖØÏÖÕâЩ×÷Óᣡ£¡£¡£¡£
×ÔÌåϸ°ûÁÆ·¨ÊÇÒ»ÖÖÓÅÑ¡µÄÖÎÁƸÉÔ¤²½·¥£¬£¬£¬ÆäÖн«Ï¸°ûÈ¡×Ô¸öÌ岢ʩÓÃÓÚͳһ¸öÌåÒÔʹÃâÒßÇãÔþ×îС¡£¡£¡£¡£¡£×ÔÌåϸ°ûÁÆ·¨Ò»Ö±ÊǷdz£»£»£»£»£»£»îÔ¾µÄÑо¿ÁìÓò£¬£¬£¬ÈçCRISPR¡£¡£¡£¡£¡£CRISPR-Cas9ϵͳΪ²¸È鶯Îïϸ°ûÖеĻùÒò×é±à¼­ÌṩÁËǿʢµÄÊֶΣ¬£¬£¬²¢ÇÒÒѾ­ÔÚCRISPR-Cas9µÄ»ù´¡ÉÏ¿ª·¢Á˼¸ÖÖй¤¾ßÀ´ÊµÏÖ»ùÒò±í´ïµÄ°ÐÏòÒÖÖÆ»ò¼¤»î¡£¡£¡£¡£¡£ÔÚCRISPR¼¤»î¼¼ÊõÖУ¬£¬£¬½«ºËËáøʧ»îµÄCas9Ó뷴ʽ¼¤»îÓòÈںϣ¬£¬£¬²¢ÓɰÐÏòÌØ¶¨Æô¶¯×ӵĵ¥Ïòµ¼RNAÖ¸µ¼£¬£¬£¬¸ÃºÏ³Éת¼¸´ºÏÎï¿ÉÒÔ¼¤»îÄÚÔ´»ùÒòµÄ±í´ï¡£¡£¡£¡£¡£CRISPR¼¤»îϵͳÒѱ»ÓÃÓÚÇý¶¯ÖÖÖÖСÊóºÍÈËÀàϸ°ûÀàÐ͵ķֽ⡢ת·Ö½âºÍÖØ±à³Ì¡£¡£¡£¡£¡£È»¶ø£¬£¬£¬ÉÐδ²âÊÔ¹ýCRISPR¹¤³ÌˢеÄϸ°û¶ÔÈ«Éí´úлµÄÓ°Ïì¼°Æä¶Ô¿¹·ÊÅÖºÍÓë·ÊÅÖÏà¹Ø¼²²¡µÄÖÎÁÆÇ±Á¦¡£¡£¡£¡£¡£
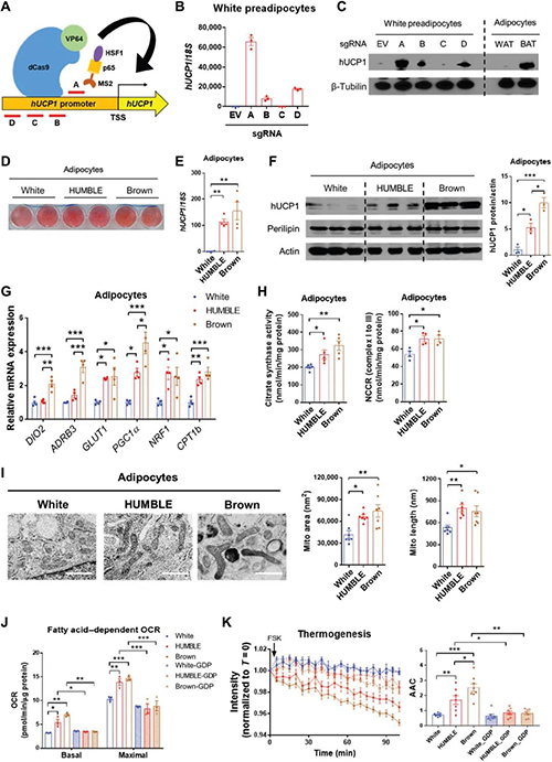
CRISPR¼¤»îµÄ¸ß¼¶°æ±¾Ö®Ò»ÊÇЭͬ¼¤»î½éÌ壨SAM£©ÏµÍ³£¬£¬£¬ÆäÖÐdCas9ÓëÈÚºÏÂѰ×Á¬Ïµ£¬£¬£¬¸ÃÈÚºÏÂѰ×ÓÉÀ´×Ô¼¤»îBϸ°ûºËÒò×Ó¦ÊÇáÁ´ÔöÇ¿×Ó£¨NF-¦ÊB£©µÄÁ½¸öת¼¼¤»îÓò×é³ÉºÍÈÈÐÝ¿ËÒò×Ó1£¨HSF1£©Ð­Í¬Ôö½ø×ªÂ¼¡£¡£¡£¡£¡£¿ËÈÕ£¬£¬£¬Ñо¿Ö°Ô±ÔÚÈËÀà°×ɫǰ֬·¾Ï¸°ûÖÐʹÓÃÁËCRISPR-SAMϵͳÀ´¼¤»îUCP1»ùÒò±í´ï¡£¡£¡£¡£¡£³ýÁ˱íÕ÷ÕâЩCRISPR¹¤³Ì»¯µÄÈËÀàϸ°ûÍ⣬£¬£¬»¹Í¨¹ýÖÎÁÆÐ¡ÊóµÄ·ÊÅÖÖ¢ºÍ´úлÔÓÂÒ֤ʵÎúÕâЩϸ°ûµÄÖÎÁÆÇ±Á¦¡£¡£¡£¡£¡£¸ÃÏîÑо¿Ð§¹û½ÒÏþÔÚ¡¶Science Translational Medicine¡·ÉÏ¡£¡£¡£¡£¡£

Science|¾Û½¹CRISPR£ºË¢ÐÂÖ¬·¾Ï¸°û£¬£¬£¬¡°ÌÉÊÝ¡±¿ÉÄÜÒª³ÉÕæÁË£¿£¿£¿£¿£¿

CRISPR-SAM¶ÔUCP1µÄÄÚÔ´ÐÔ¼¤»î´¥·¢ÁËÈËÀà°×ɫ֬·¾Ï¸°ûÖеĺÖÉ«Ñù±íÐÍ
Ñо¿Ö°Ô±½ÓÄÉÁËCRISPR-SAMϵͳÀ´ÔöÌíÈËÀà°×ɫǰ֬·¾Ï¸°ûÖÐÄÚÔ´ÐÔUCP1µÄ±í´ï£¬£¬£¬¹²Éè¼ÆÁËËÄÖÖ²î±ðµÄÖ¸µ¼RNA°ÐÏòÈËÀàUCP1ÉÏÓÎÔ¼50ÖÁ150bp»ùÒòºÍÎȹ̱í´ïµÄ±àÂëdCas9µÄÔØÌåÓ벡¶¾ÂѰ×ת¼¼¤»î×ÓµÄËĸö´®ÁªÖظ´ÐòÁÐÈںϡ£¡£¡£¡£¡£½«CRISPR-SAMϵͳÓëgRNA Aµ½DµÄÂý²¡¶¾×ªµ¼µ½Ô´×ÔÁ½¸öÊÜÊÔÕßµÄÈËÀà°×ɫǰ֬·¾Ï¸°ûÖС£¡£¡£¡£¡£gRNA-AʹUCP1 mRNA ÔöÌíÔ¼6000±¶£¬£¬£¬Ê¹UCP1ÂѰ×ÔöÌíÔ¼20±¶¡£¡£¡£¡£¡£ÕâЩ·¢Ã÷Åú×¢£¬£¬£¬½«°ÐÏòUCP1µÄ CRISPR-SAMºÍsgRNAÁ¬ÏµÊ¹Ó㬣¬£¬¿ÉÒÔͨ¹ý¿ªÆôÄÚÔ´ÐÔUCP1±í´ï½«È˵İ×ɫǰ֬·¾Ï¸°ûˢгÉÈ˵ĺÖÉ«Ñùϸ°û¡£¡£¡£¡£¡£

CRISPR-SAM¶ÔUCP1µÄÄÚÔ´ÐÔ¼¤»î´¥·¢ÁËÈËÀà°×ɫ֬·¾Ï¸°ûÖеĺÖÉ«Ñù±íÐÍ

ÓëȱÉÙsgRNAµÄԭʼÈËÀà°×ɫ֬·¾Ï¸°ûÏà±È£¬£¬£¬HUMBLEϸ°ûÔÚ³ÉÖ¬·Ö½âºó¼á³ÖÁ˽ϸߵÄUCP1±í´ï¡£¡£¡£¡£¡£È»¶ø£¬£¬£¬UCP1ÔÚHUMBLEϸ°ûÖеıí´ïÂÔµÍÓÚͳһСÎÒ˽¼ÒµÄ·Ö½âרɫ֬·¾Ï¸°û¡£¡£¡£¡£¡£Óë°×É«±ÈÕÕ×éÖ¬·¾Ï¸°ûÏà±È£¬£¬£¬HUMBLEϸ°ûÏÔʾ³öÉý¸ßµÄGLUT1 mRNA¡£¡£¡£¡£¡£Óëרɫ±ÈÕÕÖ¬·¾Ï¸°ûÏà±È£¬£¬£¬HUMBLEϸ°ûµ¼ÖÂÏßÁ£Ìå»îÐÔºÍÏßÁ£ÌåDNAº¬Á¿ÔöÌí¡£¡£¡£¡£¡£Óë°×É«±ÈÕÕÖ¬·¾Ï¸°ûÏà±È£¬£¬£¬HUMBLEϸ°ûÏÔʾ³ö¸üϸ³¤ÇÒÅþÁ¬µÄÏßÁ£ÌåÍøÂ磬£¬£¬ÀàËÆÓÚרɫ±ÈÕÕÖ¬·¾Ï¸°ûµÄÏßÁ£ÌåÐÎ̬¡£¡£¡£¡£¡£
³ýÁ˾ßÓÐרɫ±ÈÕÕÖ¬·¾Ï¸°ûµÄ·Ö×ÓºÍ½á¹¹ÌØÕ÷Í⣬£¬£¬HUMBLEϸ°û»¹»ñµÃÁËרɫ֬·¾Ñù¹¦Ð§ÐÔ±íÐÍ¡£¡£¡£¡£¡£Óë°×É«±ÈÕÕ×éϸ°ûÏà±È£¬£¬£¬HUMBLEÖ¬·¾Ï¸°ûʹÓÃÆÏÌÑÌÇ×÷Ϊµ×Îïʱ£¬£¬£¬ÆäÆÏÌÑÌÇÉãÈ¡Á¿¡¢»ù´¡ºôÎüƵÂÊ¡¢ÖÊ×Ó×ß©ºÍ¸£Ë¾¿ÉÁÖ£¨FSK£©ÒÀÀµÐÔºÄÑõÂÊ£¨OCR£©ÔöÌí¡£¡£¡£¡£¡£Óë°×É«±ÈÕÕ×éϸ°ûÏà±È£¬£¬£¬ËüÃÇ»¹¾ßÓиü¸ßµÄÖ¬·¾ËáÒÀÀµÐÔOCRÄÜÁ¦£¬£¬£¬¶øÖ¬·¾ËáµÄÉãȡûÓиı䡣¡£¡£¡£¡£Ê¹ÓÃÈÈÃôÓ«¹âȾÁÏ£¬£¬£¬Ñо¿Ö°Ô±Ö±½ÓÕÉÁ¿ÁË×÷Óýϸ°û±¬·¢µÄÈÈÁ¿£¬£¬£¬·¢Ã÷Ó븣˾¿ÂÁÖÏà±È£¬£¬£¬HUMBLEϸ°û±È°×É«±ÈÕÕϸ°û±¬·¢¸ü¶àµÄÈÈÁ¿¡£¡£¡£¡£¡£ÕâЩ·¢Ã÷Åú×¢£¬£¬£¬HUMBLEϸ°ûÔÚʹÓÃÆÏÌÑÌÇ»òÖ¬·¾Ëá×÷ΪȼÁÏȪԴ·½Ãæ¾ßÓÐÈÈѧÄÜÁ¦¡£¡£¡£¡£¡£
HUMBLEϸ°ûÖØ¹¹Ð¡ÊóµÄ¹¦Ð§ÐÔÖ¬·¾Ï¸°û

HUMBLEϸ°ûÖØ¹¹Ð¡ÊóµÄ¹¦Ð§ÐÔÖ¬·¾Ï¸°û

ȪԴ:Science Advances

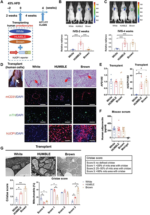
»ùÒò¹¤³Ì»òÒ©ÀíÓÕµ¼µÄÃ×É«/רºÖɫϸ°ûµÄÒÆÖ²¿É¸ÄÉÆÐ¡ÊóÌåÄڵĴúлÎÈ̬¡£¡£¡£¡£¡£ÎªÁËÈ·¶¨HUMBLEϸ°ûÔÚÌåÄڵĴúлӰÏ죬£¬£¬½«°×É«±ÈÕÕ¡¢HUMBLEºÍרɫ±ÈÕÕǰ֬·¾Ï¸°ûÓëMatrigel»ìÏý£¬£¬£¬È»ºóÒÆÖ²µ½ÃâÒß¹¦Ð§µÍϵÄÂãÊóµÄÐØ¹ÇÇøÓò¡£¡£¡£¡£¡£ÒÆÖ²ºó2ÖÜ£¬£¬£¬HUMBLEϸ°ûÔÚÈýÖÖÒÆÖ²Ï¸°ûϵÖÐÏÔʾ³ö×î¸ßµÄÓ©¹âËØÃ¸Ðźš£¡£¡£¡£¡£µ½µÚ4ÖÜÔÚרɫ±ÈÕÕϸ°ûºÍHUMBLEϸ°ûÖж¼¼ì²âµ½´ó×ÚµÄUCP1±í´ï£¬£¬£¬ÕâÅúערɫ±ÈÕÕǰ֬·¾Ï¸°ûÒÑ·Ö½âΪ³ÉÊìµÄÖ¬·¾Ï¸°û£¬£¬£¬ÇÒUCP1±í´ïÉϵ÷¡£¡£¡£¡£¡£ÁíÍ⣬£¬£¬»®·Öͨ¹ýСÊóCD31ºÍÀÒ°±ËáôÇ»¯Ã¸µÄÑôÐÔȾɫËùʾ£¬£¬£¬ÒÆÖ²µÄ×éÖ¯±äµÃѪ¹Ü»¯ºÍÊÜÉñ¾­Ö§Åä¡£¡£¡£¡£¡£Ñо¿Ö°Ô±ÔÚСÊóѪÇåÖмì²âµ½ÈËÖ¬ÁªËØ£¬£¬£¬ÕâÅú×¢ÕâÐ©ÒÆÖ²Îï¾ßÓпÉÒÔ×÷ΪÄÚÉøÍ¸×éÖ¯ÉøÍ¸Ö¬ÁªËØ»òÆäËûÒò×Ó½øÈëÑ­»·ÏµÍ³µÄ¹¦Ð§¡£¡£¡£¡£¡£×ÜÖ®ÕâЩÊý¾ÝÅú×¢£¬£¬£¬ÒÆÖ²µÄǰ֬·¾Ï¸°û¿ÉÒÔÔÚÌåÄÚÖØ¹¹Ö¬·¾×éÖ¯£¬£¬£¬´Ó¶øÔÚÌåÍâ¹éÄÉ×ÛºÏÕâЩϸ°ûµÄ±íÐÍ¡£¡£¡£¡£¡£
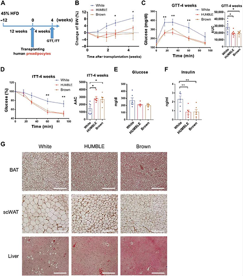
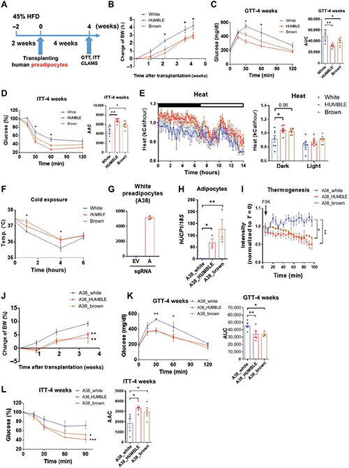
HUMBLEϸ°ûÔö½øÐ¡ÊóÆÏÌÑÌÇ´úлºÍÉúÈÈ
ΪÁËÑо¿HUMBLEϸ°ûÊÇ·ñÄÜÔ¤·ÀСÊóDIO´úлÔÓÂÒ£¬£¬£¬Ñо¿Ö°Ô±¼à²âÁËÒÆÖ²Ç°2ÖܽÓÊÜ45£¥¸ßÖ¬Òûʳ£¨HFD£©Î¹ÑøµÄÊÜÌåСÊóµÄ´úл±íÐÍ¡£¡£¡£¡£¡£½ÓÊÜHUMBLEºÍרɫ±ÈÕÕÖ¬·¾Ï¸°ûµÄСÊó±È½ÓÊܰ×É«±ÈÕÕϸ°ûµÄСÊóÌåÖØ¼õÇá¡£¡£¡£¡£¡£Óë½ÓÊܰ×É«±ÈÕÕϸ°ûµÄСÊóÏà±È£¬£¬£¬Ê¹ÓÃHUMBLE»òרɫ±ÈÕÕϸ°ûÒÆÖ²µÄСÊóµÄÆÏÌÑÌÇÄÍÁ¿ºÍÒȵºËØÃô¸ÐÐÔÒ²Ìá¸ßÁËÔ¼30£¥ÖÁ35£¥¡£¡£¡£¡£¡£ÑªÇåÒȵºËØÃ»ÓÐͳ¼ÆÑ§ÉϵÄÏÔÖø×ª±ä¡£¡£¡£¡£¡£È»¶ø£¬£¬£¬Óë½ÓÊܰ×É«±ÈÕÕϸ°ûµÄСÊóÏà±È£¬£¬£¬ÔÚHUMBLEºÍרɫ±ÈÕÕϸ°û×éÖÐÑ­»·¸ÊÓÍÈýËáõ¥µÄŨ¶È½µµÍÁË¡£¡£¡£¡£¡£Óë½ÓÊܰ×É«±ÈÕÕϸ°ûÒÆÖ²µÄСÊóÏà±È£¬£¬£¬×ØÉ«±ÈÕÕÖ¬·¾Ï¸°ûÒÆÖ²Ê¹Ð¡ÊóÔÚÀä̻¶ʱÄܹ»¼á³Ö¸ü¸ßµÄ½¹µãÌåΡ£¡£¡£¡£¡£

HUMBLEϸ°ûÔö½øÐ¡ÊóÆÏÌÑÌÇ´úлºÍÉúÈÈ

ȪԴ:Science Advances

ΪÁ˽øÒ»²½ÑéÖ¤HUMBLEϸ°ûÔÚÌåÍâºÍÌåÄڵĴúл×÷Ó㬣¬£¬Ñо¿Ö°Ô±Ê¹ÓôÓÁíÒ»¸ö¸öÌåºÍÏàͬµÄCRISPR-SAMϵͳÊèÉ¢µÄ°×ɫǰ֬·¾Ï¸°ûÌìÉúÁËÁíÍâµÄHUMBLEϸ°ûϵ¡£¡£¡£¡£¡£ÓëÉÏÊö¶Ô¹©ÌåA41±¬·¢µÄϸ°ûµÄ±£»£»£»£»£»£»¤×÷ÓÃÒ»Ö£¬£¬£¬Óɹ©ÌåA38±¬·¢µÄHUMBLEϸ°ûÔÚÌåÍâÒ²ÏÔʾ³öºÜ¸ßµÄ²úÈÈDZÁ¦£¬£¬£¬²¢ÇÒµ±Ê¹ÓÃÏàͬ¼Æ»®¾ÙÐÐÌåÄÚÒÆÖ²Ê±£¬£¬£¬ÆäÌÇÄÍÁ¿¡¢ÒȵºËØÃô¸ÐÐÔºÍÌÇÄÍÁ¿¾ù»ñµÃ¸ÄÉÆ¡£¡£¡£¡£¡£ÕâЩЧ¹ûÅú×¢»ùÓÚCRISPRµÄHUMBLEϸ°û²ßÂÔÊÊÓÃÓÚ²î±ðµÄÈËÀàÊÜÊÔÕß¡£¡£¡£¡£¡£
ÖØ´óµÄϸ°ûÒÆÖ²¸ÄÉÆÒûʳÓÕ·¢µÄ·ÊÅÖСÊóµÄг´úл

ÖØ´óµÄϸ°ûÒÆÖ²¸ÄÉÆÒûʳÓÕ·¢µÄ·ÊÅÖСÊóµÄг´úл

ȪԴ:Science Advances

ΪÁ˼ì²éʹÓÃHUMBLEϸ°ûÖÎÁÆ·ÊÅÖÖ¢µÄDZÁ¦£¬£¬£¬Ñо¿Ö°Ô±½«Ï¸°ûÒÆÖ²µ½DIOÂãÊóÖС£¡£¡£¡£¡£ÒÆÖ²ÁËHUMBLE»òרɫ±ÈÕÕϸ°ûµÄDIOСÊóµÄÌåÖØ±ÈÒÆÖ²Á˰×É«±ÈÕÕϸ°ûµÄСÊóÇᣬ£¬£¬ÕâÓëÆÏÌÑÌÇÄÍÁ¿ºÍÒȵºËØÃô¸ÐÐÔµÄÏÔÖøÌá¸ßÒÔ¼°ÒÆÖ²ºó4ÖܵÄÑ­»·ÒȵºËØÅ¨¶È½µµÍÓйء£¡£¡£¡£¡£ÓëÒÆÖ²Á˰×É«±ÈÕÕϸ°ûµÄСÊóÏà±È£¬£¬£¬ÒÆÖ²ÁËHUMBLE»òרɫ±ÈÕÕϸ°ûµÄСÊóµÄ¸ÎÔàÖ¬Öʺ¬Á¿½µµÍÁË£¬£¬£¬ÄÚÔ´ÐÔBATºÍƤÏÂWATÖеÄÖ¬ÖʵξÞϸÏìÓ¦½µµÍÁË¡£¡£¡£¡£¡£×ÜÖ®£¬£¬£¬ÕâЩÊý¾ÝÅú×¢£¬£¬£¬HUMBLEϸ°ûÒÆÖ²¿ÉÄÜÊÇDZÔڵĿ¹·ÊÅÖÖÎÁƲßÂÔ¡£¡£¡£¡£¡£
HUMBLEϸ°ûÒÆÖ²ÔÚÌåÄÚ¼¤»îÄÚÔ´ÐÔÊóBAT

HUMBLEϸ°ûÒÆÖ²ÔÚÌåÄÚ¼¤»îÄÚÔ´ÐÔÊóBAT

ȪԴ:Science Advances

Óë¾ßÓа×É«±ÈÕÕϸ°ûÒÆÖ²µÄСÊóÏà±È£¬£¬£¬½ÓÊÜHUMBLE»òרɫ±ÈÕÕϸ°ûµÄСÊó´ÓÑ­»·ÖÐɨ³ýÆÏÌÑÌÇ·ÅÉäÐÔʾ×Ù¼ÁµÄËÙÂʸü¿ì£¬£¬£¬Õâ¹éÒòÓÚÄÚÔ´ÊóBATÖÐÆÏÌÑÌǵÄÉãÈ¡ÔöÌí£¬£¬£¬¶ø²»ÊÇÒÆÖ²Ï¸°û¶ÔÆÏÌÑÌǵÄÉãÈ¡ÔöÌí¡£¡£¡£¡£¡£ÄÚÔ´ÐÔscWAT»ò¹Ç÷À¼¡ÖÐµÄÆÏÌÑÌÇÉãÈ¡»òÈκÎÉÏÊö»ùÒòµÄ±í´ïûÓÐת±ä¡£¡£¡£¡£¡£´Ó¹¦Ð§ÉϽ²£¬£¬£¬Óë½ÓÊܰ×É«±ÈÕÕϸ°ûµÄСÊóÏà±È£¬£¬£¬½ÓÊÜHUMBLE»òרɫ±ÈÕÕϸ°ûµÄСÊóµÄÄÚÔ´ÐÔBATÖÜΧµÄÍâòζȸü¸ß£¬£¬£¬ÌáÐÑÊÜÌåСÊó˳ӦÐÔÉúÈȵļ¤»î¡£¡£¡£¡£¡£ÕâЩÊý¾ÝÅú×¢£¬£¬£¬HUMBLEºÍרɫ±ÈÕÕϸ°û¿ÉÒÔ¼¤»îÄÚÔ´ÐÔBAT¡£¡£¡£¡£¡£
Ч¹ûÓëÌÖÂÛ
ÔÚ±¾Ñо¿ÖУ¬£¬£¬Ñо¿Ö°Ô±Ê¹ÓÃCRISPR-SAMϵͳ¹¤³ÌË¢ÐÂÁËÈËÀà°×ɫǰ֬·¾Ï¸°û£¬£¬£¬ÒÔ¼¤»îÄÚÔ´ÐÔUCP1»ùÒò²¢Çý¶¯ÀàËÆ×ØÉ«µÄ±íÐÍ¡£¡£¡£¡£¡£Í¨¹ýʹÓÃÅä¶ÔµÄÈËÀà°×É«ºÍ×ØÉ«Ç°Ö¬·¾Ï¸°ûϵÄܹ»½«¹¤³ÌˢеÄHUMBLEϸ°û¼°Æäͬ»ùÒòµÄÇ×±¾°×É«±ÈÕÕϸ°ûÓëͳһ¸öÌåµÄÕæÕýµÄרɫ±ÈÕÕϸ°û¾ÙÐнÏÁ¿£¬£¬£¬´Ó¶øÌṩ׼ȷµÄ±íÐͽÏÁ¿¡£¡£¡£¡£¡£Ñо¿Êý¾Ý֤ʵÎúCRISPR¹¤³Ì»¯µÄHUMBLEϸ°ûÔÚÔ¤·ÀºÍÖÎÁÆ·ÊÅÖÖ¢·½ÃæµÄÁÙ´²Ç°ÖÎÁÆÇ±Á¦¡£¡£¡£¡£¡£HUMBLEϸ°ûµÄÒÆÖ²¿É´ó´ó¸ÄÉÆÐ¡ÊóÌåÄ򵀮ÏÌÑÌÇÎÈ̬¡£¡£¡£¡£¡£
ÔÚÑо¿ÖУ¬£¬£¬ÒÆÖ²µÄÈËÀàǰ֬·¾Ï¸°ûԭλ·Ö½âΪ֬·¾Ï¸°û£¬£¬£¬¸üÖ÷ÒªµÄÊÇÔÚ·ÊÅÖµÄСÊóÄ£×ÓÖУ¬£¬£¬Ö¬·¾Ï¸°û¹¦Ð§ËùÐèµÄѪ¹Ü»¯ºÍÉñ¾­Ö§ÅäµÃÒÔÉú³¤¡£¡£¡£¡£¡£±ðµÄ£¬£¬£¬ÒÆÖ²µÄϸ°ûÔÚÌåÄÚ´æ»îÁËÖÁÉÙ12ÖÜ£¬£¬£¬Òò´ËÕâЩϸ°û¶ÔСÊóÌåÄÚÆÏÌÑÌÇÎÈ̬µÄÓÐÒæ×÷ÓõÃÒÔÒ»Á¬¡£¡£¡£¡£¡£Ð§¹ûÅú×¢£¬£¬£¬»ùÓÚHUMBLEϸ°ûµÄÁÆ·¨¿ÉDZÔÚµØÓÃÓÚ¶Ô¿¹¸ßÈÈÁ¿ÒûʳÒýÆðµÄ´úлÔÓÂÒ¡£¡£¡£¡£¡£
´ËÏîÑо¿±£´æÒ»¶¨µÄ¾ÖÏÞÐÔ£¬£¬£¬Ñо¿Ö°Ô±Ê¹ÓÃÃâÒß¹¦Ð§µÍϵÄÂãÊó×÷ΪHUMBLEϸ°ûÒÆÖ²µÄÊÜÌ壬£¬£¬ÒÔ×èÖ¹ÈËÀàϸ°ûÒÆÖ²µÄÃâÒßÇãÔþ¡£¡£¡£¡£¡£¿ÉÊÇ£¬£¬£¬ÃâÒßÊÜËðµÄСÊóÖÐÌØÒìÐÔÃâÒßϸ°ûºÍϸ°ûÒò×ÓµÄȱ·¦¿ÉÄÜ»áÓ°Ïì´úлÆÀ¹ÀµÄЧ¹ûÏ¢ÕùÊÍ¡£¡£¡£¡£¡£CRISPRÕâÒ»±»³ÆÎª¡°Ä§¼ô¡±µÄ»ùÒò±à¼­¹¤¾ßÔÚ»ùÒò¹¤³ÌÓ¦Ó÷½Ãæ±»¼ÄÓèºñÍû£¬£¬£¬ÆäÒÀ¸½×ű¾Ç®µÍÁ®¡¢²Ù×÷Àû±ãÒÔ¼°Ð§ÂʸߵÈÓŵãÒѾ­³ÉΪÁËÉúÎï¿ÆÑеĵÃÁ¦ÖúÊÖ£¬£¬£¬µ«²»¿É·ñ¶¨µÄÊÇCRISPRÏÖÔÚÈÔÈ»ÃæÁÙ×ÅÒ×ÍѰеȵȵÄÎÊÌâÓëÌôÕ½£¬£¬£¬ÃÀ¸ß÷×÷ΪÐÂÒ©Ñз¢CROÒ²»á¼ÌÐø¹Ø×¢»ùÒò±à¼­¼¼ÊõµÄÉú³¤£¬£¬£¬ÆÚ´ýCRISPR¼¼ÊõÉú³¤³ÉÊìµÄÄÇÒ»Ì죬£¬£¬ÎªÈËÀ࿵½¡Ð¢Ë³ÊµÁ¦¡£¡£¡£¡£¡£

¹ØÓÚÃÀ¸ß÷

ÃÀ¸ß÷£¨¹ÉƱ´úÂ룺688202£©½¨ÉèÓÚ2004Ä꣬£¬£¬×ܲ¿Î»ÓÚÉϺ££¬£¬£¬ÖÂÁ¦ÓÚΪȫÇòÖÆÒ©ÆóÒµ¡¢Ñо¿»ú¹¹¼°¿ÆÑÐÊÂÇéÕßÌṩȫ·½Î»µÄÁÙ´²Ç°ÐÂÒ©Ñо¿Ð§ÀÍ¡£¡£¡£¡£¡£ÃÀ¸ß÷µÄһվʽ×ÛºÏЧÀÍÒÔÇ¿ÓÐÁ¦µÄÏîÄ¿¹ÜÀíºÍ¸ü¸ßЧ¡¢¸ßÐԼ۱ȵÄÑз¢Ð§ÀÍÖúÁ¦¿Í»§¼ÓËÙÐÂÒ©Ñз¢Àú³Ì£¬£¬£¬Ð§Àͺ­¸ÇÒ½Ò©ÁÙ´²Ç°ÐÂÒ©Ñо¿µÄÈ«Àú³Ì£¬£¬£¬°üÀ¨Ò©Îï·¢Ã÷¡¢Ò©Ñ§Ñо¿¼°ÁÙ´²Ç°Ñо¿¡£¡£¡£¡£¡£ÃÀ¸ß÷Ó뺣ÄÚÍâÓÅÖʿͻ§ÅäºÏÉú³¤£¬£¬£¬ÎªÈ«ÇòÁè¼Ý700¼Ò¿Í»§ÌṩÐÂÒ©Ñз¢Ð§ÀÍ£¬£¬£¬ÃÀ¸ß÷½«¼ÌÐø×¤×ãÈ«ÇòÊÓÒ°£¬£¬£¬¾ÛÁ¦ÖйúÁ¢Ò죬£¬£¬ÎªÈËÀ࿵½¡Ð¢Ë³ÊµÁ¦£¡


ÁªÏµÃÀ¸ß÷
Email: marketing@medicilon.com.cn
µç»°: +86 (21) 5859-1500£¨×Ü»ú£©
Ïà¹ØÐÂÎÅ
¡Á
ËÑË÷ÑéÖ¤
µã»÷Çл»
¡¾ÍøÕ¾µØÍ¼¡¿¡¾sitemap¡¿