Example ImageÃÀ¸ß÷

EN
EN
  • ÓªÒµ×Éѯ

    Öйú£º

    Email: marketing@medicilon.com.cn

    ÓªÒµ×ÉѯרÏߣº400-780-8018

    £¨½öÏÞЧÀÍ×Éѯ£¬£¬£¬ÆäËûÊÂÒËÇ벦´ò´¨É³×ܲ¿µç»°£©

    ´¨É³×ܲ¿µç»°: +86 (21) 5859-1500

    ÍâÑó£º

    +1(781)535-1428(U.S.)

    0044 7790 816 954 (Europe)

    Email:marketing@medicilon.com

ÔÚÏßÁôÑÔ¡Á
µã»÷Çл»
News information
ÐÂÎÅ×ÊѶ

¹¥¿ËÈýÒõÐÔÈéÏÙ°©£¬£¬£¬ÃÛ·ä¶¾Òº¾¹ÊÇÒªº¦£¿£¿£¿

2020-09-17
|
»á¼ûÁ¿£º
¾Ý2018Äê¹ú¼Ê°©Ö¢Ñо¿»ú¹¹(IARC)ÊÓ²ìÊý¾ÝÏÔʾ£¬£¬£¬ÈéÏÙ°©ÔÚÈ«ÇòÅ®ÐÔ°©Ö¢Öеķ¢²¡ÂÊΪ24.2%£¬£¬£¬Õ¼ÓÐÅ®ÐÔ°©Ö¢µÄÊ×룬£¬£¬ÆäÖÐ52.9%±¬·¢ÔÚÉú³¤Öйú¼Ò¡£¡£¡£¡£¡£¡£´Ó·¢²¡ÄêËêÀ´¿´£¬£¬£¬ÈéÏÙ°©·¢²¡ÂÊ´Ó20ËêÒÔºó×îÏÈÖð½¥ÉÏÉý£¬£¬£¬45~50ËêµÖ´ï·åÖµ¡£¡£¡£¡£¡£¡£
ÈýÒõÐÔÈéÏÙ°©£¨TNBC£©ÊÇËùÓÐÈéÏÙ°©ÖеÄÒ»ÖÖ£¬£¬£¬Òò´Æ¼¤ËØÊÜÌå¡¢Ôм¤ËØÊÜÌåºÍHER-2Èý¸öÖ÷ÒªÖÎÁưеã¾ùΪÒõÐÔ¶ø±»³ÆÎª¡°ÈýÒõ¡±£¬£¬£¬Ô¼Õ¼ËùÓÐÈéÏÙ°©µÄ15%×óÓÒ¡£¡£¡£¡£¡£¡£ÕâÖÖÈéÏÙ°©ÓÉÓÚȱ·¦°Ðµã¡¢¸´·¢×ªÒÆÎ£º¦¸ß£¬£¬£¬¶ø±»ÒÔΪÊÇ¡°×î¶¾¡¢×îÒõÏÕ¡±µÄÈéÏÙ°©¡£¡£¡£¡£¡£¡£ÆäÖУ¬£¬£¬ÒòÂÄÀú¹ý¶àÂÖÖÎÁƺó²¡ÇéÈÔȻϣÍûµÄÈýÒõÐÔÈéÏÙ°©¸üÊÇ¿¿½ü¡°É½ÇîË®¾¡¡±£¬£¬£¬¾­Í¨Àý¼Æ»®ÖÎÁƺóÖ×ÁöËõСµÄ»¼Õß±ÈÀý²»µ½10%¡£¡£¡£¡£¡£¡£
×ÔÈ»½ç³äÂúÁ˶ÔÎÒÃÇÓк¦µÄ»¯ºÏÎ£¬£¬¿ÉÊÇҽѧ¿ÆÑ§¼ÒÃÇÒ»Ö±ÏòÎÒÃÇչʾÔõÑùʹÓÃËüÃÇÀ´Ô츣ÈËÀàÉõÖÁÄð³É¿ÉÒÔ¾ÈÃüµÄÒ©Îï¡£¡£¡£¡£¡£¡£¿ËÈÕ£¬£¬£¬°Ä´óÀûÑÇ¿ÆÑ§¼ÒµÄÒ»ÏîÍ»ÆÆÐÔ·¢Ã÷¾ÍÊÇ×îеÄÀý×Ó£¬£¬£¬¸ÃÍŶÓչʾÁËÃÛ·ä¶¾ÒºÖеÄÒ»ÖÖÒòËØÔõÑù¿ÉÒÔÓÃ×÷¿¹ÈéÏÙ°©µÄ¡°¼«Ç¿Ð§¡±ÎäÆ÷¡£¡£¡£¡£¡£¡£ÕâÏîÑо¿ÊÇÔÚ°Ä´óÀûÑǹþÀçê½ð˹ҽѧÑо¿Ëù¾ÙÐеÄ£¬£¬£¬Ö®Ç°ÎÒÃÇÒѾ­¿´µ½¹ý·ä¶¾ÖеÄijЩëĺÍÂѰ×ÖÊÔõÑùÓÃÓÚ¿çѪÄÔÆÁÕÏÔËËÍÒ©Î£¬£¬µ«Duffy²©Ê¿µÄÑо¿ÖصãÔÚÓÚÔõÑù½«ÆäÓÃÓÚÖÎÁÆÖÖÖÖÈéÏÙ°©¡£¡£¡£¡£¡£¡£ËýµÄÑо¿ÖصãÊÇÃÛ·ä¶¾ÒºÖÐÒ»ÖÖ³ÆÎª·ä¶¾ëĵĻîÐÔ»¯ºÏÎ£¬£¬ÒÔ¼°ËüÔõÑùÔÚ²î±ðÁÙ´²ÑÇÐ͵ÄÈéÏÙ°©ÖÐÓÕµ¼Ï¸°ûéæÃü¡£¡£¡£¡£¡£¡£¸ÃÑо¿½ÒÏþÔÚ¡¶×ÔȻϸÃÜÖ×Áöѧ¡·ÔÓÖ¾ÉÏ¡£¡£¡£¡£¡£¡£

¹¥¿ËÈýÒõÐÔÈéÏÙ°©£¬£¬£¬ÃÛ·ä¶¾Òº¾¹ÊÇÒªº¦£¿£¿£¿

ÃÛ·ä¶¾ÒººÍ·ä¶¾ëÄ¿ÉÌØÒìÐÔ½µµÍÈéÏÙ°©Ï¸°ûµÄÉúÑÄÄÜÁ¦

ÃÛ·ä¶¾ÒººÍ·ä¶¾ëÄ¿ÉÌØÒìÐÔ½µµÍÈéÏÙ°©Ï¸°ûµÄÉúÑÄÄÜÁ¦

ȪԴ£ºnpj Precision Oncology

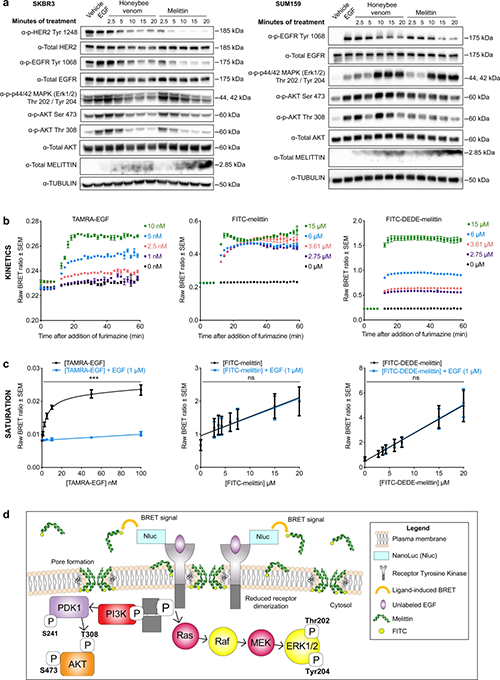
ΪÁËÆÀ¹À¿¹°©¹¦Ð§ºÍÑ¡ÔñÐÔ£¬£¬£¬Ñо¿Ö°Ô±ÆÀ¹ÀÁË´Ó°Ä´óÀûÑÇÍøÂçµÄÃÛ·ä¶¾Òº£¬£¬£¬¶¾ÒºÏÔʾ³öºÜ¸ßµÄ¿¹°©Ñ¡ÔñÐÔ£¬£¬£¬ÔÚTNBCºÍ¸»º¬HER2µÄÈéÏÙ°©Ï¸°ûϵÖоßÓиü¸ßµÄЧÁ¦£¬£¬£¬Æä´ÎÊÇÇ»ÄÚÈéÏÙ°©Ï¸°û£¬£¬£¬¶ÔÕý³£Ï¸°ûµÄÓ°Ïì×îС¡£¡£¡£¡£¡£¡£
Ñо¿Ö°Ô±¿ª·¢ÁËÒ»ÖÖʶ±ð·ä¶¾ËصÄСÊ󵥿Ë¡¿¹Ì壬£¬£¬ÒÔͨ¹ýELISAÆÀ¹ÀËùÓÐÃÛ·äºÍ´ó»Æ·ä¶¾ÒºÑùÆ·ÖÐ·ä¶¾ËØµÄÏà¶ÔƷò¡£¡£¡£¡£¡£¡£Æ¾Ö¤ÉÏÊö»îÐÔÑо¿£¬£¬£¬·ä¶¾ËصÄÏà¶ÔƷòÔÚ²î±ðλÖõÄËùÓÐÃÛ·ä¶¾ÒºÑùÆ·ÖоùÎÞÏÔ×Ųî±ð£¨Ë«Ïò·½²îÆÊÎö£¬£¬£¬p>0.999£©¡£¡£¡£¡£¡£¡£¿ÉÊÇ£¬£¬£¬Óë´ó»Æ·ä¶¾ÒººÍͬÖÖÐÍIgG±ÈÕÕÏà±È£¬£¬£¬ÃÛ·äÑùÆ·Öз䶾ëĵÄŨ¶ÈÏÔןü¸ß¡£¡£¡£¡£¡£¡£
·ä¶¾ëĵĿ¹°©×÷ÓÃͨ¹ýÌåÍâ×è¶ÏʵÑéµÃÒÔ֤ʵ£¬£¬£¬ÔÚ¸ÃʵÑéÖÐÑо¿Ö°Ô±Ê¹Óÿ¹·ä¶¾ëÄ¿¹ÌåÕü¾ÈÁËHDFaºÍSUM159ϸ°ûµÄϸ°û»îÁ¦¡£¡£¡£¡£¡£¡£ÕâЩÊý¾ÝÅú×¢£¬£¬£¬ÃÛ·ä¶¾ÒºÖб£´æµÄ·ä¶¾ëÄÊÇËùÑо¿µÄ¶¾ÒºÖÐ×îÍ»³öµÄÉúÎï»îÐÔ¿¹°©»¯ºÏÎï¡£¡£¡£¡£¡£¡£
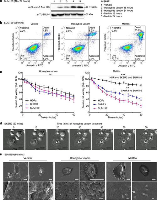
ÃÛ·ä¶¾ÒººÍ·ä¶¾ëÄ¿ÉÓÕµ¼ÈéÏÙ°©Ï¸°ûéæÃü
ΪÁ˲éÃ÷ϸ°ûéæÃüµÄ»úÖÆ£¬£¬£¬ÓÃÃÛ·ä¶¾Òº»ò·ä¶¾ëĵÄIC50»®·Ö´¦Öóͷ£TNBCϸ°û18ºÍ24Сʱ£¬£¬£¬²¢Í¨¹ýÁѽâµÄcaspase-3ÆÊÎö´¦Öóͷ£ÒÔÁ¿»¯µòÍöϸ°ûµÄéæÃü¡£¡£¡£¡£¡£¡£ÃâÒßÓ¡¼£Ö¤ÊµÁËÔÚSUM159ϸ°ûÖÐÁѽâµÄcaspase-3µÄÓÕµ¼£¬£¬£¬µ¥¶ÀµÄ·ä¶¾ëÄÔÚÖÎÁƺó18ºÍ24h¾ù±ÈÃÛ·ä¶¾ÒºÄÜÓÕµ¼¸ü¸ßµÄ°©Ï¸°ûµòÍöˮƽ¡£¡£¡£¡£¡£¡£

ÃÛ·ä¶¾ÒººÍ·ä¶¾ëÄ¿ÉÓÕµ¼ÈéÏÙ°©Ï¸°ûéæÃü

ȪԴ£ºnpj Precision Oncology

ΪÁËÁ¿»¯ÖÎÁƺóµÄµòÍö¡¢»µËÀ»òéæÃüϸ°ûȺÌ壬£¬£¬Ñо¿Ö°Ô±¾ÙÐÐÁËĤÁªÂѰ×V-FITCϸ°ûµòÍö¼ì²âÆÊÎö¡£¡£¡£¡£¡£¡£Ê¹ÓÃIC50Ũ¶È½«SUM159ϸ°û̻¶ÓÚǰÑÔÎï¡¢ÃÛ·ä¶¾Òº»ò·ä¶¾ËØ£¬£¬£¬²¢ÔÚ60·ÖÖÓ´¦Öóͷ£ºóͨ¹ýÁ÷ʽϸ°ûÒÇ´¦Öóͷ£¡£¡£¡£¡£¡£¡£Ñо¿Ö°Ô±·¢Ã÷ÓëÃÛ·ä¶¾Òº£¨8.3¡À1.9£¥£©ºÍǰÑÔÎï±ÈÕÕ£¨4.8¡À0.4£¥£©Ïà±È£¬£¬£¬¾­·ä¶¾ËØ´¦Öóͷ£µÄÑùÆ·£¨23.6¡À5.7£¥£©µÄÍíÆÚµòÍö»ò»µËÀϸ°ûÏÔ×ÅÔö¶à£¨23.6¡À5.7£¥£©£¬£¬£¬È»¶øÔçÆÚµòÍö»ò»µËÀϸ°ûˮƽ¾ùÎÞÏÔÖø²î±ð¡£¡£¡£¡£¡£¡£ÎªÁ˱íÕ÷½Ï¶Ìʱ¼äÄÚϸ°ûéæÃüµÄ¶¯Á¦Ñ§£¬£¬£¬ÕÉÁ¿ÁËÓÃIC50Ũ¶ÈµÄ·ä¶¾ëÄ´¦Öóͷ£³¤´ï1СʱµÄHDFa¡¢SKBR3ºÍSUM159ϸ°ûµÄϸ°û»îÁ¦¡£¡£¡£¡£¡£¡£ÃÛ·ä¶¾Òº»áѸËÙ½µµÍϸ°û»îÁ¦£¬£¬£¬Õý³£Ï¸°ûºÍ°©Ï¸°ûϵÔÚһСʱÄÚûÓÐÏÔÖø²î±ð¡£¡£¡£¡£¡£¡£Ïà·´£¬£¬£¬´Ó10·ÖÖÓÆð£¬£¬£¬·ä¶¾ëÄÓëÕý³£Ï¸°ûÏà±ÈÏÔÖø½µµÍÁËÁ½ÖÖÈéÏÙ°©Ï¸°ûµÄ»îÁ¦£¬£¬£¬´Ó30·ÖÖÓÆð£¬£¬£¬SUM159ÏÔןßÓÚSKBR3£¨Ë«ÏòANOVA£¬£¬£¬p < 0.0001£©¡£¡£¡£¡£¡£¡£SKBR3ºÍSUM159ϸ°ûÖеĻîϸ°û¹²¾Û½¹ÏÔ΢¾µ¼ì²éºÍɨÃèµç×ÓÏÔ΢¾µ¼ì²é˵Ã÷£¬£¬£¬Ó÷䶾ºÍ·ä¶¾ëÄ´¦Öóͷ£Ïà¹ØÓÚǰÑÔÎï´¦Öóͷ£ÔÚ10ÖÁ60·ÖÖÓÄÚÖÊĤ»áѸËÙÆÆËéºÍËõ¶Ì¡£¡£¡£¡£¡£¡£
ÃÛ·ä¶¾ÒººÍ·ä¶¾ëÄÒÖÖÆRTKÁ×Ëữ

ÃÛ·ä¶¾ÒººÍ·ä¶¾ëÄÒÖÖÆRTKÁ×Ëữ

ȪԴ£ºnpj Precision Oncology

ÔÚSUM159ÖУ¬£¬£¬ÃÛ·ä¶¾ÒººÍ·ä¶¾ËØÔÚ10µ½20·ÖÖÓÄÚÏÔÖøÏµ÷ÁËp-EGFR£¬£¬£¬ÔÚMAPKºÍAkt;¾¶SUM159ϸ°ûÓÉÓÚ¸ºµ÷Àí·´Ïì»ØÂ·´¥·¢ERKÐźÅ£¬£¬£¬ÒÔ±£»£» £»£»£»¤Ï¸°ûÃâÓÚµòÍöϸ°ûéæÃüµÄÊÍ·Å¡£¡£¡£¡£¡£¡£¿£¿£¿¹·ä¶¾¶¾ËØ¿¹ÌåÅú×¢£¬£¬£¬Ëæ×Åʱ¼äµÄÍÆÒÆ£¬£¬£¬Á½ÖÖϸ°ûϵµÄÁѽâÎïÖÐ·ä¶¾ËØµÄº¬Á¿¾ùÔöÌí£¬£¬£¬ÓëÃÛ·ä¶¾ÒºÏà±ÈÁ½ÖÖϸ°ûϵÖÐ·ä¶¾ËØ´¦Öóͷ£µÄÐźŸüÇ¿¡£¡£¡£¡£¡£¡£ÎªÁ˱íÕ÷ÁíÒ»ÖÖTNBCÄ£×ÓÖжÔÐźÅͨ·µÄÓ°Ï죬£¬£¬Ñо¿Ö°Ô±¶ÔMDA-MB-231ϸ°û¾ÙÐÐÁËÃâÒßÓ¡¼£ÆÊÎö£¬£¬£¬ÆäÖÐEGF´¦Öóͷ£Ê¹EGFRÁ×Ëữ²¢ÓÕµ¼EGFR±í´ï¡£¡£¡£¡£¡£¡£ÓëSUM159ϸ°û²î±ð£¬£¬£¬EGF¶ÔEGFRµÄ´Ì¼¤Óëp-AktÁ×ËữµÄÔöÌí²¢²»Ïà¹Ø£¬£¬£¬Õâ¿ÉÄÜÊÇÓÉÓÚEGFRÐźŴ«µ¼ÓëAkt;¾¶Ö®¼äµÄÊèÉ¢ËùÖ¡£¡£¡£¡£¡£¡£
˼Á¿µ½¸»º¬TNBCºÍHER2µÄÈéÏÙ°©Ï¸°û¸ß¶ÈÒÀÀµEGFRºÍHER2µÄ¼¤»î£¬£¬£¬Ñо¿Ö°Ô±¾ÙÐÐÁËÉúÎï·¢¹â¹²ÕñÄÜÁ¿×ªÒÆ£¨BRET£©ÊµÑ飬£¬£¬ÒÔÈ·¶¨·ä¶¾ëÄÊÇ·ñ×ÌÈÅEGFÓëEGFRµÄÁ¬Ïµ¡£¡£¡£¡£¡£¡£TAMRA-EGFºÍFITC-DEDE-melittinµÄBRETÐźųʼÁÁ¿ÒÀÀµÐÔÔöÌí£¬£¬£¬¶øFITC-melittinµÄ·ù¶È½ÏС¡£¡£¡£¡£¡£¡£ÔÚÏàͬŨ¶ÈÏ£¬£¬£¬FITC-DEDE-melittinµÄBRET±È±ÈFITC-melittin¸ßµÃ¶à£¬£¬£¬²¢ÇÒÔÚÿ¸ö¼ÁÁ¿Ï¾ùÄܺܿìµÖ´ï×î´óBRET±È¡£¡£¡£¡£¡£¡£ÎªÁËÈ·¶¨·ä¶¾ëÄÔÚEGFÁ¬ÏµÎ»µãÓëEGFRÁ¬ÏµµÄÌØÒìÐÔ¾ÙÐÐÁ˱¥ºÍBRETÆÊÎöÒÔÆÀ¹ÀEGFÓëÿÖÖÁ¬ÏµNanoLuc-EGFRµÄëĵľºÕù¡£¡£¡£¡£¡£¡£µ±±£´æ1 ?M EGFʱ£¬£¬£¬TAMRA-EGFÓëNanoLuc-EGFRµÄÁ¬ÏµµÖ´ï±¥ºÍ²¢ÏÔ׎µµÍ£¬£¬£¬¶øFITC·ä¶¾ÂѰ׺ÍFITC-DEDE-melittinµÄBRETÐźŲ»±¥ºÍ£¬£¬£¬²¢ÇÒÔÚÓлòûÓÐ1 ?M EGFµÄÇéÐÎϾùÎÞÏÔ×Ųî±ð£¬£¬£¬ÕâÅú×¢·ä¶¾ëĺÍDEDE-melittin¾ùδÁ¬ÏµÔÚEGFÁ¬ÏµÎ»µã¡£¡£¡£¡£¡£¡£
×ÜÖ®·ä¶¾ëÄͨ¹ý±£´æÓÚC¶ËµÄ´øµçÐòÁÐÕûºÏµ½°©Ï¸°ûµÄÖÊĤÖУ¬£¬£¬´Ó¶øÓÕµ¼ÖÊĤ֨ËÜºÍÆÆË𡣡£¡£¡£¡£¡£BRETÊý¾ÝÅú×¢·ä¶¾ëÄ¿ÉÒÔλÓÚ¾àRTK 10 nmÒÔÄÚµÄλÖ㬣¬£¬¶ø²»»á×ÌÈÅÄÚÔ´ÐÔÉú³¤Òò×ÓÁ¬ÏµÎ»µã¡£¡£¡£¡£¡£¡£
Ч¹ûÓëÌÖÂÛ
Ñо¿Åú×¢ÃÛ·ä¶¾ÒººÍ·ä¶¾ëÄ¿ÉÒÖÖÆÅäÌåÓÕµ¼µÄEGFRºÍHER2Á×Ëữ£¬£¬£¬´Ó¶ø¶¯Ì¬µ÷ÀíÈéÏÙ°©Ï¸°ûÖеÄÏÂÓÎÐźÅͨ·¡£¡£¡£¡£¡£¡£·ä¶¾ëÄÒ²¿É½øÈëϸ°û£¬£¬£¬ÒÔÖ±½Ó»ò¼ä½ÓµØ·½·¨µ÷ÀíÏÂÓÎÐźŴ«µ¼Í¾¾¶¡£¡£¡£¡£¡£¡£·ä¶¾ëĶÔHER2Çý¶¯µÄÖ×ÁöµÄÑ¡ÔñÐÔ»¹ÎªÓëHER2°ÐÏòÒ©ÎïÁªºÏʹÓÃÌṩÁ˽øÒ»²½µÄ°¸Àý£¬£¬£¬·ä¶¾ëĵÄÄ¤ÆÆËðÌØÕ÷¿ÉÒÔÔöÇ¿Æäϸ°û¶¾ÐÔÓÐÓÃÔØºÉµÄÄÚÔÚ¶¯Á¦Ñ§¡£¡£¡£¡£¡£¡£
Ñо¿Ö°Ô±»¹Õ¹ÏÖÁËÐÞÊη䶾ëÄÌØ¶¨ÇøÓòµÄÐÂʱ»ú£¬£¬£¬ÒÔ½øÒ»²½Ìá¸ß¶ñÐÔϸ°ûµÄЧÁ¦ºÍ°ÐÏòÌØÒìÐÔ¡£¡£¡£¡£¡£¡£¾­¹¤³ÌˢеİÐÏòëÄ£¬£¬£¬ÀýÈçRGD1-melittin£¬£¬£¬¿ÉÒÔÔÚ¾²ÂöÄÚµÝËÍ£¬£¬£¬ÒÔʵÏÖ¸ü¾ßÑ¡ÔñÐԵĹ鳲ºÍÉãÈ¡µ½Ö×Áöϸ°ûÖС£¡£¡£¡£¡£¡£µ«ÔÚÈËÌåÊÔÑé֮ǰ£¬£¬£¬½«ÐèÒª¾ÙÐнøÒ»²½µÄÑо¿ÕâЩëĵ;ÐÔºÍ×î´óÄÍÊܼÁÁ¿¡£¡£¡£¡£¡£¡£
·ä¶¾ëÄ¿ÉÔÚÈ«Çò¹æÄ£ÄÚʹÓ㬣¬£¬²¢ÔÚһЩƫԶ»ò²»ÅµØÇøÌṩ¾­¼Ã¸ßЧÇÒÒ×ÓÚʹÓõÄÖÎÁÆÑ¡Ôñ¡£¡£¡£¡£¡£¡£ÏÖÔÚÐèÒª½øÒ»²½µÄÑо¿À´ÆÀ¹ÀijЩ»ùÒòÐÍÃÛ·äµÄ¶¾ÒºÊÇ·ñ¾ßÓиüÇ¿µÄ»òÌØ¶¨µÄ¿¹°©»îÐÔ¿ÉÒÔ¼ÓÒÔʹÓᣡ£¡£¡£¡£¡£×ÜÌå¶øÑÔ£¬£¬£¬´ËÏîÑо¿Ð§¹û¿ÉÓÃÓÚ¸¨Öú¿ª·¢ÓëÆµÈÔÄÍÒ©ÐԺͲ»Á¼Ô¤ºóÏà¹ØµÄ¶àÖÖ°©Ö¢µÄÐÂÖÎÁÆ·½·¨¡£¡£¡£¡£¡£¡£ÃÀ¸ß÷×÷ΪÐÂÒ©Ñз¢CROÒ²»áÒ»Á¬¹Ø×¢´ËÏîÑо¿Ï£Íû£¬£¬£¬Ï£ÍûÄÜΪÈéÏÙ°©ÐÂÒ©Ñз¢ÖúÁ¦¡£¡£¡£¡£¡£¡£

¹ØÓÚÃÀ¸ß÷

ÃÀ¸ß÷£¨¹ÉƱ´úÂ룺688202£©½¨ÉèÓÚ2004Ä꣬£¬£¬×ܲ¿Î»ÓÚÉϺ££¬£¬£¬ÖÂÁ¦ÓÚΪȫÇòÖÆÒ©ÆóÒµ¡¢Ñо¿»ú¹¹¼°¿ÆÑÐÊÂÇéÕßÌṩȫ·½Î»µÄÁÙ´²Ç°ÐÂÒ©Ñо¿Ð§ÀÍ¡£¡£¡£¡£¡£¡£ÃÀ¸ß÷µÄһվʽ×ÛºÏЧÀÍÒÔÇ¿ÓÐÁ¦µÄÏîÄ¿¹ÜÀíºÍ¸ü¸ßЧ¡¢¸ßÐԼ۱ȵÄÑз¢Ð§ÀÍÖúÁ¦¿Í»§¼ÓËÙÐÂÒ©Ñз¢Àú³Ì£¬£¬£¬Ð§Àͺ­¸ÇÒ½Ò©ÁÙ´²Ç°ÐÂÒ©Ñо¿µÄÈ«Àú³Ì£¬£¬£¬°üÀ¨Ò©Îï·¢Ã÷¡¢Ò©Ñ§Ñо¿¼°ÁÙ´²Ç°Ñо¿¡£¡£¡£¡£¡£¡£ÃÀ¸ß÷Ó뺣ÄÚÍâÓÅÖʿͻ§ÅäºÏÉú³¤£¬£¬£¬ÎªÈ«ÇòÁè¼Ý700¼Ò¿Í»§ÌṩÐÂÒ©Ñз¢Ð§ÀÍ£¬£¬£¬ÃÀ¸ß÷½«¼ÌÐø×¤×ãÈ«ÇòÊÓÒ°£¬£¬£¬¾ÛÁ¦ÖйúÁ¢Ò죬£¬£¬ÎªÈËÀ࿵½¡Ð¢Ë³ÊµÁ¦£¡


ÁªÏµÃÀ¸ß÷
Email: marketing@medicilon.com.cn
µç»°: +86 (21) 5859-1500£¨×Ü»ú£©
Ïà¹ØÐÂÎÅ
¡Á
ËÑË÷ÑéÖ¤
µã»÷Çл»
¡¾ÍøÕ¾µØÍ¼¡¿¡¾sitemap¡¿