ÃÀ¸ß÷
ÓªÒµ×Éѯ
Öйú£º
Email: marketing@medicilon.com.cn
ÓªÒµ×ÉѯרÏߣº400-780-8018
£¨½öÏÞЧÀÍ×Éѯ£¬£¬£¬£¬£¬£¬ÆäËûÊÂÒËÇ벦´ò´¨É³×ܲ¿µç»°£©
´¨É³×ܲ¿µç»°: +86 (21) 5859-1500
ÍâÑó£º
+1(781)535-1428(U.S.)
0044 7790 816 954 (Europe)
Email:marketing@medicilon.com



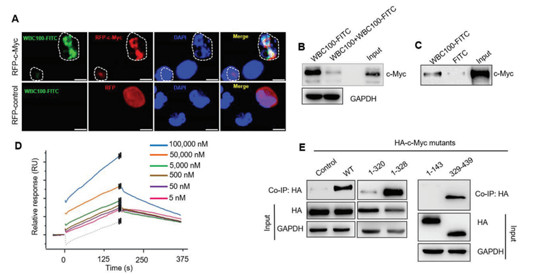
Cancer is one of the leading causes of death worldwide. MYC oncogene is involved in the majority of human cancers and is often associated with poor outcomes. WBC100, a novel oral active molecule glue that selectively degrades c-Myc protein over other proteins and potently kills c-Myc overexpressing cancer cells is reported. Researchers performed direct binding assay of WBC100 with c-Myc on biosensor chip by surface plasmon resonance (SPR). SPR experiments were performed using a Biacore T200 instrument by Medicilon.
Reference:
Ying Xu, et al. A Selective Small-Molecule c-Myc Degrader Potently Regresses Lethal c-Myc Overexpressing Tumors. Adv Sci (Weinh). 2022 Mar;9(8):e2104344. doi: 10.1002/advs.202104344.
Ïà¹ØÐÂÎÅ